
长读长测序揭示宫颈癌中HPV高分辨率整合及其致癌进展
HPV(人类乳突病毒)整合入人类基因组,往往被认为是宫颈癌发展的重要环节之一,但具体的整合位置和机制目前尚未完全被揭示清楚。在本文中,来自浙大医学院附属邵逸夫医院和附属妇产科医院、华中科技大学和温州中心医院等单位的研究者采用Nanopore测序技术,对16例HPV16阳性的宫颈肿瘤样品进行大规模检测,重点关注病毒-人基因组整合事件;相关成果发表在Nature Communications杂志上(文章题为Long-read sequencing unveils high-resolution HPV integration and its oncogenic progression in cervical cancer)。
原文链接:https://www.nature.com/articles/s41467-022-30190-1

1、HPV和人类基因组整合断点结果示意


图a:HPV16基因组不同基因区域,插入到人类基因组位置示意图;由此图可知,HPV16基因组对应的E1和E2基因,是整合位置最多的两个基因
图b:HPV16基因组断点位置数量统计图;直观反映图a结果
图c:在人类基因组中的插入位置示意图,往往存在成簇的情况;ZLR-N代表不同的16个样品,由此图可知,不同样品插入位置成簇的情况各不相同。
2、四种不同类型的整合情况示意图

A型:缺少部分区域的HPV基因组,整合进人类基因组,但该区段仍含有E6/E7基因片段
B型:缺少部分区域的HPV基因组,整合进人类基因组,但该区段不含有E6/E7基因片段
C型:完整HPV基因组和部分其它片段,整合进人类基因组
D型:整合不同片段的HPV基因组至人类基因组中,片段相互之间存在连接序列片段
3、依据上述分型方案对不同样品整合情况进行细化

左侧表示不同样品,由示意图可知,某个样品的整合事件可能是单一的,但也可能多种多样。其中,Amp表示存在一定的片段扩增情况。样品后缀“e”表示某样品不止一种类型的整合事件,数字代表具体数量。
4、某些样品中,整合位置存在共享的情况


HPV插入位点,存在共享的情况,即不同插入事件,存在相同整合位点的情况。
图a:在样品ZLR-08中,整合位点在同一染色体区域。HPV基因组片段插入至同一染色体中,且一端插入位点相同。
图b、c:在ZLR-11和ZLR12样品中,整合位点不在同一染色体区域。HPV基因组片段两端整合至不同染色体,这种情况下,可能因HPV基因组插入导致染色体间的易位突变。


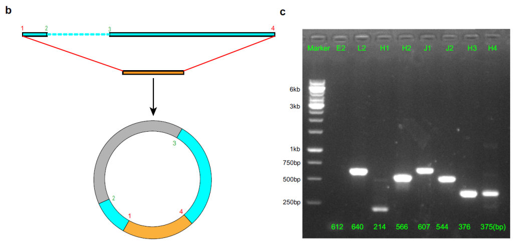
图a:从获得的嵌合序列(chimeric read)来看,可能存在一个特殊环状DNA结构;该结构中含有来自宿主基因组的片段(序列为颠倒序列);也有来自HPV基因组的序列。
图b:根据测序所得嵌合read初步勾画的eccDNA结构示意图。
图c:以核酸外切酶对所得核酸样品进行长达5天的消化;一段线性DNA作为阴性对照(消化完全),一段质粒DNA作为阳性对照(难以被消化);再以特定的引物进行PCR扩增,图c为电泳结果图。其中,E2、H1和H4为对应HPV和人基因组的扩增区域;L2、H2、J1、J2和H3为eccDNA的扩增区域。


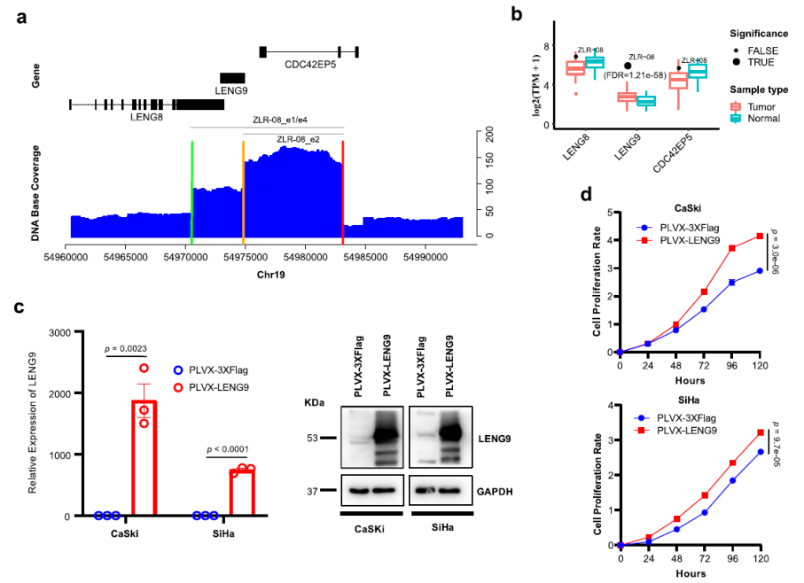
图a:所测序列碱基覆盖度对比情况,图中显示仅LENG9基因为完整高深度覆盖,表明其可能存在较高表达。
图b:癌与癌旁组织中基因表达水平的差异,LENG9基因在癌组织中高表达。
图c:在两个宫颈癌细胞系中过表达LENG9基因,并进行定量PCR和蛋白表达的验证实验。
图d/e/f:过表达LENG9基因后,细胞的增殖速率、迁移水平和侵袭水平均有显著的提升。
*补充材料中,作者进行了LENG9基因敲除实验,敲除后,细胞增殖、迁移和侵袭水平均有所下降。
上述实验结果表明,LENG9基因在HPV16基因组整合至人基因组后,出现了一定程度的变化,该基因可能在宫颈癌的发生和发展过程中具有重要的作用,可能是一个潜在的驱动基因。
长读长Nanopore测序,能够很好地展现HPV基因组插入导致的宿主基因组变化,基于长读长测序的技术特点,作者从测序结果中得出以下结论:
1、宿主基因组中,HPV基因组整合位点往往成簇存在;
2、同一整合位点下,可能同时存在各类不同的整合变异事件;
3、长读长鉴定了一系列的染色体间易位变异;
4、HPV基因组可能充当“剪刀”的角色,将宿主基因组一部分与HPV基因组一部分整合成eccDNA结构,而这些特殊结构可能在癌症发生、发展过程中具有重要的作用。
目前已有500+行业精英加入基因俱乐部
![]()
![]()


个人中心
我是园区
