
随着现代医学科技的发展,医院运行环境的不断完善,国际医学交流日益增多,医疗行业的竞争也日趋激烈。因此,医学实验室管理工作更加重视管理的科学化、规范化、标准化和国际化。
IS0 15189是在ISO/IEC 17025之后对医学检验实验室的认可准则,是当前指导医学实验室建立和完善质量管理体系、更是展示技术能力的重要依据。CNAS 于 2021 年 5 月 25 日发布了 CNAS-CL02-A001:2021《医学实验室质量和能力认可准则的应用要求》,于 2021 年 11 月 25 日正式实施。
为了帮助实验室更好的理解最新的应用要求,给实验室培养合格的内审员,中国质量万里行促进会(国家市场监管总局直属)特举办“CNAS-CL02-A001:2021《医学实验室质量和能力认可准则的应用要求》解读暨 ISO 15189 医学实验室认可内审员”网络直播培训班。
培训内容
实验室认可概论;
ISO 15189 与 ISO/IEC 17025、ISO9001 的关系;
解读 CNAS-CL02-A001:2021《医学实验室质量和能力认可准则的应用要求》;
结合实验室实际检验工作解读 ISO 15189 管理和技术要素;
解读 CNAS-CL02 《医学实验室质量和能力认可准则》及《认可准则》在临床血液学检验领域、分子诊断领域、组织病理学检查领域,细胞病理学检查等领域应用说明;
内审的流程、作用及意义,并组织互动的方式模拟内审全过程
医学检验实验室风险评估,质量控制与管理。
培训对象
各级医疗机构(医院检验科、输血科、病理科、核医学科等)相关管理和技术人员。
各级疾病控制预防中心相关管理和技术人员(含门诊部)
各级血液中心、血站实验室、输血研究机构相关管理和技术人员
第三方独立机构和体检机构的相关管理和技术人员
从事医学领域研究部门的相关管理和技术人员等

2020年10月17日第十三届全国人民代表大会常务委员会第二十二次会议通过《中华人民共和国生物安全法》。生物安全管理是实验室基础设施建设中重要的工作环节,实验室生物安全的落实是维护国家安全的重要组成部分。
为了提高实验室生物安全管理水平,防止生物安全事故的发生、实验室内部的感染,并应对突发事件,以及保护广大民众和实验室医务工作者的身体健康,国务院第69次常务会议通过了《病原微生物实验室生物安全管理条例》(国务院 424号令)。根据国务院第424号令有关要求,建立起全国有效的实验室生物安全防护网,具有重大的现实作用和广泛深远的历史意义。
为全面理解贯彻《实验室生物安全通用要求》(GB19489)强制性标准,厘清与《医学实验室质量和能力认可准则》(IS015189∶2012)、《医学实验室-安全要求》(GB19781-2005,等同于 IS015190∶2003)和《检测和校准实验室能力的通用要求》相互关系,帮助各领域不同类型实验室相关的技术人员更深入的了解生物安全重要性与安全性,进一步提升对相关标准的执行力度,加强实验室生物安全管理,提高实验室生物安全防护水平。中国质量万里行促进会决定举办“实验室生物安全”网络直播培训班.
培训内容
(一)《中华人民共和国生物安全法》;
(二)病原微生物实验室生物安全管理条例;
(三)实验室生物安全通用要求;
(四)生物安全风险评估要素与实验室生物安全管理体系的建立;
(五)生物安全柜和医学实验室安全要求;
(六)实验室生物安全事件应急处理;
(七)生物安全实验室建筑技术规范与病原微生物实验室生物安全标识;
(八)生物安全实验室废弃物处置要求;
(九)生物安全实验室从业人员上岗资质要求;
(十)《医学实验室质量和能力认可准则》(IS015189)对医学实验室生物安全的要求;
(十一)生物安全实验室备案要求和流程;
(十二)《病原微生物实验室生物安全通用准则》(WS233-2017);
(十三)《实验室生物安全认可规则》(CNAS-RL05:2016,2019年12月15日第一次修订,2019年12月15日实施)。
课程重点:以国家现行有效的法律法规、技术标准为基础,系统讲解在实验室生物安全的实际工作中应遵循的法律法规和技术标准的内涵、不同等级的生物安全实验室应具备的条件(包括设施、安全设备和生物安全管理手册等)和生物安全风险评估的要点。
培训对象
实验室生物安全相关管理和技术人员,包括医院、高校、科研院所、企事业单位(海关、质检等)、第三方医学检验中心
部分授课讲师简介
赵赤鸿
中国疾病预防控制中心实验室管理处处长
中华预防医学会生物安全技术与装备分会第一届青年委员会副主任委员
中国微生物学会微生物生物安全专业委员会委员
中国医药生物技术协会实验室生物安全专业委员会第二届委员会常务委员
中国实验动物学会实验动物设备工程专业委员会第三届委员
中国合格评定国家认可委员会生物安全专业委员会委员
参与多部法规、标准制(修)定工作。负责并参与863计划、国家科技重大专项、科技重大支撑项目等多项重大课题研究工作。先后
获中华预防医学会科学技术奖二等奖、中国实验动物学会科学技术奖三等奖、北京市科技进步二等奖。
谢景欣
中华预防医学会卫生工程分会副主任委员(兼洁净技术学组组长)、中国微生物学会微生物生物安全专业委员会副主任委员、国家卫计委实验室生物安全评审专家委员会委员、中国合格评定国家认可委员会(CNAS)生物安全主任评审员、CNAS实验动物专业委员会委员、《中国卫生工程学》杂志副主编、原国家安全监管总局职业卫生专家、原国家安全监管总局职业卫生服务甲级机构认可专家、中国职业安全健康协会职业卫生服务分会专家委员会委员、东南大学研究生导师、中华预防医学会生物安全与防护装备分会常务委员、中国卫生监督协会环境卫生与健康专业委员会常务委员。
王君玮
博士,研究员。主要从事动物源性病原微生物风险监测与评估技术研究。兼任国务院食安委专家委员会委员,OIE动物源性食品安全定点联络人,国家病原微生物实验室生物安全专委会委员,国家认可委实验室技术委员会生物安全专委会委员、主任评审员等职。先后参与或主持完成科研项目11项、欧盟合作专项1项、农业部职能专项5项。获中华农业科技进步二等奖1项,青岛市科技进步一等奖2项、二等奖2项、三等奖1项,广州市科技进步一等奖1项;科技部优秀团队荣誉称号1次;国家认监委特殊贡献奖章1枚。主编或副主编、参编译著10余部,DVD培训教材1套;主持或参与行业标准制定3项,在Int JClin Exp Med、中国食品卫生杂志等国内外期刊发表论文50余篇。
卢金星
中国疾病预防控制中心传染病预防控制所研究员,党委书记。
在微生态学研究领域,参与研制了新药“培菲康”,获1995年度上海市科技进步一等奖;
主持研制了新药“贝飞达”,于2000年投产上市。
在实验室生物安全领域,在国内率先设计建造了生物安全三级实验室;参编国标《生物安全实验室建筑技术规范》编制,获2005年度华夏建设科学技术二等奖。
著作译著
主编《微生物与健康》(化学工业出版社)
以副主编身份出版专著(《现场细菌学手册》)
参编《病原微生物实验室生物安全》(人民卫生出版社)
参编《实验室生物安全国内外法规和标准汇编》(北京大学医学出版社)
参编《实验室感染事件案例集》(北京大学医学出版社)
参编《疾病预防控制中心建筑技术规范》(GB50881-2013)
参编国标《生物安全实验室建筑技术规范》(GB 50346- 2004)
参译《临床微生物学手册》(第七版) (科学出版社)
参译《医学实验室一安全要求》(IS015190: 2003)
社会兼职
中华预防医学会生物安全与防护装备分会,常务委员
中华预防医学会第三届医院感染控制分会,副会长
中国微生物学会微生物生物安全分委会,副主任委员
中国实验动物学会,副理事长
中国医学装备协会医学实验室装备与技术分会,常务理事
中国卫生有害生物防制协会第五届理事会,副理事长

生物样本库是融合生物样本实体、生物分子信息及样本表型数据的综合资源,对开展人类疾病预测、诊断、治疗研究具有不可替代的重要作用。为进一步加强生物样本库规范化、标准化、高质量建设,近年来,国际标准化组织(ISO)制定并发布ISO20387“生物技术—生物样本保藏—生物样本库通用要求”,为国际提供统一的定义和管理要求。
作为首个面向生物样本库的国际标准,ISO20387规定了生物样本库能力、公正性、持续运行(含质量控制)的通用要求,为世界大多数国家所公认。其中,中国实施GB/T 37864-2019《生物样本库质量和能力通用要求》(等同采标ISO 20387),CNAS提供自愿性认可服务,这对国内从事生物样本保藏的医疗机构、相关企业带来新的挑战。
基于此,中国质量万里行促进会着力构建一站式、全方位ISO 20387/GB/T 37864 咨询培训服务体系,助力特定用户群体达到按相应认可准则开展生物样本库的技术能力,提高机构整体素质和管理水平。
本次培训将围绕生物样本库质量和能力通用要求、CNAS 生物样本 库认可准则、样本库内部审核技巧等内容的宣讲,旨在帮助准备申请 生物样本库认可和加强生物样本库质量管理及技术能力的样本库同行 们,正确理解认可准则各条款内容和准确把握内审技巧,为我国生物 样本库培养出符合国际要求的样本库管理人才和内部审核人员。
培训内容
生物样本库标准化和国际国内认可发展现状;
CNAS-CL10:2020《生物样本库质量和能力认可准则》管理要求部分;
CNAS-CL10:2020《生物样本库质量和能力认可准则》技术要求部分;
生物样本库的质量管理体系及质量管理体系建设经验;
CNAS 在线申请系统的说明及评审程序;
生物样本库实验室认可受理要求及认可流程;
.内审的流程、作用及意义,并组织互动的方式模拟内审全过程;
内审员在《生物样本质量和能力认可准则》实际运用中应注意的问题。
培训对象
各医院及医学领域研究部门负责研究和开发人类样本库、动物样本库、植物样本库和微生物样本库的负责人和相关技术人员。
以上各项培训考核与发证
学员可根据自己的时间参加直播培训,或者抽空看直播回放,完成80%的课程并考试合格,颁发证书。
参加医学实验室质量和能力认可准则暨15189内审员网络培训经考试合格,颁发“ISO15189-医学检验实验室认可内审员”岗位能力证书;
参加生物安全网络培训考试合格,颁发“生物安全管理员”证书;
参加生物样本库网络培训考试合格,颁发" ISO 20387 生物样本库内审员“证书。


** 申请“实验室质量管理师”职业能力资格证书的学员,需要另外缴纳1800元审核费。
培训时间、地点及收费标准
2022年03月23日至03月28日:实验室生物安全岗位培训1800/人。
2022年03月29日至04月03日:
15189医学实验室内审员1800/人。
2022年04月12日至04月17日:20387生物样本库培训1800元/人。
备注:根据自身需求选择课程;每项课程1800元;网络直播均为6天 支持回放!
**其它相关培训
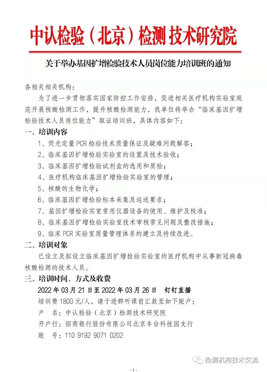
2022年03月21日至03月26日 :基因扩增技术人员岗位能力培训1800/人。
2022年04月12日至04月17日:lso13485医疗器械行业内部审核员培训1800/人。
授课老师
ISO15189内审员培训由具有ISO15189评审员资质的资深讲师及有多年丰富临床检验经验的资深教授授课。
实验室生物安全培训班由相关标准起草人及中国疾控中心相关专家授课。
ISO20387生物样本库内审员培训班由具有多年实验室管理和技术工作背景、深厚专业基础理论知识,丰富的实践经验CNAS资深评审员授课。
基因扩增检验技术培训班特邀资深临床检验相关专家授课。
联系方式
主管单位:国家市场监督管理总局
主办单位:中国质量万里行促进会
地 址:北京市朝阳区北三环东路18号
咨询电话:赵老师 13810334275(微信同号)
报名入口
报名请扫描下图二维码报名;


个人中心
我是园区