
本文系生物谷原创整理,欢迎分享,转载须授权
来自美国南加州大学、佐治亚大学、加州大学洛杉矶分校等单位的研究人员合作,在《Translational Psychiatry》 杂志上发表了题为“Gut microbial taxa elevated by dietary sugar disrupt memory function” 的研究论文。

新的研究强调了肠道微生物群与神经认知发展之间的重要关系。在早期发育阶段,过量摄入糖和其他不健康的饮食因素会导致肠道微生物群的改变以及神经认知障碍。然而,目前尚不清楚这两种结果是否在功能上相关。来自雅典乔治亚大学的研究人员探讨了早期过量食用添加糖是否会通过肠道微生物群对记忆功能产生负面影响。
在青春期发育阶段,给大鼠自由饮用含糖饮料(SSB)。在成年期间评估记忆功能和焦虑样行为,并进行肠道细菌和脑转录组分析。测量海马依赖性情景记忆功能的NOIC试验显示,虽然在测试的第1天(PN1)或第3天没有差异(图1A,B),但在PN28开始喂食糖溶液的大鼠成年后辨别物体的能力降低,表明海马功能受损(图1C)。相反,在早期喂食糖溶液的大鼠在进行新物体识别(NOR)测试时的表现与对照组相似(图1D)。这些数据表明,青春期糖分摄入会损害成年期海马依赖性背景识别记忆功能,习惯性的早期糖分摄入不会增加大鼠的焦虑样行为或一般活动水平。

早期食用糖对海马依赖性记忆功能有负面影响,DOI: 10.1038/s41398-021-01309-7
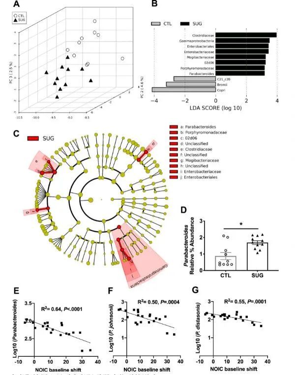
粪便样本16 s rRNA基因测序数据的主成分分析显示,青春期喂食糖的大鼠粪便微生物群与对照组之间存在分离(图2A)。LEfSe分析的结果表明,粪便样本中的细菌类群差异丰富,且随着糖的摄入而增加(图2B,C),除了对羟基苯甲酸杆菌属的相对丰度增加外,对羟基苯甲酸杆菌属的对数转换计数与NOIC记忆测试中的表现得分呈负相关(图2E)。在副杆菌类中,糖相关的P.johnsonii和P.distasonis水平与NOIC测试中的表现呈负相关(图2F,G)。

青春期糖摄入量对大鼠肠道微生物群的影响,DOI: 10.1038/s41398-021-01309-7
从海马RNA测序数据进行的基因途径富集分析显示,早期糖分摄入显着影响了多种途径,包括与神经递质突触信号传导有关的四种途径:多巴胺能,谷氨酸能,胆碱能和血清素能信号传导途径,以及几种激酶介导的细胞内信号传导途径:cGMP-PKG,RAS,cAMP和MAPK信号传导途径(图5A)。使用严格的FDR标准对整个转录组的单个基因进行分析,进一步确定了21个在早期糖分摄入的大鼠中与对照组相比差异表达的基因。与对照组相比,在喂食糖的大鼠中11个基因表达升高,10个基因表达减少(图5B),其中表达升高的基因功能涉及调节细胞存活,迁移,分化和DNA修复。与内质网应激和突触相关联的其它基因也显著表达增加。对羟基苯甲酸酯类药物治疗也影响与代谢信号相关的基因途径(图5D)。

早期糖或靶向性对乙酰半乳糖对海马基因表达的影响,DOI: 10.1038/s41398-021-01309-7
饮食因素是肠道微生物的多样性的主要来源,新的证据表明,饮食诱导的肠道菌群改变影响神经认知的发展。该项研究结果确定了肠道菌群中的几种物种数量由于早期糖摄入而增加,并且与海马依赖性记忆功能呈负相关。此外,这些群体扰乱了海马和皮层皮质依赖的记忆表现。
总的来说,这些结果确定了微生物群“失调”在介导早期生活不健康饮食因素对海马依赖性记忆功能的有害影响中的作用。
参考文献
1、Noble, Emily E et al. “Gut microbial taxa elevated by dietary sugar disrupt memory function.” Translational psychiatry vol. 11,1 194. 31 Mar. 2021, doi:10.1038/s41398-021-01309-7;
2、Noble, Emily E et al. “Early-Life Sugar Consumption Affects the Rat Microbiome Independently of Obesity.” The Journal of nutrition vol. 147,1 (2017): 20-28. doi:10.3945/jn.116.238816;
3、Noble, Emily E et al. “Early-life sugar consumption has long-term negative effects on memory function in male rats.” Nutritional neuroscience vol. 22,4 (2019): 273-283. doi:10.1080/1028415X.2017.1378851


个人中心
我是园区