
2021年将尽,随着两款CAR-T疗法的上市,我国细胞基因治疗(CGT)产业正式步入了百花齐放,百家争鸣的CGT春秋战国时代,CGT公司如雨后春笋般冒出,大量处于研发或申报状态的CGT公司正踌躇满志地准备或已经建立对应的GMP工厂,完善从研发到商业化生产的CMC流程。
然而,有介于CGT产业的新颖性,合乎GMP规范成为一项挑战。去年6月1日美国FDA 官员在研究中指出,在483表报告的GMP缺陷中,比起其它类型的产品CGT产品制造商的设施和生产方面的缺陷更多。与之相对,该演讲中行业代表则认为CGT产品在遵守药品GMP要求方面具有一些挑战,药品GMP要求更多的是为小分子和大分子制药商设计的,而对于CGT产品则存在一定的限制。
合理合规的厂房设计才能确保产品的安全性,合法性。对于CGT产业来讲,GMP厂房设计是产品生产的基础。
摸着美国的石头过河,对于我国新兴的CGT产业,当一家企业挑选好了合适的厂房选址,在满足GMP规范的基础上,厂房中的人物流,区域划分,洁净等级等问题是厂房设计重点,而CGT的工艺验证要求将更加具体。
CGT产业需要合乎规范
2019年12月FDA向Liveyon实验室发出警告,FDA指出Liveyon严重违反行业标准,列出在该公司PURE和PURE PRO产品的生产中明显偏离CGTP和cGMP要求的证据,对于厂房设计,FDA指出Liveyon实验室缺乏环境监测,例如未能建立处理室和设备的清洁和消毒系统。
CGT产业的特殊性并没有赋有CGT产业能够脱离监管和现有法规的权利,相反应当更加严格。
2019年10月发布的《细胞治疗产品申报临床试验药学研究问题与解答(第一期)》中有关于细胞治疗产品临床试验用样品的生产环境是什么要求,如何进行过程控制这两项问题给出了答案:

概括来讲,解答指出,CGT临床试验产品必须合法合规,可以参考国外要求的同时,需要注意CGT产品本身无法耐受病毒灭活工艺的局限性,设立合理的监控方式,根据不同产品严格控制生产过程,确保可追溯性。
而在一个月后,2019年11月28日,国家药品监督管理局食品药品审核查验中心官网重磅发布了《GMP附录-细胞治疗产品》(征求意见稿),这是国内首部针对细胞治疗产品的GMP附录,弥补了我国对细胞治疗产品生产质量控制法规层面和技术层面的空白。
而除了适应CGT产业本身的要求,《GB 50016建筑设计防火规范》,《GB 50346生物安全实验室建筑技术规范》,《GB 50457医药工业洁净厂房设计标准》,《药品生产质量管理规范》,《GB 19489 实验室生物安全通用要求》等规范和指南也是企业需要遵循的基本要求。
设计重点——人物流,区域划分及洁净等级
今年4月Emergent公司位于巴尔的摩的强生疫苗生产工厂遭到了FDA搜查。来自强生的工作人员发现,车间中有物料泄露,危及强生疫苗的反应器,由此发生了交叉污染。然而,该工厂的质量控制人员并没有发现该问题。
此外,来自FDA 483表格的细节显示,工厂环境很脏,墙上有油漆剥落,有霉菌和其他未知的黑色和棕色物质在生长,污染废物在转移到处理厂之前并没有经过消毒。
据此,一批强生疫苗已经被销毁,位于巴尔的摩的疫苗工厂也遭到了FDA接管,并将停止生产。
疫苗最终是需要打入人体的,在全球新冠疫情对于疫苗的需求不断上升的状况下,无论是从安全性角度还是从合法性角度,对于生产工厂那些容易造成交叉污染的设计重点不容忽视。
在《药品生产质量管理规范》中第四章关于厂房与设施的论述中, 生产区,仓储区,质量控制区,辅助区之间的区域划分与人物流应当符合以下的条例:
第四十四条 应当采取适当措施,防止未经批准人员的进入。生产、贮存和质量控制区不应当作为非本区工作人员的直接通道。
第四十六条 为降低污染和交叉污染的风险,厂房、生产设施和设备应当根据所生产药品的特性、工艺流程及相应洁净度级别要求合理设计、布局和使用。
第六十三条 质量控制实验室通常应当与生产区分开。生物检定、微生物和放射性同位素的实验室还应当彼此分开。
第六十七条 实验动物房应当与其他区域严格分开,其设计、建造应当符合国家有关规定,并设有独立的空气处理设施以及动物的专用通道。
第六十八条 休息室的设置不应当对生产区、仓储区和质量控制区造成不良影响。
第六十九条 更衣室和盥洗室应当方便人员进出,并与使用人数相适应。盥洗室不得与生产区和仓储区直接相通。
第七十条 维修间应当尽可能远离生产区。存放在洁净区内的维修用备件和工具,应当放置在专门的房间或工具柜中。
当落实到CGT产业的厂房设计过程时,参照《GMP附录-细胞治疗产品》,具体的重点或将出现在这些方面,诸如:
第十条【人员活动限制】生产期间,未采用规定的去污染措施,从事质粒和病毒载体制备和细胞治疗产品的生产人员不得穿越不同的生产区域。
第十一条【厂房分区设计】细胞、病毒和质粒应当分别在各自独立的生产区域进行,并配备独立的空调净化系统。
第十二条【阳性供体材料生产厂房要求】含有传染疾病病原体的供体材料,其生产操作应当在独立的专用生产区域进行,并采用独立的空调净化系统,保持相对负压
第十三条【密闭系统】宜采用密闭设备、管路进行生产操作;密闭设备、管路安置环境的洁净度级别可适当降低。
第十四条【隔离器】同一生产区域有多条相同的生产线,且采用隔离器的,每个隔离器应当单独直接排风。
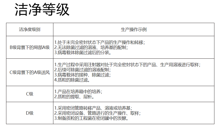
《GMP附录-细胞治疗产品》的第十五条对生产操作环境的洁净度级别也做出了要求,细胞治疗产品,病毒载体、质粒的生产操作环境的洁净度级别,可参照下表格中的示例进行选择:

验证重点
在《药品生产质量管理规范》中第七章确认与验证中的第一百四十一条认为采用新的生产处方或生产工艺前,应当验证其常规生产的适用性。生产工艺在使用规定的原辅料和设备条件下,应当能够始终生产出符合预定用途和注册要求的产品。
当细化到基因细胞治疗产品时,《GMP附录-细胞治疗产品》的对工艺验证同时提出了相关重点:
第二十七条【工艺验证】采用自体供体材料生产的细胞治疗产品,其工艺验证应当至少符合以下要求:(一)所用的供体材料可来源于健康志愿者;
所用的供体材料来源于患者的,可采用同步验证的方式;
实际同时生产的最大产能。
第二十八条【病毒载体和质粒工艺验证】提出,病毒载体和质粒的生产应当进行工艺验证,至少包含三个连续的完整工艺生产批次。
厂房设计与工艺验证——驾玉生物如何提供
驾玉质量控制(QC)测试中心已经按照全球cGMP运行。驾玉的一期实验室位于上海浦东,那里的检测服务涵盖了中国发展最快的疗法中使用的所有常见和定制的质控方法,如单克隆抗体、CAR-T等。
Jade Biomedical-Bio Pacific Laboratories是一家综合性质量控制测试实验室。该实验室完全集成了为客户定制的QMS系统,提供独立的分析和质量监督。该业务模式是Jade Biomedical质量管理体系的延伸,包括质量控制(QC)。作为客户的质量代表,作为公司管理团队的积极成员,确保在产品生命周期的各个阶段满意地满足产品的所有质量要求。实验室与客户可提供长期的合作伙伴关系,并在与公司目标一致的时间内将质量管理的责任转移给客户。
Bio-Pacific实验室的主要是通过以下方式提供全面的产品和项目支持:
检测支持是建立在完整的检测和实验室的基础上的,其质量体系旨在支持产品注册和符合性忽略生产过程,监督生产工作。
驾玉的服务包括培养验证人士代表和公司高级管理团队
基于全生命周期的产品支持
数据发布将不会是冲突的,首先优先考虑的是产品可塑性和整体成功性
从发现到临床的连续过程和流程信息流

关于驾玉生物和查士利华
作为中国首屈一指和世界上首家登记注册的综合性生物制药质量服务承包商Bio-CQO,驾玉生物为高端生物药提供符合中国及国际标准的质量控制和质量管理体系及产品检测服务,帮助企业解决在CMC尤其是GMP质量方面的瓶颈及缺陷,以提高产业化的成功率和全球市场的畅通性。驾玉生物目前的服务模块包括质量保证、产品质量管理、药品注册申报、QC方法验证和检测、CMC和分析方法开发指导、厂房设施设计和验证、冷链管理等。2020年底,成立才3年半的驾玉生物更是与全球前十名的CXO,Charles River Laboratories(CRL)达成战略合作伙伴关系。2021年6月30日CRL完成了严格的GMP及技术审核过程,正式确认驾玉生物(JADE Biomedical) BPL(太平洋实验室)为 CRL 的生物制品合同检测承包实验室的一级委托认证服务商。
Charles River(查士利华实验室)成立于1947年,致力于为全球制药企业、生物技术公司、政府机构及科研院所提供必要产品及服务,加速其研究和药物开发进程。在全球拥有100+机构。近三年,Charles River 参与了FDA 超过80%上市药物的研究开发。在细胞基因治疗领域,Charles River目前已支持了10个FDA批准的CGT产品的研究开发。仅2020年就开展了超过900项细胞基因治疗相关的研究。目前Charles River为CGT领域的客户提供包括研发、工艺开发、质量检测及生产端到端的完整解决方案。

为了助力中国CGT产业的国际化发展,驾玉生物与Charles River联合推出直播课堂——《CGT产业化-符合国际先进水平的产品质量策略与执行方案》,内容涵盖细胞与基因治疗法规、CGT产品开发与生产的治疗挑战、中外药典的区别与衔接、CGT产品质量控制策略、慢病毒质量控制、不同载体的监管要求与开发经验等话题,届时欢迎业内同行共同参与和探讨。

系列课程的第八期,Charles River 生物制品团队科学服务总监Yan Zhi博士与驾玉生物验证和工程副总监朱宇超两位行业大咖,作为重磅嘉宾分享《支持腺相关病毒(AAV)基因治疗产品的分析方法的平台方法》和《细胞基因治疗GMP厂房设计与验证重点》,围绕全球细胞基因治疗厂房设计重点与验证进行概述及对案例进行分析,并在线答疑。Yan Zhi博士的研究经历包括负责设计前沿药物以及从临床研究到商业生产的产品开发项目,她在分子生物学检测实验室担任过多个职务,期待她对AAV平台分析法发表独到的见解 ,而朱曾在礼来制药负责质量管理,以及暖通相关系统和设备的运行和维护管理;在奥星负责过阿斯利康、诺华制药、葛兰素史克等工厂端的工程系统验证执行项目。因此在厂房设计与验证方面更有发言权。希望与众多业内同行探讨交流。直播间不见不散!
更多详情扫码关注
点击下方“阅读原文”,预约报名

个人中心
我是园区