您还不是认证园区!
赶快前去认证园区吧!

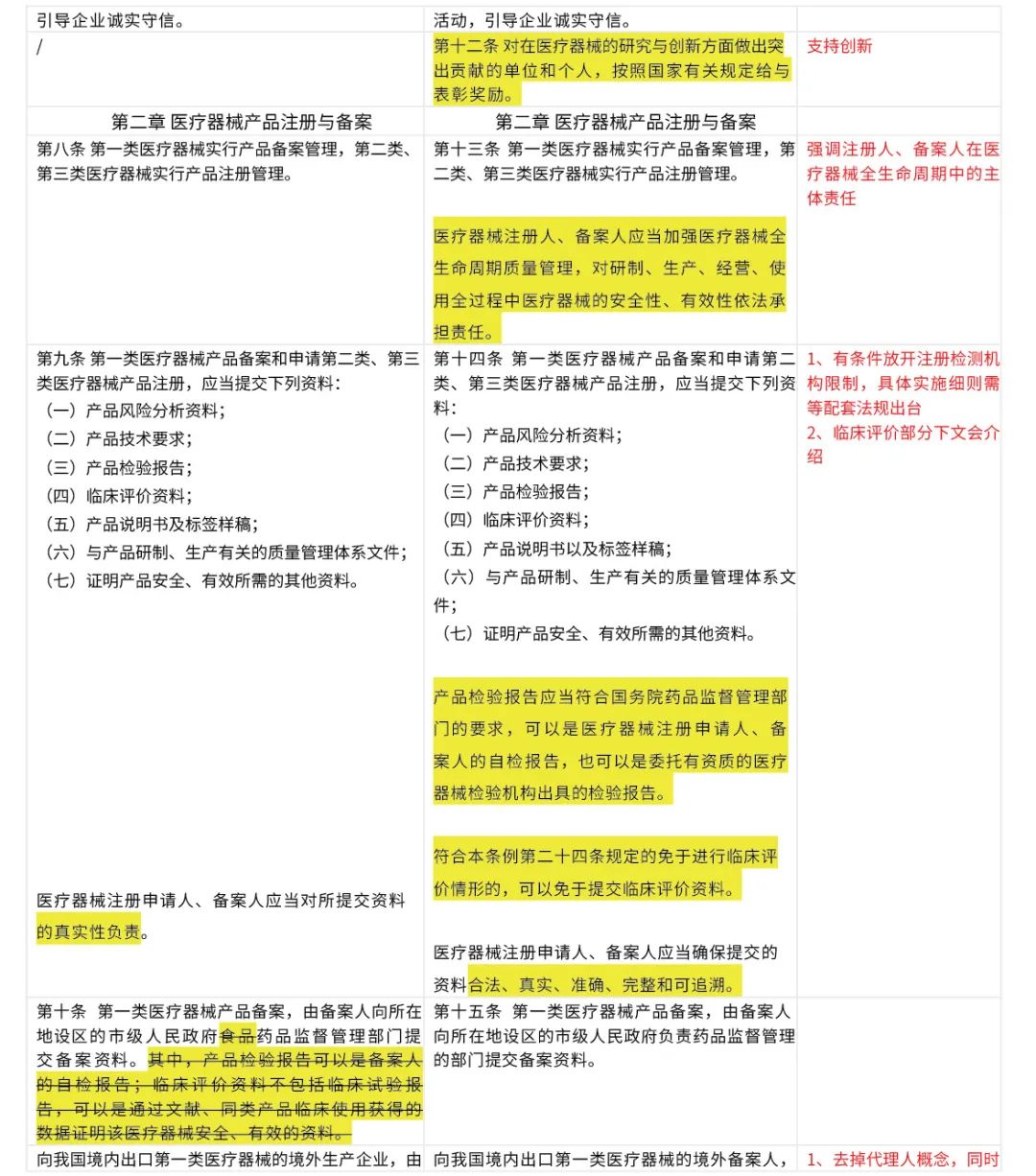
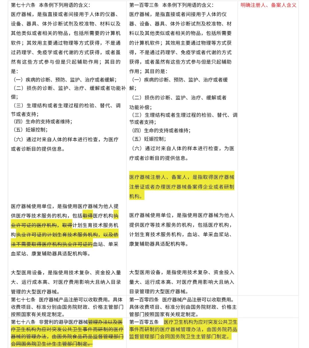
新版《医疗器械监督管理条例》于3月18日正式发布,我们于第二天对新旧条例进行了对比和解读,现重新分享给各位同仁。
与旧版条例相比,新版条例的变化主要有:全方位鼓励创新;落实注册人、备案人制度,明确注册人/备案人的主体责任,加强对医疗器械全生命周期和全过程的监管;科学监管,加大检查力度,强化问责;加大惩处力度,提高违法成本。
具体条款对比及主要变化初步解读分析如下:

































来源:泰格捷通
Tigermed
泰格医药
泰格医药(股票代码:300347.SZ/3347.HK)是行业领先的一体化生物医药研发服务平台,为全球制药和医疗器械行业提供跨越全周期的临床研究创新解决方案。通过全面的服务体系和顶尖的质量标准,我们助力生物医药产业提升研发效率、降低研发风险,确保研究项目高质量交付,加速医药产品市场化进程,履行对行业和患者的承诺。同时,我们也通过覆盖各领域的60多家子公司,打造赋能全产业链的创新生态,推动医疗产业创新和发展。作为全球化的研发平台,泰格医药在全球布局150多个办事处和研发基地,拥有超过6400人的专业团队,覆盖5大洲的38个国家,致力于解决最具挑战的全球健康问题,满足患者的未尽医疗需求,创造社会价值,造福人类健康。
网址: www.tigermedgrp.com
邮箱: marketing@tigermedgrp.com
注:本公众号发布内容仅供一般参考之用,不可视为详尽说明,亦不构成信息披露和投资建议,投资者不应以该等内容取代其独立判断或仅根据该等内容做出决策。

个人中心
我是园区