景杰学术|报道
标题:Mitochondrial Damage‐Induced Innate Immune Activation in Vascular Smooth Muscle Cells Promotes Chronic Kidney Disease‐Associated Plaque Vulnerability
期刊:Advanced Science(IF=15.840)
时间:2021年1月6日
单位:陆军军医大学第二附属医院赵景宏团队
主要结论:血管平滑肌细胞中线粒体损伤诱导的固有免疫激活促进慢性肾脏疾病相关斑块脆弱性
动脉粥样硬化(Atherosclerosis,AS)是一种常见的与衰老相关的血管疾病,已成为全球心血管疾病发病率和死亡率的主要原因。AS的主要临床后果,如心肌梗死和中风,不是管腔逐渐变窄的结果,而主要与易损斑块急性破裂引起的血栓性事件有关。在过去几十年中,许多学者致力于研究斑块破裂的发病机制。然而到目前为止,对AS的进展和斑块易损性仍缺乏深入的了解。
过度感染或感染消退失败是斑块形成和斑块脆弱性的主要因素。病理学上,易损斑块的特征是血管平滑肌细胞(vascular smooth muscle cell,VSMC)缺乏的薄纤维帽,强调了血管平滑肌细胞丢失在斑块易损性发病机制中的中心作用。有报道称,VSMC凋亡和过早衰老可导致斑块脆弱性和破裂。然而,潜在的机制并不为人所知。
2021年1月6日,陆军军医大学第二附属医院赵景宏团队在国际专业学术期刊Advanced Science(即时影响因子15.840)上,以封面文章的形式发表了题为Mitochondrial Damage‐Induced Innate Immune Activation in Vascular Smooth Muscle Cells Promotes Chronic Kidney Disease‐Associated Plaque Vulnerability的最新研究成果。研究结合蛋白质组学技术,揭示了血管平滑肌细胞可以通过cGAS-STING途径感知氧化应激诱导的线粒体损伤,从而触发IFN-Ⅰ反应,诱导自身过早衰老和表型转换,从而促进斑块的脆弱性。研究揭示了斑块易损性病理发生的共同机制,并为心血管疾病的治疗提供了一个有希望的策略。景杰生物为该研究的蛋白质组学分析提供了技术支持。

一、血管平滑肌细胞过早衰老和表型转换导致斑块易损性
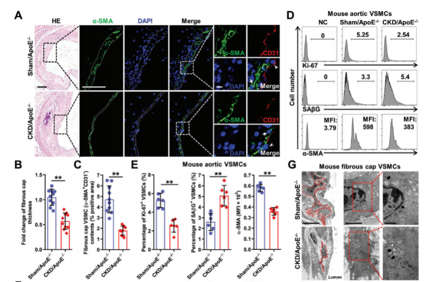
目前对AS发病机制的生物学认识大多依赖于AS小鼠模型研究,但AS小鼠模型很少显示斑块破裂的证据。因为慢性肾脏病(Chronic kidney disease,CKD)与动脉粥样硬化的加速发展和心血管事件的高发生率有关,提示CKD中的动脉粥样硬化斑块可能是脆弱的。为了更好地研究AS的发病机制和斑块易损性,研究人员通过对载脂蛋白E(ApoE)缺乏小鼠进行5/6肾切除,建立了CKD/ApoE−/−小鼠模型。在高胆固醇西式饮食(WD)喂养12周后,模型小鼠表现出斑块易损性和斑块破裂易感性的特点,其斑块和坏死核心变大,纤维帽变薄,斑块出血和心肌梗死的发生率较高,表明其是研究斑块易损性发病机制的有效动物模型。
纤维帽是斑块稳定性和斑块破裂可能性的重要决定因素,研究人员进一步通过CKD/ApoE−/−小鼠模型的纤维帽的形态计量学分析发现,模型小鼠的纤维帽厚度明显减少,其纤维帽血管平滑肌细胞(VSMC)含量也明显降低,表明VSMC的减少可能导致斑块的脆弱性。同时模型小鼠的纤维帽VSMC表现出与衰老相关的异常细胞形态,如体内血管平滑肌细胞之间的伸长和断开连接,衰老标志物的表达显著提升。这些现象表明:VSMCs的过早衰老和表型转换是CKD相关的斑块易损性的重要因素。

图1 VSMCs过早衰老和表型转换导致斑块易损性
二、IFN-Ⅰ信号激活CKD环境下VSMC的早衰和表型转换
随后研究人员对CKD/ApoE−/−小鼠和假手术对照组小鼠的主动脉VSMC进行全面研究,观察到两者间基因表达模式的显著差异。结果显示CKD/ApoE−/−小鼠中,G1-S过渡基因和VSMC标记物显著下调,与炎症细胞因子产生、信号传导和调节相关的基因明显上调,暗示了VSMCs从收缩型向炎性分泌型转变。对参与衰老的炎性细胞因子的分析发现,在CKD/ApoE−/−小鼠的VSMCs中观察到I型干扰素(IFN-I)的强烈上调及其下游JAK-STAT信号的激活。IFN-I处理引发小鼠和人VSMCs呈现剂量依赖性的衰老表型,同时伴随着α-平滑肌肌动蛋白(α-SMA)表达降低。IFN-I受体(IFNAR1)及其下游STAT1的敲除或敲低,可显著抑制这一变化。表明IFN-Ⅰ信号在VSMC的早衰和表型转换中起重要作用。

图2 IFN-Ⅰ反应促进血管平滑肌细胞的早衰和表型转换
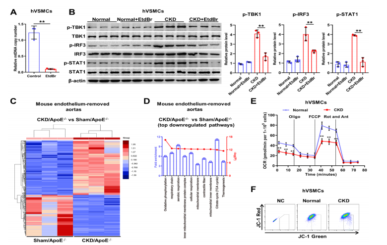
IFN-Ⅰ的诱导主要是通过天然免疫应答介导的,其中天然免疫途径cGAS-STING途径报道发现与组织炎症和衰老相关。该研究中,研究人员发现在模型小鼠的VSMC中检测到cGAS-STING途径的典型基因表达,cGAS途径的关键激酶TBK1和IRF3的磷酸化显著增加。敲除或敲低cGAS-STING途径中的关键分子cGAS和STING,可显著减弱CKD诱导的IFN-I反应、过早衰老和VSMC中的表型转换。说明VSMC同时具有IFN-I应答和IFN-I产生能力,cGAS-STING通路依赖的IFN-I反应可能以自分泌/旁分泌方式促进血管平滑肌细胞的衰老和表型转换。
三、氧化应激引起的线粒体损伤激活cGAS-STING通路
cGAS-STING通路负责细胞溶质DNA传感,研究发现,从线粒体释放的DNA(mtDNA)是激活cGAS-STING通路的内源性DNA的主要来源,而不是细胞核DNA(nDNA)。针对CKD/ApoE−/−小鼠内皮切除的主动脉样本(样本策略)的TMT标记定量蛋白质组学分析(质谱策略),进一步证实了线粒体损伤的增强。线粒体损伤导致线粒体通透性转换孔(MPTP)的开放,增强线粒体通透性,包括线粒体DNA在内的线粒体因子释放到细胞质中。线粒体对氧化应激很敏感,持续性线粒体损伤常与慢性活性氧(ROS)暴露相关联,研究进一步证实了线粒体的氧化损伤。综合以上结果,研究人员推断:CKD诱导的氧化应激,引起线粒体损伤,通过cGAS-STING途径触发血管平滑肌细胞的IFN-I反应。增强的IFN-Ⅰ反应导致血管平滑肌细胞过早衰老,并以自分泌/旁分泌的方式进行表型转换,导致纤维帽血管平滑肌细胞的丢失和纤维帽变薄。

图3 内源性mtDNA参与CKD诱导的cGAS-STING激活及随后的IFN-I应答
四、抑制抑制IFN-Ⅰ反应是缓解AS进展和斑块易损性的潜在治疗途径
最后研究人员使用STING抑制剂C-176及其衍生物H-151,以及JAK-STAT抑制剂ruxolitinib(RUX)评估了该在治疗CKD相关斑块易损性方面的转化潜力。研究发现用H-151或RUX预处理hVSMC可显著抑制CKD血清诱导的血管平滑肌细胞IFN-I反应、过早衰老和表型转换。C-176或RUX对IFN-Ⅰ应答的缓解也显著减轻了CKD/ApoE−/− 小鼠和假手术对照组的血管平滑肌细胞早衰和表型转换,延缓了AS进展和斑块的脆弱性。结果表明,抑制IFN-Ⅰ反应是治疗斑块脆弱性的一个有希望的策略。
总之,该研究发现了血管平滑肌细胞中,线粒体损伤诱导的固有免疫激活促进慢性肾脏疾病相关斑块脆弱性的具体机制。慢性肾脏疾病中氧化应激引起的线粒体损伤,导致线粒体DNA释放,激活cGAS-STING通路,从而触发血管平滑肌细胞中的IFN-I反应。增强的IFN-Ⅰ反应导致血管平滑肌细胞的早衰和表型转换并促进斑块的脆弱性。阻断IFN-Ⅰ反应显著减弱CKD相关的斑块易损性。研究结果揭示了斑块易损性病理发生的共同机制,并为CKD相关CVD的治疗提供了一个有希望的策略。
值得一提的是,氧化应激与AS进展和斑块脆弱性密切相关。各种传统的危险因素,包括高胆固醇血症、吸烟、糖尿病、高血压、高同型半胱氨酸血症和年龄增长,可转化为氧化应激并促进动脉粥样硬化。该发现持续的氧化应激在血管平滑肌细胞的线粒体损伤和IFN-I反应中起关键作用。推测AS进展和斑块易损性可能存在“氧化应激-线粒体损伤-IFN-Ⅰ反应”的恶性循环。因此,该文为氧化应激和感染之间的因果关系提供了新的见解。研究同时发现可能存在其他危险因素对血管平滑肌细胞衰老和表型转换的影响。如有缺陷的线粒体分裂和其他炎症细胞因子,这些因素的改变对血管平滑肌细胞的影响值得进一步研究。
景杰生物为该研究的蛋白组学分析提供了技术支持,感谢陆军军医大学第二附属医院赵景宏团队的信任与支持!
更多阅读
参考文献
Xianjin Bi, et al., 2021, Mitochondrial Damage‐Induced Innate Immune Activation in Vascular Smooth Muscle Cells Promotes Chronic Kidney Disease‐Associated Plaque Vulnerability. Advanced Science.

个人中心
我是园区