您还不是认证园区!
赶快前去认证园区吧!
▲点击上方的蓝色“医谷”关注我们
“置顶公众号”获取最有价值行业趋势信息
医谷微信号:yigoonet
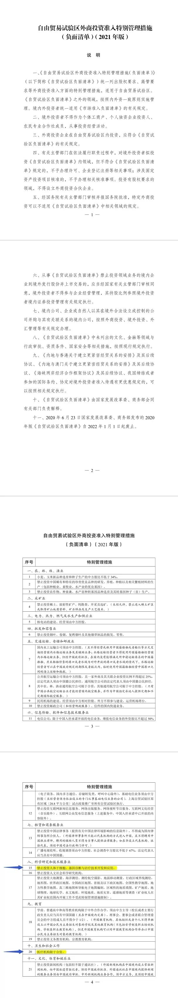
近日,国家发展改革委、商务部发布了《外商投资准入特别管理措施(负面清单)(2021年版)》和《自由贸易试验区外商投资准入特别管理措施(负面清单)(2021年版)》,2022年1月1日起施行。
文件明确,禁止外商投资“人体干细胞、基因诊断与治疗技术开发和应用”,“医疗机构限于合资”。以下为具体内容:





药选址▲点击上方的蓝色“医谷”关注我们
“置顶公众号”获取最有价值行业趋势信息
医谷微信号:yigoonet
近日,国家发展改革委、商务部发布了《外商投资准入特别管理措施(负面清单)(2021年版)》和《自由贸易试验区外商投资准入特别管理措施(负面清单)(2021年版)》,2022年1月1日起施行。
文件明确,禁止外商投资“人体干细胞、基因诊断与治疗技术开发和应用”,“医疗机构限于合资”。以下为具体内容:




