
全城大清洁
志愿服务活动
各文明单位、文明校园:
为充分发挥各级文明单位、文明校园示范带动作用,做实“红色星期六”志愿服务,进一步巩固文明城市创建成果,提高干部群众的环保意识、卫生意识、文明意识和科学防疫意识,共同维护干净整洁城乡环境,在全社会积极营造浓厚的志愿服务氛围,淄博高新区近期决定集中一段时间,组织开展“全城大清洁”志愿服务活动。现将有关事项通知如下:
01
活动时间
集中开展时间原则上为即日起至12月底,根据天气变化情况和实际需要,时间会灵活调整延伸。各单位、各队伍每周六上午自行组织,助力常态化环境卫生保洁维护工作。
02
活动区域、任务
“双报到”社区
主要帮助社区清理楼道小广告和公共区域散乱垃圾、落叶,整理居民非机动车停放秩序,全面清理乱堆乱放,清除卫生死角。
全区垃圾箱(池)
全区各机关干部、社区居民、环卫工人等一起走上街头,走进居民小区,进行志愿清理活动,改善垃圾箱(池)的外立面和周边环境面貌。
挂包路段点位
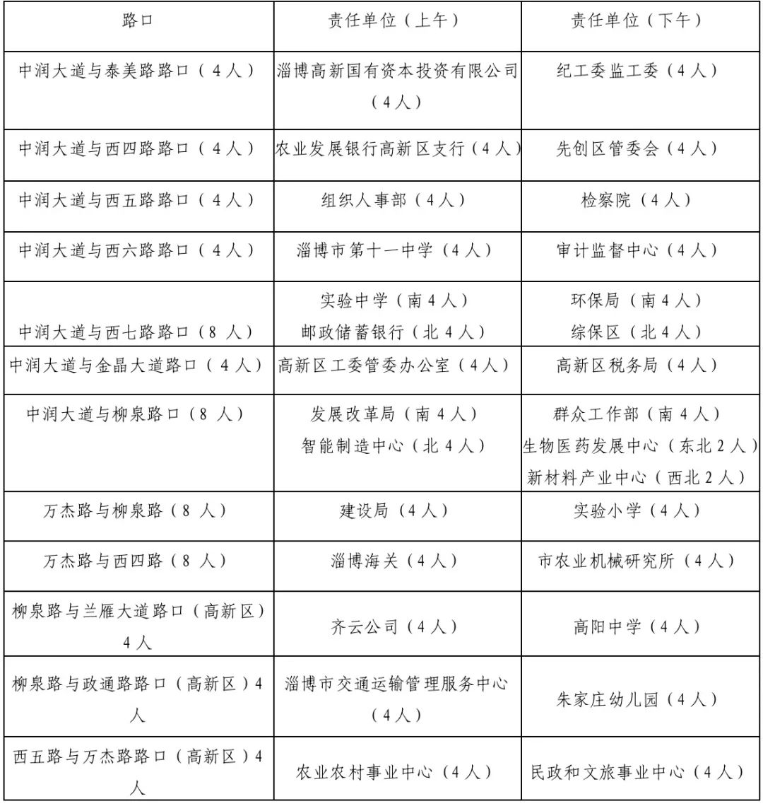
结合创城挂包点位分工,原则上按通知附件分工组织,附表中没有列入的单位按创城点位分工并延伸至点位周边区域。
(1)主次干道、商业大街。重点清理道路两侧及绿化带内积存垃圾、落叶、城市牛皮癣等,维护人行道、路缘石、绿化隔离带清洁卫生。协助整理街道两侧乱停乱放非机动车、共享单车。清除建筑围挡公益广告、公益景观小品上的乱涂乱画等。
(2)农贸市场、商场超市。重点清理维护广场及周边环境卫生,整齐摆放附近非机动车、共享单车。对乱拉乱设、店外经营、占道经营等不文明行为进行劝导,也可通过“随手拍”形式提交相关部门、镇街。
(3)公园广场。重点清理维护广场道路、绿化带环境卫生,清理乱涂乱画,劝阻不文明行为,协助管理部门清洁维护公共设施。
门前“五包”区域及周边
各级文明单位、文明校园、行业组织持续落实门前“五包”责任制,加强本单位周边区域范围内日常环境卫生清扫和维护工作。
03
有关要求
开展“全城大清洁”活动是高新区坚持“全域全员,全程全效”文明创建的具体行动,各单位要合理规划时间,备好合适工具,精心组织部署,切忌形式主义、出工不出力,确保活动安全有序组织。
环卫部门要加强城乡日常精细化维护管理,集中活动期间加派人手做好配合,及时清运处理垃圾;各镇街村居要积极发动居民和文明实践志愿服务队伍,维护好房前屋后环境卫生,形成全城大清洁合力。融媒体中心要及时宣传报道活动典型做法,积极营造全民共建共享文明城市的浓厚氛围。
各文明单位、文明校园活动开展情况请及时报区文明办,并在有关工作群及时反馈。联系电话:3571993,电子邮箱:gxqwmb@zb.shandong.cn。
高新区文明办
2022年12月13日
(一)主城区重点路段挂包分工





(四)主城区公共文化场所挂包分工


内容来源:高新区文明办
编辑:淼淼

往期推荐
扫码关注我们
传递工委管委声音
讲好百姓身边故事

个人中心
我是园区