▲点击上方的蓝色“医谷”关注我们

近日,国家中医药管理局会同国家药品监督管理局制定并公布了《古代经典名方目录(第二批儿科部分)》(以下简称《目录》),旨在推动来源于古代经典名方的中药复方制剂研发,发挥中医药治疗儿科疾病的优势。
《目录》包含泻黄散、白术散、异功散、消乳丸、苏葶丸、人参五味子汤、清宁散七个古代经典名方,并分别明确了出处、处方、制法及用法、剂型等,连同此前发布的《古代经典名方目录(第一批)》,共计已发布古代经典名方107个。
古代经典名方中药政策脉络梳理
2016年12月25日,第十二届全国人民代表大会常务委员会第二十五次会议通过《中华人民共和国中医药法》,其中第三十条规定:
生产符合国家规定条件的来源于古代经典名方的中药复方制剂,在申请药品批准文号时,可以仅提供非临床安全性研究资料。具体管理办法由国务院药品监督管理部门会同中医药主管部门制定。
前款所称古代经典名方,是指至今仍广泛应用、疗效确切、具有明显特色与优势的古代中医典籍所记载的方剂。具体目录由国务院中医药主管部门会同药品监督管理部门制定。
《中华人民共和国中医药法》正式实施后,2018年4月,国家中医药管理局会同国家药品监督管理局制定并发布了《古代经典名方目录(第一批)》,共涉及100个古典经典名方。
2018年5月,国家药品监督管理局会同国家中医药管理局组织制定并发布了《古代经典名方中药复方制剂简化注册审批管理规定》,其中第三条进一步明确符合以下七种条件的经典名方制剂可实施简化注册审批,可仅提供药学及非临床安全性研究资料,免报药效学研究及临床试验资料。
(一)处方中不含配伍禁忌或药品标准中标识有“剧毒”“大毒”及经现代毒理学证明有毒性的药味; (二)处方中药味及所涉及的药材均有国家药品标准; (三)制备方法与古代医籍记载基本一致; (四)除汤剂可制成颗粒剂外,剂型应当与古代医籍记载一致; (五)给药途径与古代医籍记载一致,日用饮片量与古代医籍记载相当; (六)功能主治应当采用中医术语表述,与古代医籍记载基本一致; (七)适用范围不包括传染病,不涉及孕妇、婴幼儿等特殊用药人群。
2020年4月,新修订的《药品注册管理办法》发布,随后2020年9月,国家药监局发布《中药注册分类及申报资料要求》,中药注册分为中药创新药、中药改良型新药、古代经典名方中药复方制剂和同名同方药,前三类均属于中药新药。中药注册分类不代表药物研制水平及药物疗效的高低,仅表明不同注册分类的注册申报资料要求不同。
为加强对古典医籍精华的梳理和挖掘,又将中药注册分类中的第三类古代经典名方中药复方制剂细分为“3.1按古代经典名方目录管理的中药复方制剂(3.1类)”及“3.2其他来源于古代经典名方的中药复方制剂(3.2类)”。3.2类包括未按古代经典名方目录管理的古代经典名方中药复方制剂和基于古代经典名方加减化裁的中药复方制剂。3.1类的研制,应进行药学及非临床安全性研究;3.2类的研制,除进行药学及非临床安全性研究外,还应对中药人用经验进行系统总结,并对药物临床价值进行评估。
同时在药品批准文号方面给予专门格式:国药准字C+四位年号+四位顺序号。C为“中国”与“经典”两个英文单词的首字母。
2020年10月,国家中医药管理局办公室、国家药品监督管理局综合和规划财务司联合发布《古代经典名方关键信息考证原则》。
2021年8月和10月,国家药监局药审中心分别发布《按古代经典名方目录管理的中药复方制剂药学研究技术指导原则(试行)》和《古代经典名方中药复方制剂说明书撰写指导原则(试行)》,并就《古代经典名方中药复方制剂毒理学研究技术指导原则》公开征求意见。
2022年9月16日,为加快推动古代经典名方中药复方制剂简化注册审批,国家中医药管理局办公室和国家药品监督管理局综合和规划财务司联合发布《古代经典名方关键信息表(25首方剂)》,涉及古代经典名方目录(第一批)中的桃核承气汤、芍药甘草汤、半夏泻心汤、真武汤、黄芪桂枝五物汤、小续命汤、开心散等25种方剂。
正在不断细化推进
2022年4月,国家药监局药审中心发布《古代经典名方中药复方制剂专家评审委员会委员名单(第一批)》,共由155名中医专家组成,其中包括10名两院院士、19名国医大师和15名全国名中医,将做为技术评审专家对古代经典名方中药复方制剂进行专家技术审评。
国家药监局发布的《2021年度药品审评报告》显示,纳入《新型冠状病毒肺炎诊疗方案(试行第九版)》的三款推荐药物:清肺排毒颗粒、化湿败毒颗粒、宣肺败毒颗粒,均来源于古代经典名方,是新冠肺炎疫情暴发以来,在武汉抗疫临床一线众多院士专家筛选出有效方药清肺排毒汤、化湿败毒方、宣肺败毒方的成果转化,也是《国家药监局关于发布〈中药注册分类及申报资料要求〉的通告》(2020年第68号)后首次按照“中药注册分类 3.2类 其他来源于古代经典名方的中药复方制剂”审评审批的品种。
另根据药审中心官网消息,2022年6月和8月,药审中心先后组织召开古代经典名方中药复方制剂研发座谈会,邀请中国北京同仁堂(集团)有限公司、天士力医药集团股份有限公司、太极集团有限公司、华润三九医药股份有限公司、江苏康缘药业股份有限公司、仲景宛西制药股份有限公司等多家中药生产企业相关代表参加讨论,围绕古代经典名方的研发,针对药材研究、饮片炮制研究、基准样品与制剂质量相关性研究、基准样品的研制、挥发油提取及稳定性研究等关键问题进行了交流讨论。
目前,古代经典名方中药研发也得到多地政府和产业部门的关注,《深圳市促进生物医药产业集群高质量发展的若干措施》、《安徽省促进中医药振兴发展三年行动计划(2022-2024年)》、《浙江促进生物医药产业高质量发展行动方案(2022-2024年)》都将古代经典名方中药制剂作为支持和发展对象,又如近日,湖南省工信厅、湖南省卫生健康委、湖南省中医药管理局、湖南省药监局联合印发的《湖南省生物医药产业链重点品种培育办法》,明确古代经典名方中药复方制剂可申报重点品种。
古代经典名方目录(第二批儿科部分)

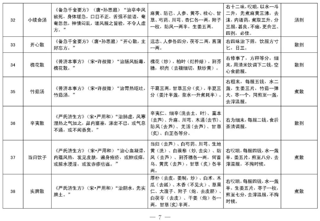
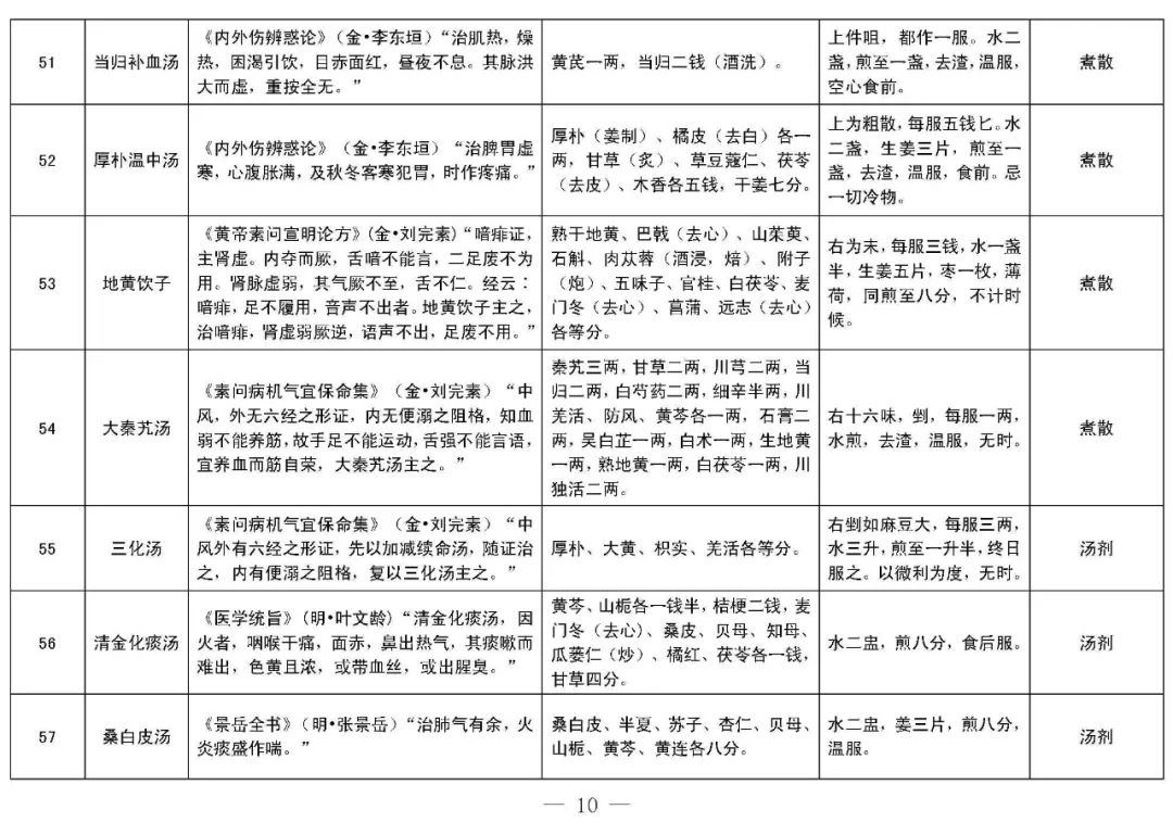
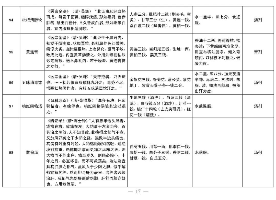
古代经典名方目录(第一批)

















古代经典名方中药复方制剂专家评审委员会委员名单(第一批)
(按姓氏笔画排序)







推荐阅读
《全球最贵药品纪录刚刚刷新,超2000万,还存在导致血液肿瘤风险》
了解“生物医药‘明日之星’第二季评选活动暨2022张江细胞与基因治疗产业创新创业大赛”更多详情,请点击这里
更多关于张江细胞产业园,请点击这里


个人中心
我是园区

