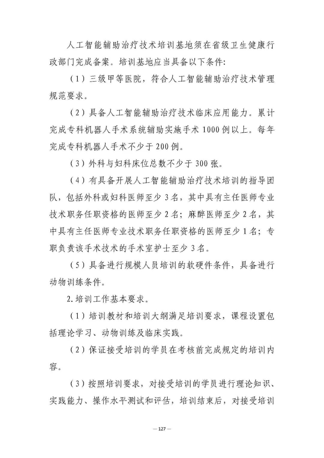
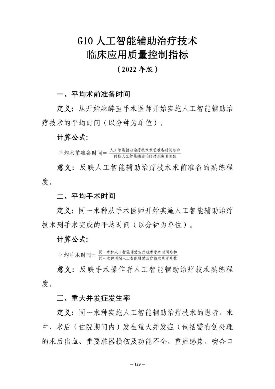
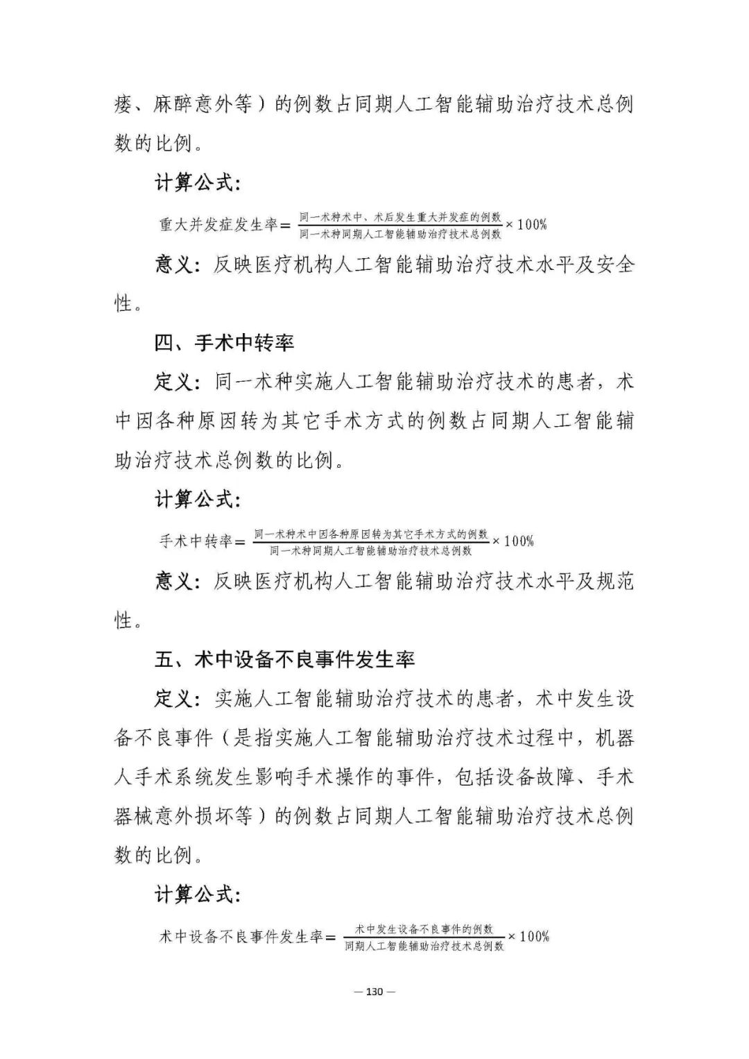
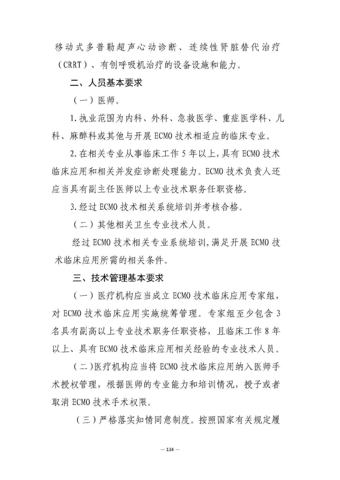
您还不是认证园区!
赶快前去认证园区吧!
▲点击上方的蓝色“医谷”关注我们
“置顶公众号”获取最有价值行业趋势信息
医谷微信号:yigoonet
|
|
|
|
|
|
|
|
|
|
|
|
|
|
|
|
|
|
|
|
|
|
|
|
|
|
|
|
|
|
|
|
|
|
|
|
|
|
|
|
|
|
|
|
|
|
|
|
|
|
|
|
|
|
|
|
|
|
|
|
|
|
|
|
|
|
|
|
|
|
|
|
































































































































































《国家限制类技术目录(2022年版)》和《国家限制类技术临床应用管理规范(2022年版)》PDF文档可点击左下方的“阅读原文”下载
文 | 医谷
推荐阅读
《3人恢复视力,全球首个人类iPSC角膜移植临床试验结果公布》


个人中心
我是园区