您还不是认证园区!
赶快前去认证园区吧!

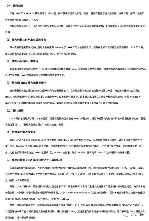
导读
introduction
血液制品作为防控重大疾病、救治危急重症患者的基础药,不断增长的需求、新产品和新适应证的推出带动了行业市场的稳健增长。
2020年疫情之初,以白蛋白和静丙为代表的血液制品迅速成为救治新冠肺炎重症患者的重要药物,可见其战略地位。受血浆资源、血液提取工艺等因素制约,血液制品行业准入壁垒高,产业链上天坛生物、上海莱士、华兰生物等国内龙头企业脱颖而出,未来提取技术的差异化、产品结构的优化及终端销售力量将成为企业的核心竞争优势。

我国血液制品产业发展现状
人血白蛋白发展现状













行业观察
地域洞察
(点击关键词即可直接阅读)
火石产业大脑赋能政府侧、服务市场侧
数据驱动产业发展,就找「火石创造」
▼点击下方【阅读原文】,获取「产业大脑解决方案」

个人中心
我是园区