导读:三阴性乳腺癌 (TNBC) 是乳腺癌的一种亚型,预后较差且缺乏批准的靶向治疗。在超过 50% 的 TNBC 中发现表皮生长因子受体 (EGFR) 过度表达,并被认为是 TNBC 进展的驱动力;然而,使用抗体靶向 EGFR 以防止其二聚化和激活对 TNBC 患者没有显著益处。研究揭示了单体-EGFR/STAT3 信号通路在 TNBC 进展中的作用,并指出了 TNBC 的潜在靶向治疗。
近日,厦门大学王洪睿、付国及复旦大学赵同金共同通讯在《Nature Communications》上发表了题为“TMEM25 inhibits monomeric EGFR-mediated STAT3 activation in basal state to suppress triple-negative breast cancer progression”的研究论文,该研究报道了EGFR单体可能在缺乏跨膜蛋白TMEM25的情况下激活信号转导子转录激活因子-3 (STAT3),而TMEM25在TNBC中经常降低。
https://www.nature.com/articles/s41467-023-38115-2
研究背景
01
表皮生长因子受体 (EGFR,也称为 ErbB1、HER1) 是受体酪氨酸激酶 (RTK) ErbB/HER 家族的原型,它通过多种信号通路控制各种发育过程,包括磷脂酰肌醇 3-激酶 (PI3K)/Akt、 Ras/Raf/MEK/ERK 和 STAT3 通路。针对EGF 结合等配体,EGFR 及其家族成员 ErbB2/HER2、ErbB3/HER3 和 ErbB4/HER4 可以形成同二聚体或异二聚体,导致变构构象变化以激活激酶结构域。同时,激酶结构域也可以通过增加局部浓度诱导的 EGFR 二聚化来激活。
跨膜 (TMEM) 蛋白家族是一组鲜为人知的蛋白质,其中包含一个或多个跨越生物膜的跨膜结构域。TMEM25 是一种单一的跨膜蛋白,之前曾被报道为乳腺癌患者有利的预后和预测标志物;然而,分子机制尚不清楚。此外,发现结直肠癌中 TMEM25 的表达降低。最近的研究表明,TMEM25 通过影响 NMDA 受体 NR2B 亚基降解来调节神经元兴奋性。
研究过程
02
为了研究 EGFR 在促进 TNBC 发展中的潜在机制,研究人员使用 EGFR 作为诱饵进行了酵母双杂交筛选,并将 TMEM25 鉴定为 EGFR 的结合蛋白。为了验证细胞中的这种相互作用,研究人员使用外源表达或内源性 EGFR 和 TMEM25 进行了免疫共沉淀 (Co-IP) 测定,确认 EGFR 确实可以与 TMEM25 相互作用。研究人员比较了 TMEM25 和 HER 家族蛋白之间的相互作用,发现 TMEM25 特异性地与 EGFR 相互作用,但不与 HER2/3/4 相互作用。
TMEM25与EGFR相互作用
先前的研究报告称,TMEM25 的表达在乳腺癌和结直肠癌中降低,研究人员使用UALCAN平台分析了来自癌症基因组图谱 (TCGA) 的数据集。
为了研究 TMEM25 在调节 TNBC 进展中的作用,研究人员首先使用人 TNBC MDA-MB-231 细胞和鼠 TNBC 4T1 细胞检查了 TMEM25 表达对 TNBC 细胞生长速率的影响。同时,通过免疫组织化学检测检查了肿瘤中增殖细胞的分子标志物 Ki67 的表达,表明 TMEM25 的敲除或过表达确实分别显著增强或抑制了肿瘤中的细胞增殖。
TMEM25抑制TNBC进展
为了进一步评估 TMEM25 在 TNBC 进展中的作用,研究人员通过删除TMEM25的外显子 2 至 5 和使用piggyBac转座子的转基因( TMEM25 wt/tg )小鼠生成了TMEM25敲除的小鼠系统。
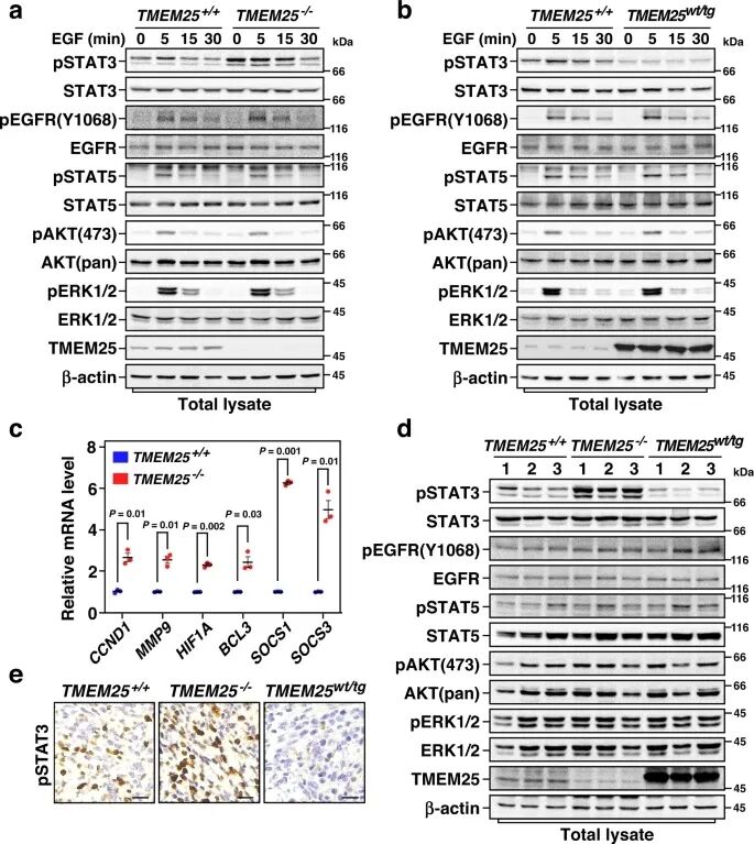
接下来,研究人员使用源自TMEM25 或TMEM25 小鼠的原代小鼠胚胎成纤维细胞 (MEF) 检查了 TMEM25 对调节 EGFR 信号通路的影响。
TMEM25负向调节STAT3信号
之后进一步证实了 TMEM25 敲除或过表达对调节人 TNBC MDA-MB-231、BT549 和 HCC1937 细胞以及鼠 TNBC 4T1 细胞中 STAT3 磷酸化水平的影响。
为了探索 TMEM25 在人类 TNBC 中的临床相关性,研究人员通过免疫印迹法检测了28 名人类 TNBC 标本中的 TMEM25 蛋白水平和磷酸化STAT3 水平。接下来,研究人员尝试测试 TMEM25 在治疗方面的潜在应用。之后,进一步研究了在患者来源的异种移植(PDX) TNBC肿瘤模型中提供野生型TMEM25的效果。研究发现腺相关病毒(AAV) 提供 TMEM25 也可以显著抑制 PDX TNBC 肿瘤的生长。
TMEM25 在临床样本中的表达和突变以及 TMEM25 在 TNBC 治疗中的潜在治疗应用
研究意义
03
简而言之,该研究揭示了TMEM25预防EGFR/STAT3信号异常激活的潜在机制,并证明了TMEM25在人类TNBC靶向治疗中的潜在用途。
参考资料:https://www.nature.com/articles/s41467-023-38115-2

个人中心
我是园区