药选址
首页
找园区
读政策
看活动
资源
行业资讯
投资机构
行业协会
投融趋势
会议精选
帮我选址
个人中心
我是园区
退出
登录
/
注册
您还不是认证园区!
赶快前去认证园区吧!
您的账号尚未开通!
请联系管理员开通账号!
药选址
资讯
资讯详情
《工业互联网专项工作组2021年工作计划》印发(附图解)
收藏
关键词:
印发
资讯来源:
中国信通院CAICT
+ 订阅账号
发布时间:
2021-06-07
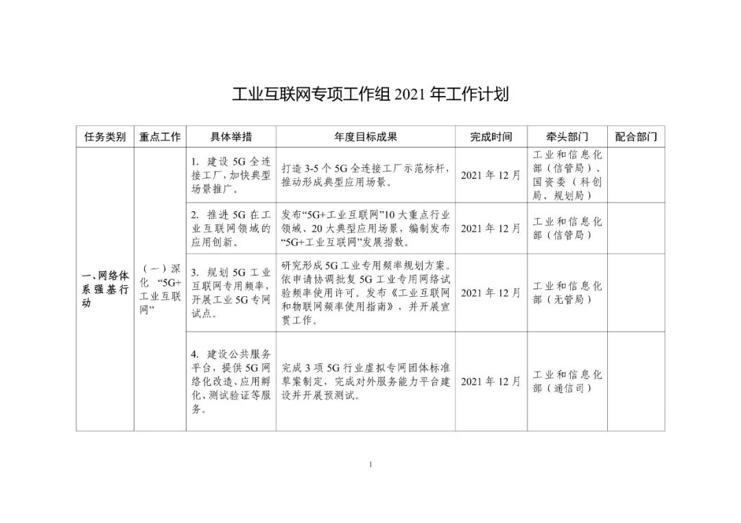
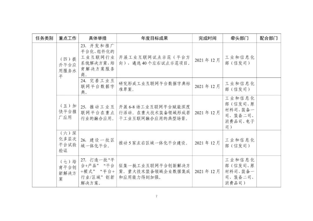
关于印发《工业互联网专项工作组2021年工作计划》的通知
工厅信管〔2021〕423号
工业互联网专项工作组成员单位办公厅(办公室、综合司):
现将《工业互联网专项工作组2021年工作计划》印发给你们,请认真贯彻落实。
附件:工业互联网专项工作组2021年工作计划
工业互联网专项工作组办公室
2021年5月22日
附件:
延伸阅读
来源:工业和信息化部信息通信管理局
校 审 | 陈 力、
珊 珊
编 辑 |
凌 霄
”
推荐阅读
IMT-2030(6G)推进组正式发布《6G总体愿景与潜在关键技术》白皮书
《新基建》专辑
Copyright©2018 药选址版权所有 北京火石创造数据技术有限公司
浙ICP备19028080号-5
400-616-7005
咨询
热线
快速
选址
园区
认证
园区
对比
选址
顾问
微信扫码添加顾问
对比清单
最多可加入4个对比园区
暂无对比企业