
2022年两款NTRK药物的先后获批上市开启了中国泛实体瘤靶向治疗元年。NTRK药物的上市并不是终点,而是国内泛实体瘤靶向治疗的新起点,如何做好NTRK融合检测,发挥NTRK药物疗效,增加患者获益,开启国内实体瘤患者的新生,是临床医生需要思考的问题。随着中国首部《NTRK临床诊疗专家共识》的正式发表,将有助于提高医生和患者的NTRK融合知晓率和检测率,推动NTRK融合泛实体瘤靶向治疗的规范落地。
泛实体瘤靶向疗法是一种用于治疗任何类型实体肿瘤的药物治疗方法,无论肿瘤起源于体内的什么地方,也不管它是从什么类型的组织发展起来的,当肿瘤具有药物靶向的特定分子变异,就可以使用这种类型的治疗。简言之,所有的实体肿瘤都可以使用的靶向疗法,但必须携带特定的分子变异。
全球首个获批的泛实体瘤靶向疗法是拉罗替尼(Larotrectinib):2018年11月26日,FDA批准拉罗替尼上市用于NTRK融合的实体瘤患者,开启了基于癌症在“体内起源”向“遗传特征”的重要演变,强调了基因检测的重要性。1 2019年8月15日,FDA批准恩曲替尼(entrectinib)上市用于NTRK融合的实体瘤患者。2
时隔近四年,2022年4月08日(6月23日)和7月26日,NMPA先后批准拉罗替尼胶囊(口服溶液)(商品名:维泰凯)和恩曲替尼胶囊(商品名:罗圣全)上市用于NTRK融合实体瘤患者,开启了中国泛实体瘤靶向治疗元年。3,4,5

拉罗替尼和恩曲替尼在NTRK融合实体瘤患者中具有高反应率,起效快且持久和安全性好的优点,但如何做好NTRK融合检测,发挥NTRK药物疗效,增加患者获益,是临床医生需要思考的问题。鉴于NTRK融合检测的高复杂性,作为肿瘤精准诊疗临床实践的重要标志,相关共识的制定、推广和普及具有重大的临床意义。
经过一年半时间的讨论和反复修订,2022年9月20日,首部《中国实体瘤NTRK基因融合临床诊疗专家共识》(以下简称《共识》)正式在《thoracic cancer》杂志发表,本次《共识》的出台将成为具有历史意义的事件,将有助于提高我国医生和患者的NTRK融合知晓率和检测率,推动NTRK融合泛实体瘤靶向治疗的规范落地。6

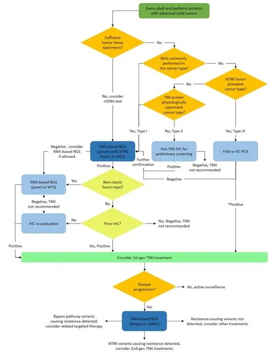
该《共识》从NTRK检测时机、检测方法、检测模式、检测质量控制和治疗建议五部分出发,最终形成了13条共识。根据NGS检测普及度、TRK蛋白生理性表达和融合事件频率对癌种进行分类,以针对性的推荐合适的NTRK基因融合临床诊疗建议。

▲ 该《共识》整体逻辑:根据NGS检测普及度、TRK蛋白生理性表达和融合事件频率对癌种进行分类,以针对性的推荐合适的NTRK基因融合临床诊疗建议
共识一:所有晚期成人实体瘤和儿童实体瘤患者均建议进行NTRK基因融合检测,并且根据不同癌种的特性采取不同的检测策略。(强烈推荐)
共识二:晚期成人实体瘤和儿童实体瘤患者应该在标准治疗前或者治疗期间考虑进行NTRK基因融合检测;NTRK基因融合发生率高的局部晚期肿瘤患者应在新辅助治疗前进行检测。(强烈推荐)
共识三:使用覆盖NTRK基因内含子区域的NGS DNA panel或者全外显子组检测作为NTRK基因融合检测的首要手段,NGS RNA panel或者转录组作为NTRK基因融合检测的重要补充手段。NGS RNA panel比NGS DNA panel具有更高的灵敏性,尤其在IHC呈阳性,DNA NGS panel检测阴性的情况下建议RNA NGS panel确认。在条件允许的情况下推荐同时提取FFPE切片的DNA和RNA,以达到并行开展DNA和RNA 测序的目的。(强烈推荐)
共识四:ETV6-NTRK3 FISH检测可以作为NTRK基因融合发生率高的肿瘤的确诊手段,其他类型实体瘤则不建议。检测阳性患者建议进一步通过NGS检测确认相关结构变异事件是否具有生物学功能。(推荐)
共识五:RT-PCR检测可以作为NTRK基因融合发生率高的肿瘤和在已知伴侣基因的情况下的确诊手段,如:ETV6-NTRK3的NTRK基因融合。其他类型实体瘤则不合适。同时建议使用NGS检测手段作为RT-PCR阴性患者的补充检测手段。(推荐)
共识六:pan-TRK IHC可以作为NTRK基因融合发生率较低、NTRK基因不表达且常规条件下不推荐NGS DNA panel方法的癌种初筛方法。也可以作为NGS检测手段的复核手段。(推荐)
共识七:按照NTRK基因融合事件发生率、TRK蛋白生理性表达和NGS检测普及度,建议以30%普及度作为区分普及度高低的标准,分为三类肿瘤,推荐如下流程图的检测方法。(推荐)


*对于FISH阳性结果,建议进一步通过NGS检测确认相关结构变异事件是否具有生物学功能
共识八:建议各医院病理科建立起NTRK检测的标准流程表,联盟定期发布各癌种NGS检测临床意义重要性分级建议,在肿瘤精准诊疗快速发展的过程中以NTRK基因融合检测为标志,积极促进各级医院精准诊疗的发展。(推荐)
共识九:各类检测应该在具有医学检验资质的实验室中进行,建议选择通过如ISO15189、CAP、CLIA等权威机构认证的实验室。实验室需要按规范开展NTRK室间质控与室内质控。(强烈推荐)
共识十:通过病理质控的FFPE肿瘤组织方可用于NTRK基因融合检测。在肿瘤组织获取困难或FFPE样本中肿瘤细胞含量不足的情况下,晚期肿瘤患者可选择采集外周血进行基于ctDNA的检测;一般来说新鲜样本是RNA检测最佳材料,如可以获取且确保取材含有足够肿瘤组织/细胞的新鲜样本,也可以用于DNA+RNA检测,但因取材经验不足,可能存在取样组织中肿瘤细胞含量不足的风险;推荐活检组织在10%福尔马林中浸泡6-12小时,手术组织浸泡24-48小时。选择FFPE样本做DNA和RNA NGS检测时,尽量选择最近时间段的样本,原则不应超过两年。选取的切片中需要有一定比例的肿瘤细胞,以满足不同检测平台的检测要求。一般做IHC或者FISH时,至少需要50个肿瘤细胞;RT-PCR需要至少5%的肿瘤细胞;NGS检测建议样本的肿瘤细胞含量至少在20%以上。
如果切片中肿瘤细胞含量太少,可以考虑显微切割等方式进行肿瘤组织的富集。切取不同患者肿瘤样本时应有效清理或者更换刀片和摊片池水,避免蜡片交叉污染。
包含NTRK基因融合的NGS DNA检测产品必须注明融合基因探针覆盖区域(包括内含子),为尽量避免假阴性,建议选择覆盖区域比较完整或者同时含有NGS RNA检测的产品。(强烈推荐)
共识十一:检测报告除了常规基本信息与质控信息外,应该包括样本肿瘤细胞含量的比例、是否经过显微切割富集肿瘤组织及细胞、提取的DNA浓度和纯度等指标。NGS检测报告融合阳性需要包含断点染色体位置信息、酪氨酸酶结构域包含情况和是否框内转录等信息。NGS报告中符合酪氨酸激酶结构域包含和非阅读框改变才可考虑报NTRK基因融合,不满足的情况下需要报NTRK基因重排。(强烈推荐)
共识十二:不同检测方法之间结果不一致、新发现融合伴侣或者融合基因结构、复杂融合事件、未能清晰判断是否为框内转录、未能清晰是否包含完整酪氨酸酶结构域或者多个驱动基因阳性等其他临床医生有疑问的情况下,建议通过MTB(分子肿瘤专家委员会)讨论后决定下一步治疗方案。(强烈推荐)
共识十三:建议NTRK基因融合阳性的实体瘤患者临床使用拉罗替尼、恩曲替尼等TRK抑制剂或者参加相关TRK抑制剂临床试验。NTRK基因融合阳性耐药患者推荐使用NGS检测发现耐药突变,以便于判断是否适合参加二代TRK抑制剂治疗或者临床试验。(强烈推荐)
此外,目前研究发现,至少45种肿瘤存在NTRK基因融合,总发生率约为0.30%,融合伴侣多。7 一项Meta分析对NTRK基因融合在不同癌种的发生率进行了统计,其中NTRK基因融合在分泌型乳腺癌、分泌型涎腺癌和婴儿纤维肉瘤里面的发生率可高达75%以上,但常见肿瘤如非小细胞肺癌种的发生率却十分低。总体上,亚裔尤其是东亚和南亚群体在所有瘤种中NTRK基因融合概率(0.4%)略高于其它族裔人群。7 NTRK基因的融合伴侣在其它癌种中表现多样化,目前发现NTRK1基因的融合伴侣至少有94个,NTRK2基因的融合伴侣39个,NTRK3基因的融合伴侣61个。




▲ 目前发现的NTRK1/2/3基因的融合伴侣情况
综合而言,NTRK基因融合作为第一个被监管部门批准用于泛实体瘤靶向治疗相关分子标志物,其检测模式本身可以作为肿瘤精准医疗发展的重要标尺。抛开卫生经济学和实行难度等问题,NTRK基因融合检测最适合的检测方法是NGS DNA联合NGS RNA。最后,希望这一系列契合临床实际、具有实操价值的共识,能够帮助规范NTRK基因融合相关的诊疗过程,实现NTRK抑制剂的落地应用。
参考资料:
1.https://www.fda.gov/drugs/fda-approves-larotrectinib-solid-tumors-ntrk-gene-fusions-0
2.https://www.fda.gov/drugs/resources-information-approved-drugs/fda-approves-entrectinib-ntrk-solid-tumors-and-ros-1-nsclc
3.https://www.nmpa.gov.cn/zwfw/sdxx/sdxxyp/yppjfb/20220413111115109.html
4.https://www.nmpa.gov.cn/zwfw/sdxx/sdxxyp/yppjfb/20220624153558135.html
5.https://www.nmpa.gov.cn/zwfw/sdxx/sdxxyp/yppjfb/20220729132536104.html
6.Xu C, Si L, Wang W, Li Z, Song Z, Wang Q, Liu A, Yu J, Fang W, Zhong W, Wang Z, Zhang Y, Liu J, Zhang S, Cai X, Liu A, Li W, Zhan P, Liu H, Lv T, Miao L, Min L, Chen Y, Yuan J, Wang F, Jiang Z, Lin G, Pu X, Lin R, Liu W, Rao C, Lv D, Yu Z, Lei L, Li X, Tang C, Zhou C, Zhang J, Xue J, Guo H, Chu Q, Meng R, Wu J, Zhang R, Hu X, Zhou J, Zhu Z, Li Y, Qiu H, Xia F, Lu Y, Chen X, Ge R, Dai E, Han Y, Pan W, Luo J, Jia H, Dong X, Pang F, Wang K, Wang L, Zhu Y, Xie Y, Lin X, Cai J, Wei J, Lan F, Feng H, Wang L, Du Y, Yao W, Shi X, Niu X, Yuan D, Yao Y, Huang J, Zhang Y, Sun P, Wang H, Ye M, Wang D, Wang Z, Wan B, Lv D, Wei Q, Kang J, Zhang J, Zhang C, Yu G, Ou J, Shi L, Li Z, Liu Z, Liu J, Yang N, Wu L, Wang H, Jin G, Yang L, Wang G, Fang M, Fang Y, Li Y, Wang X, Zhang Y, Ma S, Wang B, Zhang X, Song Y, Lu Y. Expert consensus on the diagnosis and treatment of NTRK gene fusion solid tumors in China. Thorac Cancer. 2022 Sep 20. doi: 10.1111/1759-7714.14644. Epub ahead of print. PMID: 36127731.
7.Westphalen CB, et al. Genomic context of NTRK1/2/3 fusion-positive tumours from a large real-world population. npj Precis Oncol. 2021;5:1-9.
来源:基因talks
目前已有500+行业精英加入基因俱乐部
![]()
![]()


个人中心
我是园区
