您还不是认证园区!
赶快前去认证园区吧!
如果您喜欢CROU制药在线推送的这篇文章
欢迎点赞和转发哦~
【杭州 重庆】2022基于化学创新药案例的药物分析人员关键岗位技能提升实操演练研修班
【线上+南京】2022化工制药企业工业节能提效技术与应用实战案例培训班
【南京+线上】2022细胞治疗产品质量体系建立与GMP实施专题培训班
↑点击以上链接即可跳转培训内容界面
摘要: 目的:为我国制药企业药品研发质量管理体系的建立和完善提供建议与思考。 方法:通过分析我国和美国FDA药品监管机构的检查报告、访谈我国制药企业研发质量管理负责人,了解我国制药企业研发质量管理的现状,为药物研发质量管理体系的建立和完善提供建议。 结果与结论:完善的药品研发质量管理体系应包括以下几点: ①设立独立的研发质量管理部门并充分赋权; ②分类建立文件体系,使质量管理有章可循; ③加强培训,确保培训效果; ④建立有效的质量考核管理制度,确保质量体系有效运行。 正文: 药品质量体系(Pharmaceutical Quality System,PQS)是为在药品质量方面指导和制药公司为控制药品质量而建立的管理体系[1],质量管理体系通过对产品的整个生命周期(包括药品研发、技术转移、商业化生产和产品退出市场)中影响产品质量的所有因素进行管理[2],从而对产品的质量提供全面有效的保证,实施全生命周期的质量管理,对于药品质量至关重要。人用药品注册技术要求国际协调会(International Conference on Harmonization,ICH)发布的ICH Q8、ICH Q9、ICH Q10和ICH Q11[3-5],是药品从研发到生产的质量管理体系的基本纲要和管理的基础,为药品研发和监管决策提供了基于科学和风险的方法[6],对于指导整个制药行业全面理解药品全生命周期质量管理具有重要意义。随着中国加入ICH以及ICH相关指导原则在中国相继执行,中国药品监管机构也相继出台了一系列药品研发质量相关的文件;2015年7月22日,原国家食品药品监督管理总局(China Food and Drug Administration, CFDA)印发《关于开展药物临床试验数据自查核查工作的公告(2015年第117号)》 [7];2016年5月4日,CFDA发布《化学药品新注册分类申报资料要求(试行)2016年第80号》 [8],该文件加强了对临床数据真实性的监管及加强了申报者对资料的负责度要求,数据真实性要求更严格;2017年8月2日,CFDA发布了新版《药物非临床研究质量管理规范》(国家食品药品监督管理总局令第34号)[9],其中,再次强调了数据管理和计算机化系统的规范管理;2018年1月15日,国家药品监督管理局(National Medical Products Administration, NMPA)发布了《药品数据管理规范(征求意见稿)》 [10],该文件是对新版《药品生产质量管理规范》的一次多向的延伸,对药品全生命周期的数据管理做出了全面的规定,是一个针对药品全生命周期管理的数据管理规范。中国的制药行业必须将监管法规及指导原则应用到实际工作中,建立完善药品研发质量管理体系,保证药品研发质量。 目前,我国制药企业药品研发阶段的质量管理一直处于探索阶段,研发质量管理体系亟待完善。因此,制药企业建立一套科学、合规的药品研发质量管理体系非常有必要。本文针对我国目前药品研发质量管理的现状,分析研发阶段质量管理存在的具体问题,为完善研发质量管理体系、提升药品研发质量提出建议。 1 我国药品研发质量管理存在的问题 通过对监管机构官方检查报告进行分析,梳理出药品研发过程中由于质量管理缺陷引起的药品研发质量相关问题。然后又进一步调研了多家大、中、小型制药企业质量管理负责人,对企业内部药品研发过程中出现的质量管理问题进行汇总。通过对以上问题进行深入分析,发现药品研发过程中的质量管理主要存在以下问题。 1.1 监管机构检查发现的药品研发质量管理存在的问题 笔者梳理了2015-2017年CFDA的食品药品审核查验中心发布的《药品检查报告》 [11-13]和2013- 2018年美国FDA给中国企业发布的警告信[14]中关于研发阶段的药品质量相关问题,发现数据真实性问题较为突出,主要体现在实验记录、工艺研究、物料管理、偏差处理和计算机化系统验证等方面。 1)实验记录:原始记录不完整,缺少仪器使用记录,图谱信息不完整,无电子图谱,缺少对照药品来源证明,有誊抄记录现象,隐瞒合作研究单位等。实验室的研究记录与申报资料的内容、格式完全一致,没有失败的实验记录,无法体现研究探索过程。 2)工艺研究:工艺验证出现偏差时,未能及时进行记录和分析,没有找到根本原因,未能制定预防和纠正措施。关键性临床研究的样品与注册申报的商业化生产工艺存在显著性差异,药学变更的影响评估不充分。 3)物料和样品管理:原辅料来源和使用记录不完整,未能提供原辅料来源的凭证,未对原辅料供应商进行质量稽查,未进行检验;试制样品管理混乱;未能按规定留样并进行稳定性考察。 4)偏差处理:在出现偏差、超标结果时没有及时调查,或者调查不深入、不全面,没有对产生偏差的根本原因进行充分的调查。 5)计算机化系统验证:部分企业没有建立研发体系的计算机化系统管理规程,没有对计算机化系统验证、电子数据的采集、备份和还原、系统安全等制定相关的管理规范,计算机化系统人员的权限设置不合理。 1.2 企业调研发现的药品研发质量管理问题 笔者访谈了10家不同规模的制药企业研发质量负责人,并根据从业人员、营业收入和资产总额分为大、中、小型,其中大型企业3家,中型企业4家,小型企业3家,对药品研发过程中出现的质量管理问题汇总如下。 1)未建立研发质量管理部门:其中部分小型企业未建立独立的研发质量管理部门,没有开展研发质量管理工作或由研发人员或项目管理人员兼任该项工作,当出现研发质量有关问题时,可能会出现以牺牲质量来换取研发项目进度的情况。 2)虽已建立质量管理部门,但是制度不完善;有些中型企业成立了研发质量管理部门,但缺少足够的授权,导致在实际工作中研发质量管理部门形同虚设,在实际工作中,项目负责人和部门负责人的权力大于研发质量负责人;有的企业虽然成立了研发质量管理部,但照搬《药品生产质量管理规范》(GMP),未根据研发不同阶段的实际情况和特点针对性地建立研发质量管理体系,导致研发效率低下。还有一些企业建立了研发质量管理体系,但是,相关制度不完善,比如缺少技术转移过程中相关流程和规范,导致技术转移不畅、研发和生产体系相互推诿责任等。 3)研发质量管理执行不到位:研发人员对质量管理的理解不深刻,在药品研发过程中质量管理规范执行不足、原始记录不规范、偏差及超标调查不充分等问题突出。研发人员质量管理意识淡薄,缺少相应的管理和制度来从根本上提升研发人员的质量意识和行为。 4)未能厘清技术问题和质量管理问题:部分企业在前期研究不足,产品工艺开发过程不充分,药品工艺验证方案设计不科学,这些问题实质是技术问题,而非质量管理的问题。 2 如何建立完善的药品研发质量管理体系 虽然目前没有明确的法规要求研发阶段必须建立质量管理体系,研发机构可以根据自身规模和组织架构,结合所开发项目的特点,构建相应的研发质量管理体系,制定相关管理制度,保证体系的建立和执行到位。 2.1 设立独立的研发质量管理部门,明确相关职责并充分赋权是履行研发质量职责的保障 制药企业应当设立独立于研发和生产体系的质量管理部门,从公司管理制度上确保质量管理部及其部门负责人的权力,以便充分发挥质量管理部门的监督和管理作用,促进质量管理体系相关制度的执行。制药企业组织架构见图 1。
图 1 制药企业组织架构示意图
药品研发质量管理部门的具体工作职责主要有以下内容: 1)建立并不断完善药品研发质量管理的文件体系。例如制定研发质量管理的方针、政策和质量手册、程序管理类(Standard Management Procedure,SMP)及标准操作规程(Standard Operation Procedure,SOP)等文件;负责建立档案管理工作。 2)实施和持续改进研发质量体系并保证其在不同研发阶段的质量符合性。监督和检查所负责项目研究节点的进度及该节点研究文档的合规性(符合性/数据真实性);审核所负责项目的实验方案和质量标准、检验规程;对所负责项目在药品注册研制现场核查前模拟药品研制现场核查;组织内部稽查等质量管理活动,批准稽查方案、报告,并确保适当的纠正和预防措施得到执行;管理实验室与所负责项目的相关偏差、变更;定期检查所负责实验室的基础质量管理,例如研发计量器具检定、外部校准工作等。 3)临床研究用样品的管理。确保临床研究用药品符合质量标准,经过检验放行后方可使用;负责临床研究用样品生产、包装过程的质量监管和最终样品的批放行,以保证临床试验受试者的安全。 4)确保验证工作的完成。临床样品和申报批的生产及检验、分析方法验证等过程所涉及的验证工作应按照GMP要求开展,对验证方案和报告进行审核和批准,保证验证方案的合理性,并对验证文件进行归档管理;对完成的验证报告进行审核,保证各阶段验证报告数据的真实性,能够对验证过程中发生的偏差,按照偏差处理报告的方式进行跟踪处理;下达年度验证计划,对上年度验证情况进行总结,能够按照每年的验证计划对每个验证的进度进行跟踪和管理。
5)评估和批准相应的供应商。在早期研发阶段应协助研发人员从未来商业化生产和GMP合规的角度选择合适的供应商,保证项目物料来源的合规性;通常在技术转移阶段供应商确定后,再对供应商进行审计,以满足未来商业化生产阶段GMP对于供应商的要求。 6)及时跟进国内外质量管理相关法律法规,提供有效的法规符合性支持,并反馈执行到研发质量管理活动中,持续维护药品研发质量管理体系的质量符合性。 2.2 树立“大研发”的概念,分阶段制定质量管理规程 本文所述“大研发”指的是上市之前的所有阶段,包括ICH Q10中所指的药品研发、技术转移(新产品由研发向生产转移)和批准上市前涉及到的发生在商业化车间的活动,比如注册批样品的生产、无菌制剂的工艺验证等。如图 2所示。 ![]()
图 2 药品全生命周期示意图 与商业化生产比较,药品研发具有不确定性和不可预见性。药品质量是通过完整的药品研发过程逐步构建和形成的,研发质量管理体系的建立可参考商业化生产的质量体系理念去思考问题,但不能完全照搬商业化生产的质量管理体系文件,否则,可能会导致工作无法进行或严重脱节[15]。在研发过程中分阶段制定质量管理规程有助于全面提高药品研发质量,提高研发效率。 研发阶段的质量体系要涵盖上市前阶段,并根据不同研发阶段的差异和目标的不同,以适当的方式运用ICH Q10的4大要素,即工艺性能和产品质量监测系统、纠正和预防措施(Corrective Action & Preventive Action,CAPA)系统、变更管理系统、工艺性能和产品质量的管理回顾[1],并充分利用风险管理和知识管理这两个有效的驱动力要素,运用质量风险管理的两个基本原则,即一方面质量风险评估的最终目的在于保护患者的利益;另一方面质量风险管理程序实施的力度、形式和文件的要求应科学合理,并与风险的程度相匹配[16]。 笔者访谈的一家制药企业研发中心实施了分阶段质量管理的规程,具体措施如下:以偏差管理为例,涉及到临床试验样品、工艺验证样品、注册批样品时,完全按照GMP的要求进行管理;但对于临床前样品,如小试、中试工艺探索样品等有关的偏差,可以进行简化管理,譬如仅在实验记录中如实记录,不进行全面的调查、产品质量影响评估和各种审批流程。 以变更控制管理为例,按照ICH Q10指南,在药品研发阶段,变更是研发过程的固有部分,应有文件记录;在早期研发阶段的变更比较频繁,可以简化管理,采用适当的方式如实记录变更内容即可,事实上这也是项目研发过程知识积累的一部分;随着研发过程的不断推进,对变更的管理和控制也应逐步加强,通常在进入技术转移阶段后,往往是在商业化生产车间进行,这时应按照GMP要求进行全面的变更控制,需采用商业化生产的变更管理规程。所以,“大研发”阶段应当建立研发过程中的变更控制管理规范,以便规范研发过程中的变更控制,使任何可能影响研发药品质量或工艺重现性的变更得到有效控制,确保研发药品质量。 以物料的管理为例,围绕研发物料选择要求、供应商管理、入库及贮存管理、放行管理、物料复验管理、研究用对照药的国际采购管理、临床前样品的供应管理、临床样品的供应管理等方面建立全面的物料管理体系。对于涉及到临床用样品、工艺验证样品、注册批样品等的物料,要与商业化生产阶段相同。 2.3 分类建立文件体系,使质量管理有章可循 药品研发质量体系文件分为3个层次:第一层为质量手册,第二层为SMPs、SOPs和技术文件类(也有的将SMP和SOP分为两层),第三层为记录类。质量手册位于文件体系的顶层,阐明了该公司研发对于符合中国及相关国家的《药品生产质量管理规范》《药物临床研究质量管理规范》《药物非临床研究质量管理规范》等药品研发相关要求的承诺,列出了该公司药品研发的质量方针和政策,并对其研发质量体系进行了概述。文件体系的第二层,是支持质量手册的指导性文件,将质量手册中提到的研发质量体系的各关键要素转化成具有可操作性的各种程序文件,为某项特定工作或任务提供工作指导,包括SMPs、SOPs、工艺规程、验证文件、质量标准、检测方法等。记录类位于文件体系的最底层,是操作者用于记录某项任务实施全过程的书面文件,并可证实该任务或过程是按照规定的要求实施的,包括日志、批记录、实验记录、标签、报告等。访谈中某制药企业研发质量管理相关SOP文件共有两千多项,实例如表 1所示。
表 1 某制药企业研发质量管理相关文件举例
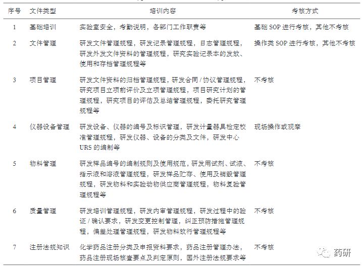
2.4 加强培训,确保和巩固培训效果 研发人员的培训是研发质量管理体系的一个重要内容,培训内容包括入职培训、岗前培训和在岗员工的持续培训。应当由各部门主管针对本部门情况制定年度培训计划,明确培训对象、培训目标和内容、考核方式等。培训计划经研发质量管理部门和部门负责人审核后执行,并报人力资源部门备案。 系统的入职培训可以使新员工快速了解研发质量管理体系,培训内容涵盖文件记录管理、项目管理、仪器设备管理、物料管理、质量管理的相关SOP以及注册法规知识。 对员工的岗前培训需要根据各部门制定的相应岗位培训目录,由各部门进行上岗培训,并依据培训目标实施考核。理论和岗位操作合格后,申请并获得岗位资格证后才可进行岗位操作。以从事微生物测定的新员工为例,申请上岗证需要完成的培训有文件管理、验证管理、方法学验证等SMPs,器具灭菌、培养基灵敏度试验、隔离器操作、环境监测、清洁消毒等SOP,具体检测项目检验规程及法规类等。 持续培训包括更新的法规培训、SOP更新培训、知识技能提升培训、换岗后的再培训以及关键岗位定期再培训等。各部门主管根据工作需要,每年应系统性地安排员工进行专业技术和岗位工作技能培训,培训方式可采取内训(如岗位SOP培训、专家讲座、技术讨论等)或外出培训,外出培训结束后回公司进行相关人员的返训。研发质量管理体系相关部门所有员工每年应参加GMP及药品相关法规培训;进入洁净区的人员,每年还应定期进行微生物学知识等洁净作业相关的培训,进入B级洁净区人员还应进行更衣操作和更衣后表面微生物监测评价。如有新出台或新修订的药品法规,应及时进行解读和培训。表 2为某制药企业研发中心质量研究室岗位培训目录。
表 2 某制药企业研发中心质量研究室岗位培训目录
该岗位培训内容涉及到基础培训、文件管理、项目管理、仪器设备管理、物料管理、质量管理和注册法规知识等,培训对象涉及到部门的全体员工,并且包括入职培训、岗前培训和在职员工的持续培训,使员工的质量管理意识得到提高,为质量管理工作提供人员保障。 2.5 建立有效的质量考核管理制度,确保质量体系有效运行 制药企业药品研发阶段的绩效考核不应只关注结果而忽视流程,研发体系的业绩评价应由工作的创新性、速度和质量组成[17]。药品研发质量管理最根本的是要形成研发质量文化,明确问责机制,树立主体责任意识,建立有效的质量考核管理制度,以增强科研人员的质量意识并提高管理人员的专业素质,对于确保质量体系的有效运行至关重要[18]。 笔者访谈的一家制药企业研发中心建立并实施了《质量考核管理办法》,由研发质量管理部根据日常检查情况,从部门和项目两个维度进行评分和考核,考核内容涉及到记录管理、仪器设备管理、样品/物料管理、数据备份管理、文件管理、培训管理、试剂试液管理等方面,采取扣分制,部门考核扣分和项目考核扣分结果作为部门负责人和项目负责人年终考核的一项指标。根据2017-2018年考核结果对比分析发现,实施该考核制度后,研发质量方面存在的各类问题都得以改善,尤其是和人相关的因素,比如原始记录的规范性、及时性、完整性等方面的问题改善比较明显。 3 总结与展望 药品研发是制药企业长期发展的驱动力,建立完善的药品研发质量管理体系是保证药品研发质量和成功注册的基础。随着我国的药品监管法规与国际全面接轨,确保药品研发的规范性迫在眉睫,制药企业要从战略上重视研发质量管理体系的建设和完善。药品相关行业协会也要充分发挥作用,积极组织药品研发质量管理的法规培训及企业经验分享等;组织行业建立一些规范性模板,并推广使用,提高整个行业药品研发质量的水平。监管机构也要加强国际合作,开展已经转化的ICH指南、欧洲美国相关法规的培训。针对不同的研发阶段或者研发内容制定相关指南,例如《生物制品研发阶段药学变更技术要求》《化学药品研发阶段药学变更技术要求》《药品技术转移技术要求》《临床试验用样品质量管理规范》《药品注册研发质量管理指南》等技术指南,有效指导企业开展相关工作,以便企业更好地建立质量管理体系。期待通过多方努力,行业共治,全面提升我国药品研发质量管理水平,更好地参与国际竞争。 作者|赵艳梅 韩昆 董敏 由春娜
近期培训课
地点 时间 (点击↓链接阅读全文) 杭州 7月22-24日 【杭州】2022 基于化学创新药案例的药物分析人员关键岗位技能提升实操演练研修班 线上 7月23-24日 2022新药研发QbD实战培训班 线上 7月23-24日 【线上】新酶设计及酶技术应用专题培训班 线上 7月29-30日 【线上】细胞与基因治疗产品注册申报(从 IND 到 BLA)专题培训班 线上南京 7月29-31日 2022免疫细胞(CAR-T细胞)治疗产品工艺开发策略及药学研究法规解读高级研修班 线上 7月30-31日 【线上】QC实验室管理与ICH Q10 & ISO 17025体系的有机融合:理论提升与实战案例分享会 苏州 8月05-07日 【苏州】新药研发项目管理全流程解析实操班 线上南京 8月11-13日 【南京+线上】2022小核酸药的研发和CMC要点解析高级研修班 线上南京 8月12-14日 药品冻干工艺流程设计、优化、技术转移、验证及制剂处方研究研修班 重庆 8月19-21日 2022基于化学创新药案例的药物分析人员关键岗位技能提升实操演练研修班 线上 8月20-21日 【线上】以合规精益为导向的研发质量体系构建实务培训 线上南京 8月26-28日 化工制药企业工业节能提效技术与应用实战案例培训班 线上南京 8月26-28日 医药化工中试放大工艺优化、难点解析及放大安全评估专题培训班 线上 8月27-28日 【线上】2022mRNA疫苗质量分析和方法开发及表征研究专题培训会 线上南京 8月27-28日 2022细胞治疗产品质量体系建立与GMP实施专题培训班 线上 8月27-28日 【线上】ADC抗体偶联药物研发策略及质量控制专题培训班 线上 8月27-28日 【线上】仿制药申报关键质量风险项目研究技术培训班 线上 9月03-04日 【线上】临床试验监查进阶技能实战培训班 线上 9月03-04日 【线上】新药研发中药理毒理研究要点专题培训 线上南京 9月16-18日 符合欧美药品上市注册申请的技术转移及验证执行策略专题培训会 线上 9月17-18日 【线上】细胞治疗产品的质量研究和方法验证及工艺验证高级研修班

长按二维码关注我们

个人中心
我是园区



