
点评:日常监督会越来越严格,企业必须合规生产。
来源:国家局审核查验中心


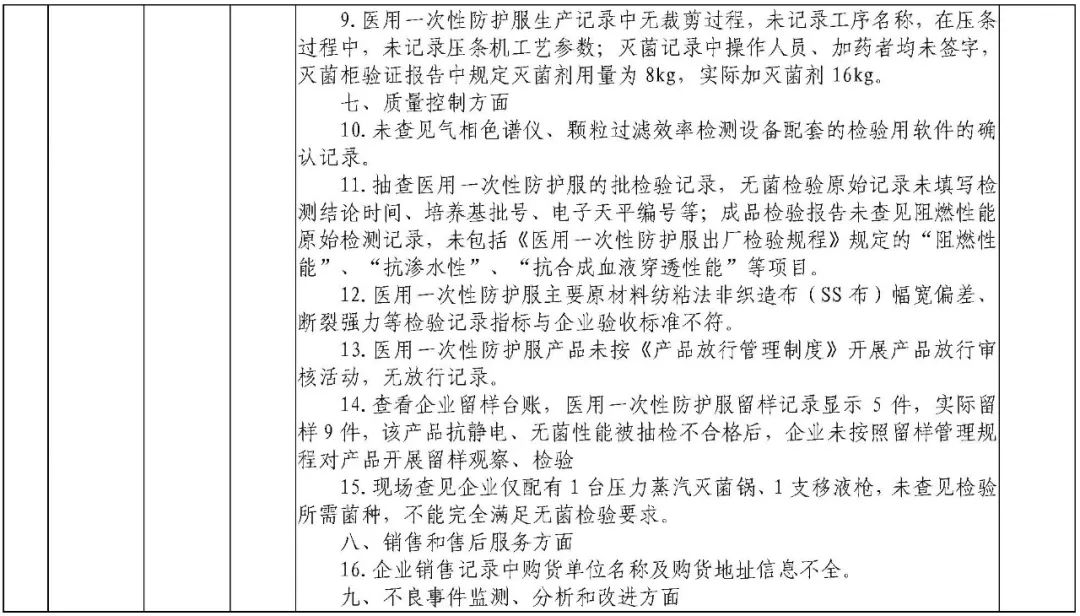
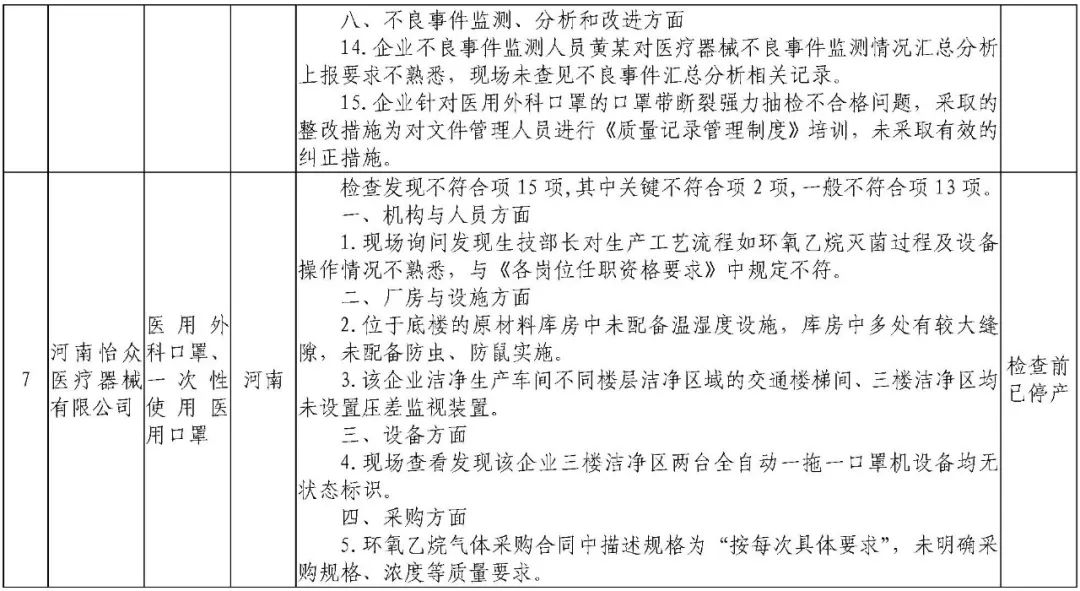
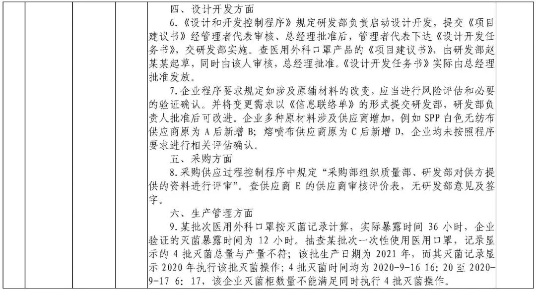
为加强医疗器械监督管理,保障医疗器械安全有效,依据《医疗器械监督管理条例》《医疗器械生产监督管理办法》《药品医疗器械飞行检查办法》《医疗器械生产质量管理规范》及相关附录,以及《食品药品监管总局关于印发医疗器械生产质量管理规范现场检查指导原则等4个指导原则的通知》(食药监械监〔2015〕218号)等要求,按照国家药品监督管理局2021年医疗器械检查工作部署,核查中心于2021年3月组织开展了医疗器械生产企业飞行检查工作,发现江西国康实业有限公司等4家企业存在一般项目不符合《医疗器械生产质量管理规范》及相关附录要求;河南省华裕医疗器械有限公司等4家企业(检查前已停产)存在关键项目不符合《医疗器械生产质量管理规范》及相关附录要求。具体情况见附表。
针对检查中发现的不符合要求问题,请相关省、自治区、直辖市药品监督管理局督促企业限期整改,要求企业评估产品安全风险,对存在安全风险的,应按照《医疗器械召回管理办法》召回相关产品。企业完成整改后,相关省级药品监督管理局应及时组织对整改情况进行确认,并将确认结果报送国家药品监督管理局食品药品审核查验中心。















如何快速学习中国医疗器械GMP避免被停产整顿?长按下方二维码仅需99元即可进入医咖网上课堂学习全国质量奖评审员韩老师主讲的GMP条款解读课程(一共10节课),本课程学习人数突破5.3万人次,好评如潮!

医咖网上课堂由九位医疗器械资深专家发起。旨在打造一个高效便捷、快速学习、良性互动的平台,让朋友们在此学习专业知识、结识良师益友。医咖网上课堂开设医疗器械质量法规及职业发展课程500多节,内容丰富、深入浅出,上线以来得到了朋友们的热烈欢迎。关注人数超过10000人,学习人次超二十万次,已成为国内在线学习医疗器械知识的标杆平台!欢迎添加韩老师微信(可获取200元抵扣券)成为网上课堂会员,本月底前所有课程畅听一年仅需399元!
医咖心声
医疗人咖啡是一家有理想的医疗器械合规交流组织:我们以打造原创精品内容、分享医疗器械知识经验、打破行业信息壁垒、助推中国医疗器械发展为愿景,为有志深耕医疗器械者搭建资讯传播和交流服务的平台。作为一家学习型公益组织,我们为分享精神骄傲,希望为业界带来正能量,为信任我们的朋友带来真价值。我们以力所能及之力支持大家,同样也需要您的支持,欢迎加入医咖会员,与志同道合者为友,共同成长!
欢迎添加韩老师微信加入医咖会员
医疗人咖啡联合创始人,全国质量奖评审员,医疗器械战略规划及合规专家。辅导监管机构和知名企业上百场。对医疗器械的注册路径及质量管理有深刻的见解和丰富的经验。


个人中心
我是园区