点击关注我们
有观点,有态度
这是医业观察公众号的第1190-1期文章
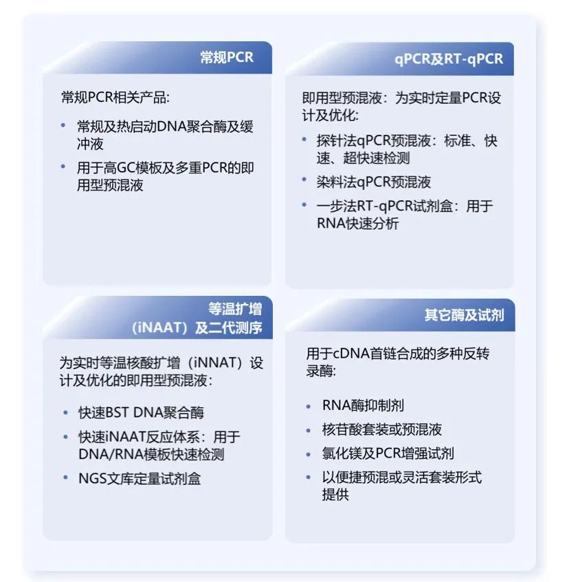
近日,来自芬兰的IVD原料供应商Medix Biochemica宣布将在2021 AACC展会隆重推出大家期待已久的MedixMDx分子诊断原料,包括常规PCR、qPCR及RT-qPCR、等温扩增(iNAAT)及二代测序、其它酶和试剂等相关产品。
2021 AACC即将于9月27日至30日在佐治亚州的亚特兰大举办。Medix Biochemica展会号#863

Medix工业级解决方案


MedixMdx产品目录
*标记星号的产品在Medix上海备有库存, 若需订购样品或有任何问题,欢迎随时与Medix销售联系!
这意味着IVD原料巨头Medix Biochemica正式进军分子原料市场。
早前在今年7月13日,芬兰IVD原料企业Medix Biochemica官宣,收购了Diaclone全部股份。在两年不到的时间里,这是Medix Biochemica做的第3起并购。早在2019年11月和2020年6月,Medix Biochemica分别收购Lee Biosolutions和EastCoast Bio。本次收购的Diaclone以其炎症、肿瘤、及免疫学等相关领域的单克隆抗体而享有盛誉。本次并购使Medix Biochemica的体外诊断原料产品线得到进一步扩充,并引入了互补的产品研发能力、加强了公司在西欧的力量。Diaclone将成为Medix Biochemica集团免疫诊断试剂原料业务的重要组成部分。
Medix Biochemica抗体抗原产品列表
医业观察在早些发布的文章中表示:
(查看原文👉:两年内第3起收购,芬兰IVD原料企业Medix Biochemica收购Diaclone)
Medix Biochemica原料业务一个短板是,其大多数抗原都是重组抗原,而没有天然抗原。一个完整的试剂盒除了检测的试剂之外,还包括对应的校准品和质控品,为试剂的检测结果赋值,以及确保检测结果的正确性。抗原是校准品、质控品的主要成分,因此选择合适的原料制备校准品、质控品是至关重要的。选择合适的原料的一个重要标准是,原料应尽可能地与病人体内待测物一致,确保校准、质控的结果的可交换性。因此,校准品、质控品最理想的原料是来自病人的天然抗原。
我们再看Lee Biosolutions公司的产品线。Lee Biosolutions位于美国密苏里州圣路易斯市,成立于1975年,是IVD原料供应商,为IVD公司提供包括抗原、抗体、酶、标准品等原料。其中抗原产品220个,标准品/质控品370个,几乎全来自人体血液、组织的天然蛋白。
如此,通过收购Lee Biosolutions,确实能够填补Medix Biochemica在天然抗原产品的短板,加强公司在IVD原料领域的表现。
收购EastCoast Bio也是同样的补齐产品线的逻辑,EastCoast Bio主要提供高质量的抗原、抗体以及定制的免疫试剂。EastCoast Bio尤其以其领先的药物滥用、传染病、以及动物检测相关抗体、抗原知名。
关于Medix Biochemica
Medix Biochemica
Medix Biochemica的战略给我们的启发是:IVD原料企业不是都必须卖给罗氏、赛默飞世尔等
Medix Biochemica为Minerva基金会绝对控股,Minerva基金会于1959年由数名资深医学科学家创立,是一个专注于基础医学研究的非赢利基金会。作为Medix Biochemica,我们很自豪我们是世界上第一个生产单克隆抗体的公司。仅仅在Köhler和Milstein发表了为其赢得诺贝尔奖的单克隆抗体相关工作三年后,我们就开始了单克隆抗体的生产;1985年,为了满足日益增长的单克隆抗体的需求,Medix Biochemica从原公司分离并组建为一个独立的公司。2018年2月1日,芬兰DevCo公司获得了Medix Biochemica的多数股份,并宣布将投入巨资以支持Medix Biochemica长期的成长和发展。
Medix Biochemica在国内的布局虽然2016年才在中国建立分公司,起步比较晚,但是Medix Biochemica却是第一家在国内建立抗体应用实验室的企业。
在首家建立了应用实验室之后,Medix Biochemica在上海的研发和生产基地也已经正式启用,本地化研发、生产的原料也在紧锣密鼓的进行中,估计很快可以听到Medix Biochemica更多新产品和创新服务的消息。这一步也是一步好棋。一方面可以缩短供货周期(进口产品超长的供货期一直是个头疼事),同时可以开发更加针对中国市场的项目。
参考资料:Medix Biochemica
整理:医业观察
The End
文章仅代表作者本人观点,与医业观察立场无关。文章图片均来源于网络,如有侵权,请联系作者删除,欢迎联系小编。 @今日话题
欢迎点击关注公众号

喜欢就点个赞和在看吧!

个人中心
我是园区