您还不是认证园区!
赶快前去认证园区吧!
导读
introduction
《十四五规划纲要》作为经济社会发展的重要纲领性文件,谋划了未来5年的发展蓝图以及到2035年远景目标。
《规划》明确指出,推动生物技术和信息技术融合创新,加快发展生物医药、生物育种、生物材料、生物能源等产业,做大做强生物经济。并且,《规划》第四章「强化国家战略科技力量」中提出,瞄准脑科学等前沿领域,实施一批具有前瞻性、战略性的国家重大科技项目。
可以窥见,生物育种、脑科学将成为未来5年国家大力发展的方向。
生物育种篇
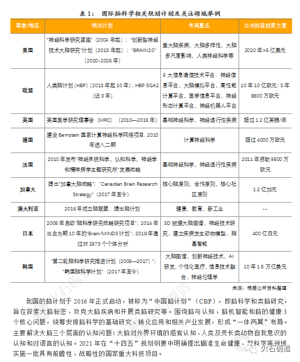
脑科学篇
2021年全球十大热门生物技术
以下为报告部分节选内容,仅做展示:
行业观察
地域洞察
(点击关键词即可直接阅读)
火石产业大脑赋能政府侧、服务市场侧
数据驱动产业发展,就找「火石创造」
▼点击下方【阅读原文】,获取「产业大脑解决方案」

个人中心
我是园区