新冠感染后,虽已“杨康”,但嗅觉长期失灵?Science子刊重磅:背后根本原因找到了!
收藏
关键词:
Science
资讯来源:中国医学论坛报 + 订阅账号
发布时间:
2022-12-29

相信不少人已经或正在和新冠病毒进行顽强抗争。根据感染毒株、个人症状的不同,“小🐑人”们又被分为以下几大类:
-
-
-
懒羊羊:症状较轻,类似感冒,还食欲大增,贼能炫饭;
-
-
-
早在今年4月,著名医学期刊《柳叶刀》(Lancet)便公布过感染奥密克戎的疫苗接种人群(至少接种两针)出现的症状、症状持续时间以及住院率,并和德尔塔毒株进行的对比结果。
报告显示:最常报告的症状是流涕(76.5%)、头痛(74.7%)、喉咙痛(70.5%)、打喷嚏(63.0%)、持续咳嗽(49.8%)和声音嘶哑(42.6%)。这也和目前国内新冠感染现状相对一致。
值得注意的是,虽然与德尔塔相比,奥密克戎感染者出现嗅觉丧失的比例大幅减少,但不是完全没有!这个比例约为17%。
不知道有多少人经历过新冠感染后的嗅觉丧失?那种感觉真不好受,吃啥都不香,非常影响干饭。17%并非是个很低的比例,也就是几乎每5个“小阳人”中便会有1人出现嗅觉丧失的症状。
更令人恐慌的是,即使转阴之后,嗅觉还处于“离家出走”的状态!这样的人似乎不占少数,据此前的研究数据显示,约有5%的阳性患者在感染后的6个月后,嗅觉或味觉依然迟迟没有恢复。
为帮助数万名因新冠而长期嗅觉功能丧失的患者重新找回“丢失的嗅觉”,第一步就是要厘清“长新冠”背后的根本原因和具体的生物机制。
在美国杜克大学研究团队的不懈努力下,终于揭开了“新冠感染后长期嗅觉丧失”的谜底——即使组织中的新冠病毒已经被消除,但T细胞介导的炎症依然存在于嗅觉上皮中,对嗅觉神经细胞进行持续的免疫攻击;此外,由于持续的炎症损害,“脆弱”的嗅觉感觉神经元的数量显著减少,自然会导致持续的嗅觉丧失。该研究于12月21日发表在Science子刊《科学转化医学》(Sci Transl Med)杂志上。
研究者共纳入9例出现持续性嗅觉丧失的COVID-19急性后遗症(PASC)患者,收集嗅觉上皮细胞活检样本。接着,采用免疫组织化学和单细胞RNA测序(scRNA-seq),观察细胞群以及转录的改变情况,从而揭开谜底。
可视化嗅觉活检scRNA-seq数据集的结果显露出了“端倪”。与正常嗅觉的对照组相比,长期嗅觉丧失组的嗅觉上皮中,出现了特异性T细胞亚群的富集,尤其是集群5的常驻CD8+T(CD8 Tres 5)细胞!
从免疫学角度来看,这种细胞又称为γδ T细胞,能够表达炎症细胞因子干扰素-γ,而干扰素-γ能介导免疫调节反应和适应性免疫。有趣的事情来了,基因表达分析显示,在支持细胞和嗅觉神经元中存在CD8 Tres 5细胞表达的信号配体以及干扰素-γ的受体。
直白来说,当出现干扰素-γ诱导的炎症反应时,支持细胞和嗅觉神经元会对此做出响应。如果干扰素-γ持续存在,嗅觉组织便会一直处于高炎症反应状态中。
Circos图:CD8 Tres衍生配体及其受体的NicheNet分析
但导致这种“持续高炎症”状态的不仅是富集的γδ T细胞,甚至嗅觉上皮中多种淋巴细胞的亚群发生了改变。
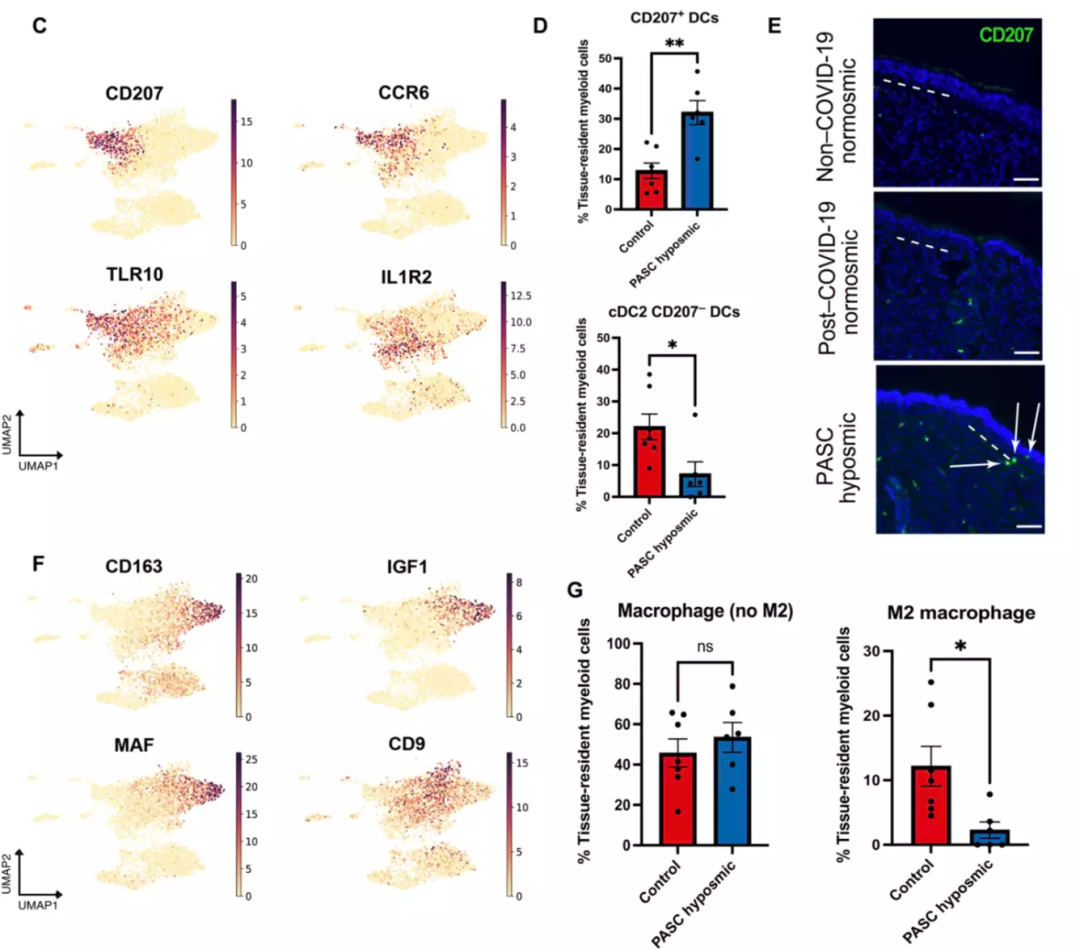
在抗原呈递细胞(DC)亚群中,CD207−DC细胞减少,与之相反的是CD207+DC群的增加,而后者的富集将加剧嗅觉上皮中的免疫浸润。
长期嗅觉丧失的感染者体内,另一个出现变化的是巨噬细胞群。研究者观察到,以CD163为标志的抗炎M2巨噬细胞显著减少,这也是促炎信号持续存在、嗅觉神经元修复过程被抑制的重要原因之一。
更令人心惊的是,感染新冠后的长期嗅觉丧失恐归因于嗅觉感觉神经元数量的减少!
scRNA-seq量化后的数据显示:与对照组相比,PASC组中嗅觉感觉神经元的数量显著降低。具体来说,可使用抗嗅觉标记蛋白(OMP)抗体标记的神经元数量下降,而成熟嗅觉感觉神经元与支持细胞的比例也显著降低。
上述变化证实:免疫浸润以及干细胞/宿主细胞功能的变化,共同诱导成熟嗅觉神经元的数量发生改变,从而引发长期、持续的嗅觉丧失。这也难怪,在大量炎症反应的攻击下,嗅觉神经元自然是扛不住啊!
本研究的通讯作者Bradley Goldstein教授表示,这个发现非常惊人,相当于鼻子中存在一种类似自身免疫的过程。
不过好消息是,即使在长期免疫攻击后,嗅觉神经元依然保存着一些修复能力。这也是Goldstein教授领衔实验室正在开展的工作,希望能帮助长期嗅觉丧失的患者调节异常免疫反应,恢复部分嗅觉功能。
相信不少体验过“嗅觉丧失”的新冠感染者再也不想经历那样的痛苦!也祝愿每一个“🐑中”以及“杨过”早日“杨康”,而且是100%地康复!
▼长按识别二维码 解锁更多精彩▼
