您还不是认证园区!
赶快前去认证园区吧!
如果您喜欢CROU制药在线推送的这篇文章
欢迎点赞和转发哦~
【线上】2022制药企业工程项目实施全生命周期及设备维保管理案例分析专题培训班
【线上】2022基于化学创新药案例的药物分析人员关键岗位技能提升专题培训班
【线上】2022 OTC药物研发立项策略分析及实施要求解析高级研修班
【杭州 北京】2022生物药申报资料CTD准备全流程实操演练专题培训班
【线上】2022统计学工具在研发注册、分析方法开发、项目管理及分析评价中的应用专题培训班
【线上】2022药品注册(研制和生产)现场核查与GMP检查二合一实战培训班
【线上】2022跨越基层-cGMP框架下制药企业储备生产负责人能力提升研修班
↑点击以上链接即可跳转培训内容界面
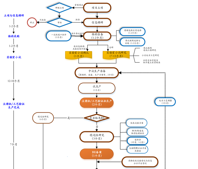
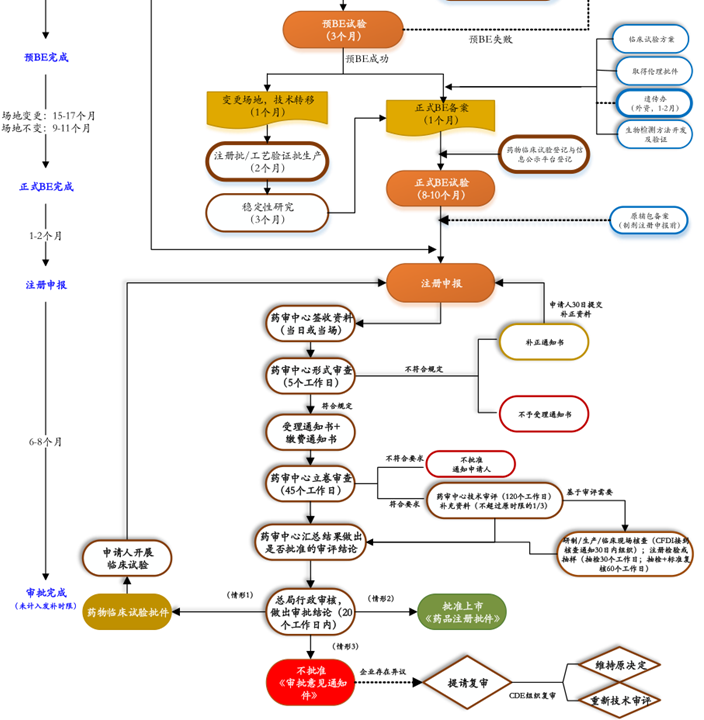
药物研发全流程讲解 ![]()
研发流程类
来源于网络,侵删
来源于网络,侵删
来源:公众号新药社 三张图cover抗体药物开发全流程
以上两张图来源:https://ncats.nih.gov/translation/maps(最后更新于 2017 年 11 月)
来源于网络,侵删
来源于网络,侵删
临床研究类
来源于网络,侵删
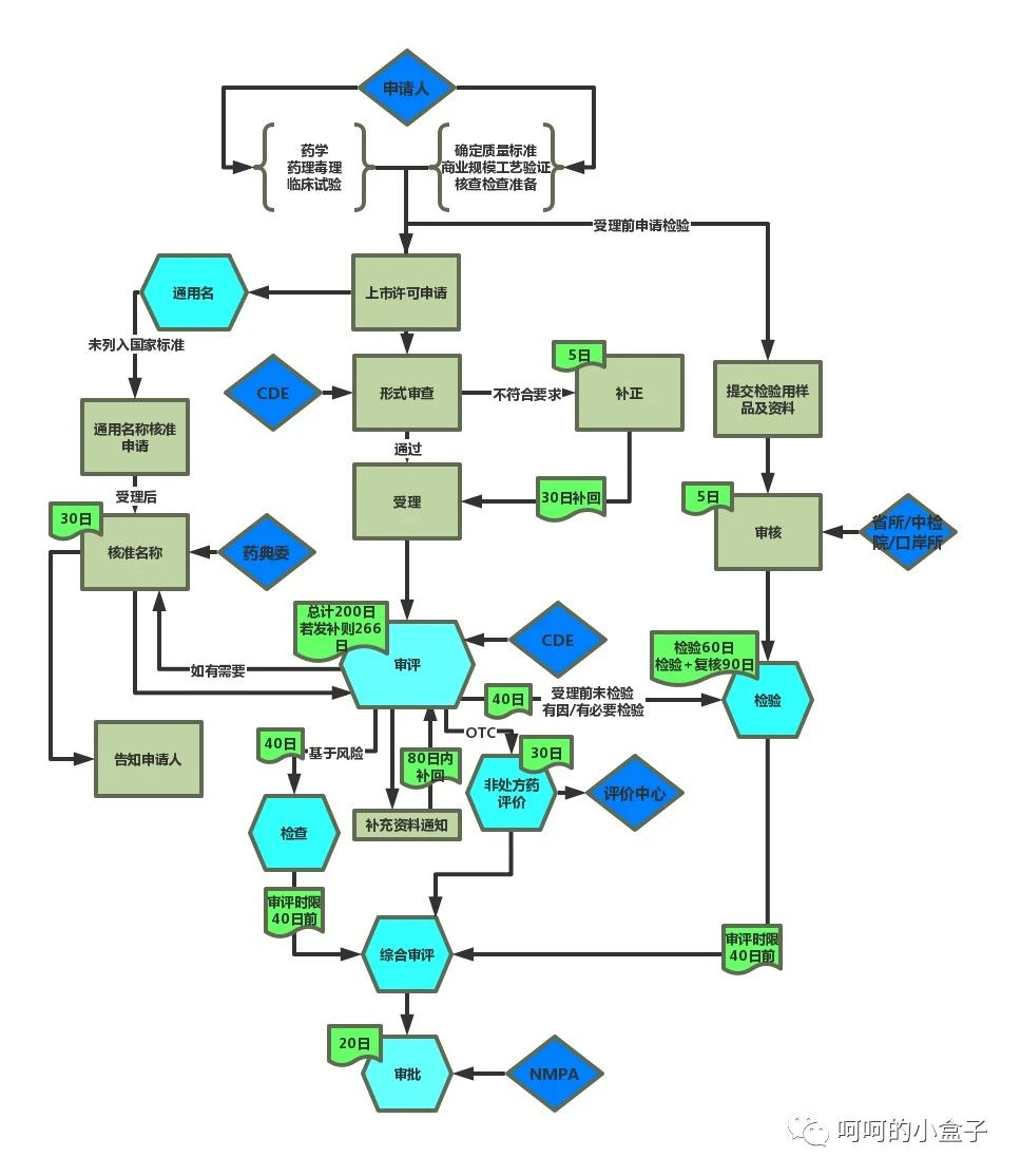
申报流程类
来源于网络,侵删
来源:公众号RAtypical 药品加快上市申请
来源于CDE老师PPT
来源于网络,侵删
![]()
近期培训

长按二维码关注我们

个人中心
我是园区





















