您还不是认证园区!
赶快前去认证园区吧!
点击关注我们
有观点,有态度
这是医业观察的第1399-2期文章
来源:中国政府采购网,体外诊断价值圈
4月21日,中国政府采购网发布了大连医科大学附属第三医院医疗设备(生化免疫流水线)采购项目成交公告。
中标(成交)金额:0.0001000(万元)

一、项目编号:3806-214DFZW21100(招标文件编号:3806-214DFZW21100)
二、项目名称:大连医科大学附属第三医院医疗设备(生化免疫流水线)采购项目
三、中标(成交)信息
供应商名称:重药控股(大连)有限公司
供应商地址:辽宁省大连花园口经济区银杏路二段二号第四层7-6号
中标(成交)金额:0.0001000(万元)
四、主要标的信息

五、评审专家(单一来源采购人员)名单:王天仁,鲁国华,佟静,徐廷国,武晓冬
六、代理服务收费标准及金额:
本项目代理费收费标准:本次招标代理服务费按货物招标标准的70%收取。
本项目代理费总金额:0.0000000 万元(人民币)
七、公告期限
自本公告发布之日起1个工作日。
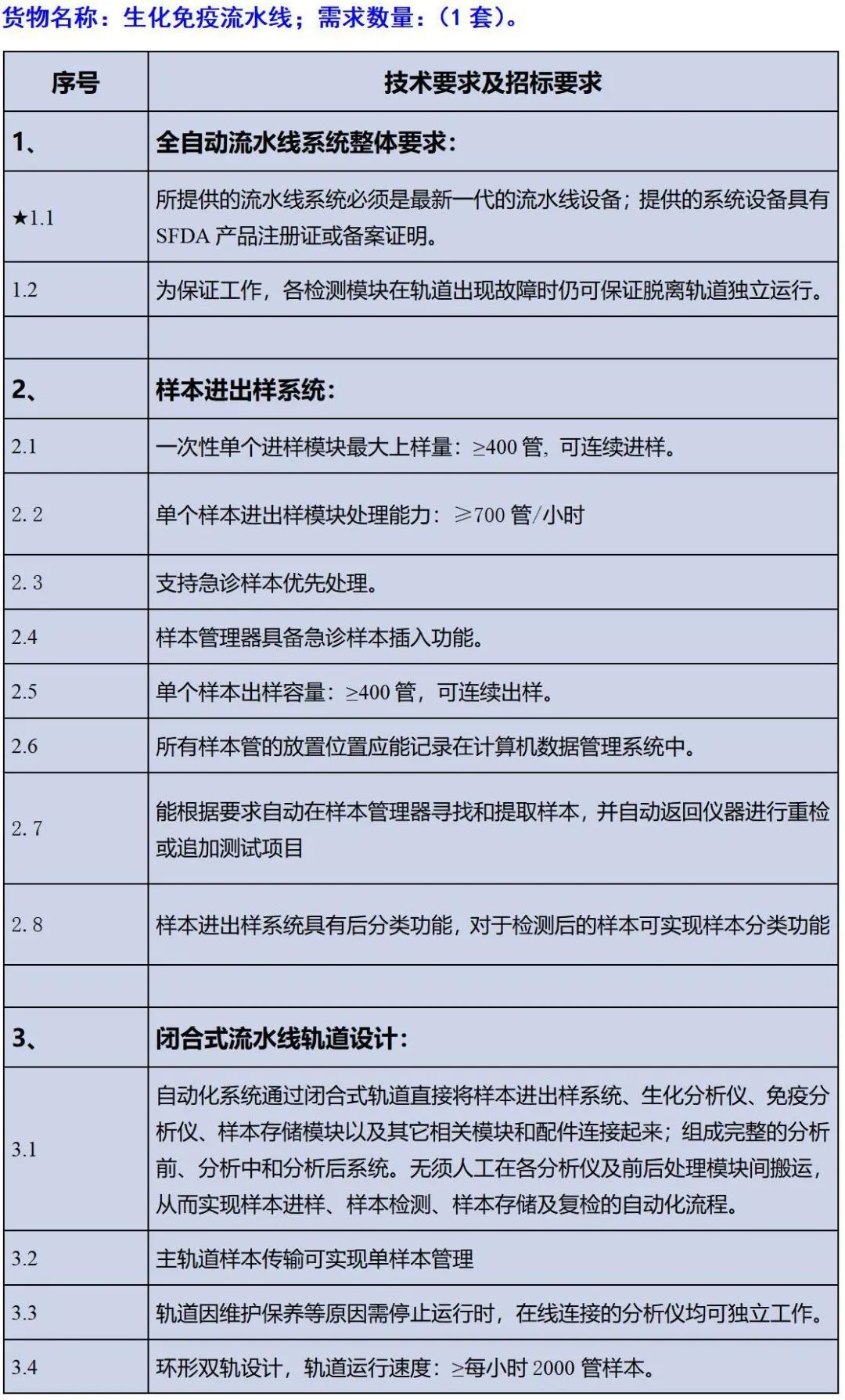
附:技术参数





医业观察建立了粉丝通讯录,汇聚IVD产业和投资圈各个环节各个部门的精英同仁,互通产业和投融资信息,对接需求,链接资源,创造财富,和IVD人共同进步,慢慢变富!
欢迎粉丝扫码加入

The End
欢迎点击关注

喜欢就点个赞和在看吧!

个人中心
我是园区