2022年12月9日,国药集团中国生物杨晓明团队以“COVID-19 vaccination boosts the potency and breadth of the immune response against SARS-CoV-2 among recovered patients in Wuhan”为题在国际顶级学术期刊Cell Discovery杂志(IF:38.1)上发布武汉地区新冠康复者两年后的免疫变化,以及接种灭活疫苗后能够维持长期免疫力的研究结果。研究表明,康复者接种灭活疫苗后,激发机体产生更广泛的抗体谱,可有效中和新冠突变株,同时诱导机体产生针对新冠病毒的多功能记忆性T细胞。此前多项研究也表明,广泛的抗体谱可产生对新冠病毒突变株的交叉保护作用,有效地中和德尔塔与奥密克戎等突变株。
该论文由中国生物完成,通讯作者为中国生物研究员杨晓明、成都蓉生研究员余鼎、武汉生物制品研究所研究员张家友与武汉血制研究员李策生;天坛生物研发中心副研究员梁洪、副教授刘东,武汉生物制品研究所年悬悬博士与成都蓉生助理研究员武军政为共同第一作者。
▲论文发布截图
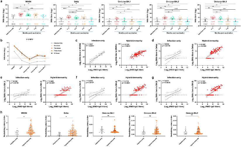
本研究共纳入448例新冠康复者,所有的康复者均没有出现再次感染,其中401例在康复1年或更长的时间后接种了1-3针不等的新冠灭活疫苗。新冠康复者康复2年后,在没有再次抗原暴露的情况下,其新冠特异性抗体RBD-IgG(抗新冠病毒受体结合域抗体)与NP-IgG(抗新冠病毒核衣壳抗体)滴度非常低,甚至无法被检测到。这也导致新冠康复者基本丧失了对新冠突变株,包括德尔塔以及奥密克戎谱系(BA.1,BA.2,BA.5等)的抵抗能力。
▲论文截图
接种新冠疫苗后,康复者RBD-IgG与NP-IgG的滴度提升了3.4至13.2倍,并在接种后的9个月内维持高抗体滴度的状态。同时真病毒中和实验表明,灭活疫苗接种可使新冠康复者获得抵抗德尔塔以及奥密克戎谱系(BA.1,BA.2,BA.5)等多种新冠病毒的广谱免疫力。
▲论文截图
杨晓明团队同时探索了接种新冠灭活疫苗康复者血液样本中的T细胞免疫反应。结果发现,灭活疫苗能够诱导针对新冠原型株病毒刺突蛋白(S)、膜蛋白(M)以及N蛋白的记忆CD4+ T细胞免疫反应。奥密克戎变异株中的膜蛋白和核蛋白的突变较少,灭活疫苗激活康复者的记忆CD4+ T细胞识别突变株表位并快速产生免疫应答。
▲论文截图
目前全球新冠累计患者已超6亿人次(WHO最新数据),基数庞大的新冠康复者依然存在再次感染的风险。新冠灭活疫苗可以为国内及全球范围内构建新冠病毒免疫屏障提供重要支持,构建人类命运共同体的免疫长城。
原文分享(点击"阅读原文"查看全文)


个人中心
我是园区