11月3日,2020年度国家科学技术奖励大会举行。具有科教资源优势的湖北,共有24个项目(通用)获奖,其中主持完成的项目9个。省科技厅统计,湖北主持项目获奖数量位列全国前五。
武大、华中科大同获一等奖
2020年度国家科学技术奖共评选出国家科技进步奖一等奖18项,其中武汉大学、华中科技大学主持项目各有1项获一等奖。武汉大学另有参与完成的成果获国家科技进步奖一等奖1项、二等奖1项。

武汉大学测绘遥感信息工程国家重点实验室李德仁院士主持完成的“天空地遥感数据高精度智能处理关键技术及应用”获国家科技进步奖一等奖。该项目围绕我国高分遥感系统“好用”和“用好”的目标,首创卫星遥感全球无地面控制高精度处理和数据挖掘的理论与方法体系,打破空地遥感高精度定位定姿核心装备和遥感信息实时智能服务系统核心技术封锁。团队研制的地形勘测车首次参加国庆阅兵,实现高精度天空地遥感系统核心装备和技术自主可控,为国产卫星遥感影像自给率从15%提高到85%以上作出重要贡献。首次实现境外1:50000无地面控制点测图,推动了我国卫星遥感测图从有控制到无控制的行业智能化变革。
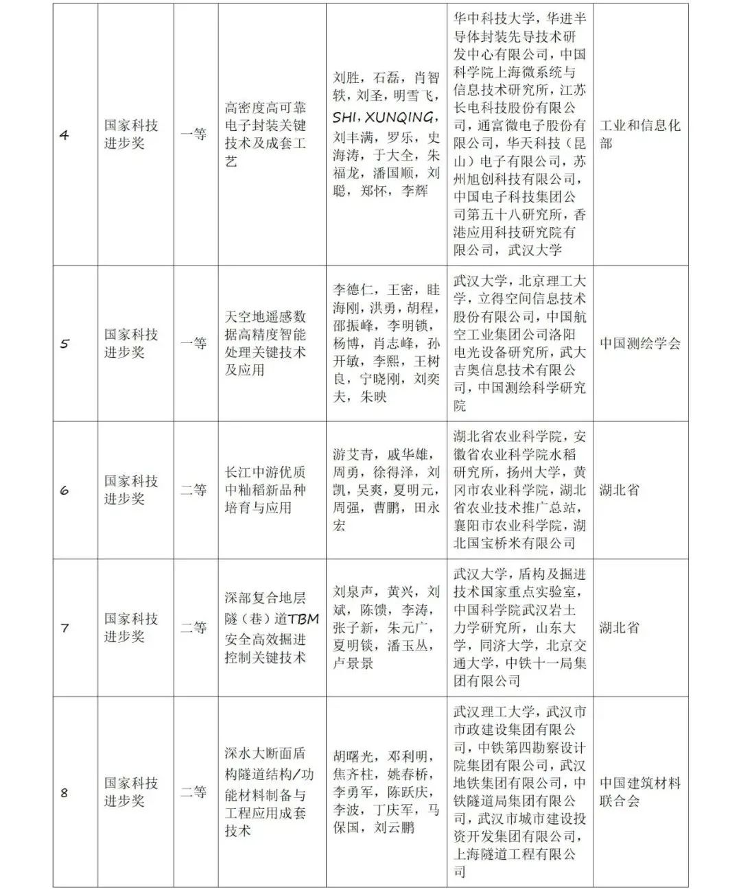
另一项国家科技进步奖一等奖为华中科技大学机械科学与工程学院刘胜教授团队主持完成的“高密度高可靠电子封装关键技术及成套工艺”。电子封装被誉为芯片的“骨骼、肌肉、血管、神经”,是提升芯片性能的根本保障。团队针对困扰封装行业发展的重大共性技术难题,经20余年“产学研用”校-所-企联合攻关,突破了高密度高可靠电子封装技术瓶颈,实现了高密度高可靠电子封装从无到有、由传统封装向先进封装的转变,具备国际竞争能力。项目完成单位与国内企业合作研制了系列封装及检测设备,建立了多条封装柔性产线;300多类产品覆盖通信、汽车、国防等12个行业。
华中科大两项成果获国家自然科学奖
国家自然科学奖主要授予基础研究和应用基础研究中阐明自然现象、特征和规律的重大科学发现。被授予国家自然科学奖的成果往往具有极高的原创性,奖项含金量极高,影响极大。
此次华中科技大学有两项成果同时获得国家自然科学奖二等奖,分别是金海教授团队主持完成的“面向多租户资源竞争的云计算基础理论与核心方法”和刘伟教授团队主持完成的“耗散最小化多场协同对流传热强化理论和方法”。
云计算是支撑国家信息基础设施的核心技术与战略性新兴产业,云计算平台资源共享与多租户资源竞争之间的矛盾是该领域的关键科学挑战。金海教授团队历经10余年艰苦攻关,揭示了多租户资源竞争与虚拟机在线迁移之间的内在关联,首创了内存压缩、指令重放等虚拟机迁移方法,提出了云服务细粒度资源供给机理,建立了全生命周期虚拟机在线迁移模型,成果大规模应用于华为、阿里、腾讯、曙光、浪潮、微软等云计算平台,引领了本领域学术研究与产业发展。
长期以来,工业换热设备中流体传热与流动的协同强化以及设备内部对流传热过程的能耗机制问题始终未能解决。刘伟教授团队历经10余年研究,研制出系列高效能、低功耗大型工业换热设备并实现产业化。其中,指导研制的大型工业换热设备已应用于国内最先进1000MW大型火电机组70余台、核电机组10余台,同时也是国内满足实现1000米以下深层煤规模化开采的关键换热装备。
两项获奖成果均与水稻有关
值得注意的是,此次武汉地区科研院所获奖成果中有两项均与水稻有关。一项是由武汉大学何光存教授团队主持完成的“水稻抗褐飞虱基因的发掘与利用”,获国家技术发明奖二等奖。另一项是由湖北省农业科学院游艾青研究员团队主持完成的“长江中游优质中籼稻新品种培育与应用”,获国家科技进步奖二等奖。
此外,武汉大学刘泉声教授团队主持完成的“深部复合地层隧(巷)道TBM安全高效掘进控制关键技术”、武汉理工大学胡曙光教授团队主持完成的“深水大断面盾构隧道结构/功能材料制备与工程应用成套技术”、武汉大学闫利教授团队主持完成的“厘米级型谱化移动测量装备关键技术及规模化工程应用”均获国家科技进步奖二等奖。其中,武汉理工大学胡曙光教授团队的成果已应用于武汉长江隧道等数十座深水大管径隧道工程。
由中国地质大学(武汉)和国防科技大学等单位联合申报的成果《自主可控高性能地理信息系统关键技术与应用》获国家科技进步奖二等奖。地大是该项目的第二完成单位,与国防科技大学等单位持续攻关10年,成果已在我国数百家单位构建了上千套地理空间信息应用系统,近3年直接经济效益6.49亿元。
湖北获奖项目







个人中心
我是园区