▲点击上方的蓝色“医谷”关注我们
“置顶公众号”获取最有价值行业趋势信息
医谷微信号:yigoonet
三年前,整形达人吴晓辰与另一位在知乎拥有30万粉丝的英国海归硕士共同上了一档视频对话节目,就围绕“颜值”话题展开讨论,单就视觉效果而言,天然本色出境的英国海归硕士显然比经过后天“精雕细刻,但动刀感满满的”吴晓辰更具优势,但从14岁就踏上整形之路的吴晓辰并不那么外界的评价,毕竟,这张精致的脸蛋是前后共计花费400万后造就的,相当于“北上深”一套房,其中,包括若干次的的脂肪填充、开眼角、下颚角磨骨,以及每月都注射的童颜针。在吴晓辰之前,让“童颜针”获得更高关注度的是天后王菲,其多年前曾曝出“豪掷500万新台币(约合人民币超115万)在台湾打了“童颜针”。
加了微球的“童颜针”
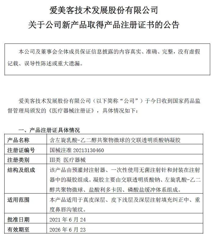
日前,爱美客发布公告称,公司旗下产品“左旋乳酸-乙二醇共聚物微球的交联透明质酸钠凝胶”即俗称的“童颜针”已获得由国家药监局颁发的三类医疗器械注册证,获批上市,主要用于真皮深层、皮下浅层及深层注射填充纠正中及重度鼻唇沟皱纹,这也是继长春圣博玛的“聚乳酸面部填充剂”后(该产品于今年4月获批,也是三类械字号),国内获批的第二款“童颜针”产品。

截止今日收盘,爱美客报每股774元,总市值超1670亿元。
何谓“童颜针”,根据爱美客公告,其“童颜针”产品由预灌封注射器、一次性使用无菌注射针和封装在注射器中的凝胶组成,而凝胶则主要由交联透明质酸钠、左旋乳酸((PLLA))-乙二醇共聚物微球、盐酸利多卡因、磷酸盐缓冲体系组成,其中,左旋乳酸本是外科医生用来做心脏缝合的一种材料,经多年手术临床验证后,其可以在人体内100%的代谢,被分解吸收,并具有良好的生物相容性,2009年,经美国FDA批准后,被允许作为填充剂用在医疗美容领域,具体而言,左旋乳酸注射至皮下后,可促进成纤维细胞生长,进而刺激胶原生成,产生纤维结缔组织,而这也正是“童颜针”发挥作用的主要原理。

图片来源:肉毒毒素btxa
众所周知,皮肤衰老是和胶原蛋白挂钩的,胶原蛋白是皮肤的主要成分。皮肤中胶原蛋白占72%,真皮中80%是胶原蛋白,胶原蛋白在皮肤中构成了一张细密的弹力网,锁住水分,如支架般支撑着皮肤。而随着年龄的增长胶原蛋白流失导致脸颊松弛下垂、苹果肌下移、法令纹显现,童颜针即通过刺激自身胶原蛋白增生补充大量流失了的骨胶原,填补凹陷的部位,改善由浅至深的面部皱纹来达到抗衰及防衰的作用,且较于透透明质酸钠(即玻尿酸)只是单纯的填充,“童颜针”可以募集巨噬细胞、成纤维细胞以及刺激胶原的产生,触感更加自然。
据了解,由于“童颜针”的效果主要是依靠皮肤内胶原蛋白增生,所以通常需要6~8周的时间等胶原增生,左旋乳酸真正开始发挥其作用的时间,是在治疗后1-2个月,2~3个月时效果才较显著,维持时间多在1.5年以上。
另据爱美客方面此前透露,公司的这款“童颜针”相较于传统的“童颜针”,加了微球,可以均匀地悬浮,解决了微球团聚的现象(此前限制“童颜针”市场扩大的一大因素即产品悬浮性差,会造成硬结风险等),且微球更小,解决了可能出现的肉芽肿问题。
与“少女针”的角逐
说到“童颜针”,就不得不提到其另外一款同样关注度颇高的产品,也是其姐妹产品“少女针”,该产品同样优于玻尿酸的效用。

今年4月,华东医药旗下英国全资子公司Sinclair(曾于2018年被华东医药以1.69亿英镑价格收购)的产品Ellansé“少女针”以械字号获批,用于皮下层植入,以纠正中、重度鼻唇沟皱纹,该产品主要成分为70%的CMC(水溶性凝胶)+30%PCL(聚已内脂微米晶球),其主要先通过CMC进行快速填充,然后PCL微球会重启注射部位皮下的胶原新生,取代被吸收的凝胶载体,让皮肤停留在施打时的效果,保持少女般的容颜,“从根本上治疗面部衰老”,根据产品型号不一,“少女针”可维持效果为1至4年。
华东医药方面预计,“少女针”产品将于2021年下半年在中国大陆正式上市销售。
由于同样是长效注射剂且效用相近,这也意味着除了长春圣博玛的产品,爱美的“童颜针”还将与华东医药的“少女针”迎来角逐,此前,已有国内券商研究机构对于华东医药少女针和爱美客童颜针的收入规模进行了测算。

总体而言,似乎机构对华东医药的销售数据更为乐观,但也有分析人士表示,其实对于华东医药的“少女针”同样不要过于乐观,相较于“童颜针”目前海外市场每年一到两百万支的销量,“少女针”的海外市场并未完全打开,如果在海外市场上阻碍重重,”少女针“在进入中国市场后可能面临受阻。
还有业内专家表示,随着“童颜针”是以三类械字号获批,国内市场会比欧美市场体量更大,预计未来会是童颜针的市场,因为童颜针应用很广泛,它不仅可以做面部(除鼻子、嘴唇、下巴等强塑形部位以外),还可以很好地用在胸部、臀部甚至私密部位,身体只要有软组织的部位都可以做,但该专家也指出,同样面临的问题是,如果要做大国内市场,培养医生至少需要2年。
文 | 医谷

个人中心
我是园区