在细胞核内,基因组DNA通过形成染色质环折叠成不同层次的三维结构,将远端的增强子带到启动子附近从而调控基因表达,这种染色体广泛折叠成染色质环,占据不同的染色质区域,染色质在空间上的相互作用是维持正常细胞状态和功能的关键。在癌症基因组中,结构变异通常导致基因组三维结构变化,随之也改变三维基因组介导的转录调控。目前已知ecDNA特殊的环状结构能改变ecDNA内部的增强子启动子互作模式,但是对其与常色体之间的互作模式并不清楚。
美国杰克逊基因组医学实验室Chia-Lin Wei和Roel G.W. Verhaak等人利用三维基因组技术ChIA-PET和ChIA-Drop对胶质母细胞瘤和前列腺癌中的ecDNA和染色体之间的相互作用进行了分析,发现ecDNA可作为移动增强子,促进肿瘤的进展。相关成果已于近日发表在Cancer cell杂志上,文章题为“Oncogenic extrachromosomal DNA functions as mobile enhancers to globally amplify chromosomal transcription”。朱艳芬、Amit D. Gujar和Chee-Hong Wong为文章的共同第一作者。
文章发表于Cancer cell
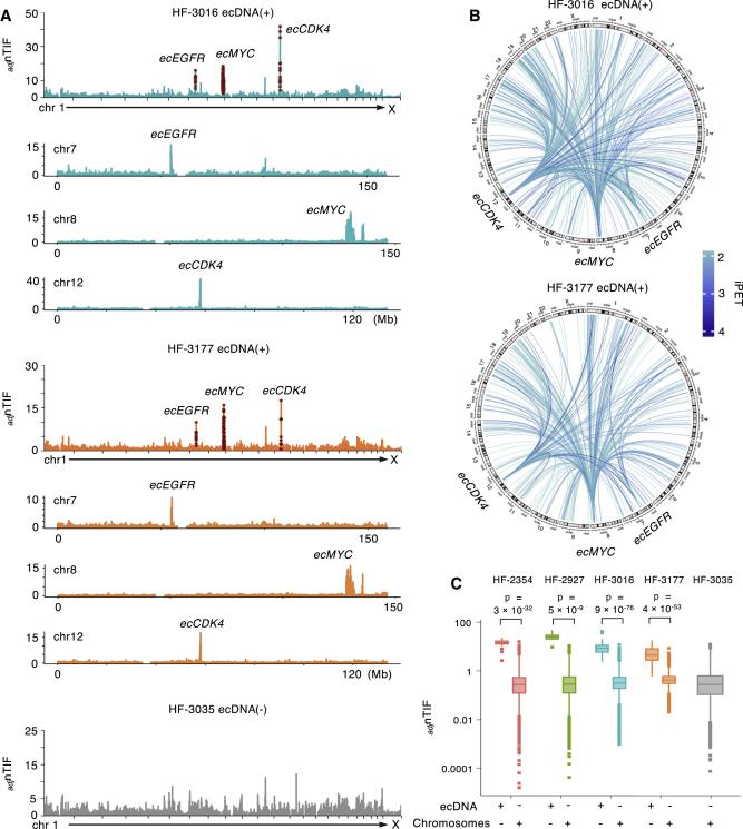
首先,为了探究 ecDNAs 的染色质构象,研究人员对3株胶质母细胞瘤患者来源的神经球细胞系进行了 ChIA-PET 和 Hi-C 分析(图1A),2株ecDNA+(ecEGFR和ecMYC),1株ecDNA-。染色质互作热图显示,两个ecDNA 位点在整个基因组中都表现出广泛的互作(图1B)。 为了定量评估染色体区域互作程度,引入了全基因组跨染色体相互作用频率(nTIF)的概念。结果发现在 ecDNA 扩增区域 nTIFs 表现出明显的富集,平衡拷贝数(CN)等的影响后,发现 ecDNA 的 nTIFs 依然显著高于常染色 DNA(图1C)。这些结果表明ecDNAs具有广泛的ecDNA-ecDNA间和ecDNA-染色体间互作。
由于 ecDNA 上扩增基因的表达水平较高,研究人员推测 ecDNA 与介导活跃转录的 RNAPⅡ复合体高度相关,可能有助于基因转录调控。通过 ChIA-PET 来pull down 与RNA聚合酶RNAPII相关的染色质复合体,并表征可以鉴定ecDNA相关的染色质互作网络组。实验发现,ecDNA+细胞中,ecMYC、ecEGFR和ecCDK4的adjnTIFs显著升高,ecMYC、ecEGFR和ecCDK4之间也存在高水平相互作用,说明这些细胞系中大部分细胞的ecDNAecDNA包含这三种癌基因或者它们在分子间非常接近(图2A,2B)。ecDNA+细胞中,ecDNA区域的adjnTIFs显著高于染色体,染色体外扩增区域具有显著升高的adjnTIFs(图2C)。这些发现表明 RNAPⅡ结合染色质互作在相关的 ecDNA 在染色质相互作用中区域明显富集,表明ecDNA 分子可能具有重要的转录调控功能。
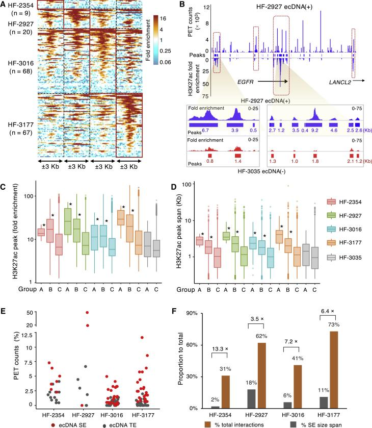
在 ecDNA 分子上的染色体接触区,研究人员发现大部分接触位点只集中在几个不同的位点上,并且与 H3K27ac 峰有高度重叠,这几个区域只占 ecDNA 大小的 1%-2.4%,却介导了总染色体相互作用的 17%-59%。这种独特的接触模式表明 ecDNA 与染色体相互作用的高度选择性。
为了量化 ecDNA 介导染色体相互作用相关的H3K27ac 信号,研究人员进行分组比较,结果表明ecDNA与染色体接触集中在转录活跃区域(图4C,D)。进一步分析与染色质互作的ecDNA分子的特征,发现ecDNAs的高频率互作位点上H3K27ac信号显著富集,信号峰的跨度较大,具有超级增强子(SEs)的特征(图4E)。在HF-2354、HF-2927、HF-3016和HF-3177细胞系中,有7、3、27和22个SEs在ecDNAs上,其中33%-100%高频相互作用的SEs位于非编码区。虽然这些SE基因座只占ecDNA总大小的2%-18%,但它们却占ecDNA介导的相互作用总量的31%-73%(图4F),表明ecDNA 富集有增强子特征,与转录活跃的染色体基因相关。
接下来,从RNAPII介导的ecDNA相关染色质相互作用中,分别在HF-2354、HF-2927、HF-3016和HF-3177 ecDNA(+)细胞系中发现214、294、592和399个染色体基因,其启动子分别与细胞系中的ecDNA接触的(图5A,B),染色体基因表达的分布随ecDNA接触频率的增加而增加。
为了进一步验证 ecDNA 对染色体基因表达的调控作用,通过 RNA-seq 分析,57个显著变化基因里面有 55 个是上调的,2 个是下调的(图5D),表明包含增强子序列的 ecDNA 可以激活癌细胞中染色体基因的表达。这些结果表明ecDNA在染色体基因转录激活可以作为的移动增强子,通过与染色体的结合上调基因组的表达,而不只是癌基因快速扩增的载体。
最后,为了进一步探究ecDNA-染色质相互作用的共聚集特性,研究人员利用ChIA-Drop在单分子分辨率水平对染色质互作的复杂性进行了解析,与ChIA-PET发现的模式一致,它们的接触位点聚集在ecMYC上的SEs上。表明 ecDNA 超级增强子功能导致致癌基因共聚集,提示eccDNA与其中的超级增强子结构可能作为一种灵活的转录增强元件,从而促进肿瘤的发生。
· END ·
热文推荐
喜欢别忘了点“在看”呦!

个人中心
我是园区