​STAR-T: 兼具CAR-T和TCR-T优势,治疗实体瘤的新策略

收藏
关键词: 治疗CAR新策略
资讯来源:生物制药小编
发布时间: 2021-11-30

← 左右滑动查看,点击【阅读原文】了解更多 

CAR-T细胞疗法在治疗B细胞恶性肿瘤方面显示出高应答率和持久的疾病控制。然而,在实体瘤中,CAR-T细胞表现出的疗效有限,这部分归因于CAR信号的内在缺陷。

近日在Science Translational Medicine期刊上的“Chimeric STAR receptors using TCR machinery mediate robust responses against solid tumors”研究报道了清华大学林欣教授团队的发明的STAR(synthetic T cell receptor (TCR) and antigen receptor)技术,有望解决CAR-T在实体瘤中表现不佳的困境。

STAR结合了抗体的抗原识别结构域和TCR的恒定区,使用了内源性CD3信号转导机制(图1)。其不仅可以通过TCR的信号激活T细胞,同时又不受抗原识别分子MHC的限制,具有直接识别抗原的能力。通过这种构象,STAR有望继承其亲本抗体的高亲和力和特异性,并维持天然TCR复合物的有效的信号传导能力。

图1. TCR、CAR和STAR的结构示意图以及主要特征
STAR首先要解决链不正确配对的结果, STAR与内源性TCR错配被证明会导致功能低下。为了解决这个问题,研究者构建了新突变体mutSTAR,其在在原STAR中用鼠对应物替换人TCR恒定区以及在TCR α/β恒定区内进行半胱氨酸突变,引入了一个额外的链间二硫键,并对TCR α跨膜区进行疏水取代,从而提高了其表面展示效率,并保持了与内源性CD3亚基结合能力(图2)。

图2. 增强STAR功能配对的策略
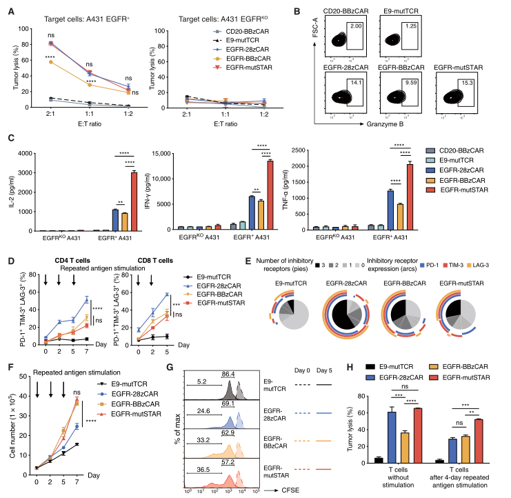
通过体外实验研究mutSTAR在原代T细胞中的功能,评估了mutSTAR在表达不同肿瘤抗原(EGFR, GPC3)的抗肿瘤效果,并且与CD28或4-1BB共刺激结构域的CAR-T进行比较。结果显示mutSTAR-T 细胞显示出与 28zCAR-T 细胞一样的强效效应功能,并且在连续抗原刺激下保持与 BBzCAR-T 细胞一样的持久性和增殖性(图3)。

图3. MutSTAR-T在体外表现出强大的效应功能和较低的耗竭
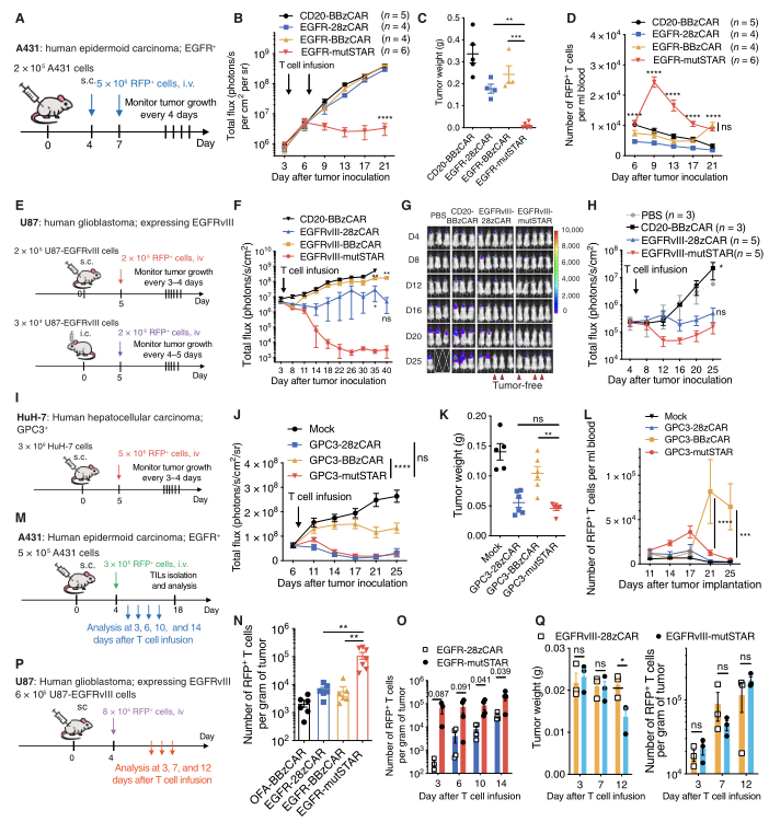
体内抗肿瘤功效是T细胞细胞毒性和持久性的综合结果。28zCAR-T细胞具有高细胞毒性但寿命短,而BBzCAR-T细胞持久,但其细胞毒性太轻而不能控制实体瘤的侵袭性生长。在多种实体瘤模型中,研究者证明了 STAR-T细胞的实体瘤抗肿瘤效果明显优于BBzCAR-T细胞,优于或等于28zCAR-T细胞,并且同时具有良好平衡的细胞毒性和持久性(图4)。

图4. MutSTAR-T在异种移植实体瘤模型中的表现优于CAR-T
抗原下调是导致CAR-T疗法获得性耐药性的常见原因。通过将高中低表达的EGFR的细胞混合物进行体外共培养或接种于NCG小鼠体内与STAR-T或CAR-T孵育,然后用流式细胞仪分析来自共培养系统或异种移植瘤的剩余肿瘤细胞的细胞成分。结果证明CAR-T细胞优先杀死具有高抗原表达的肿瘤细胞。而mutSTAR-T细胞对具有广泛抗原密度范围的肿瘤细胞均有反应(图5)。该特征使得mutSTAR-T不仅提高了肿瘤杀伤效率,而且降低了抗原丢失诱导的抗性的风险。

图5. MutSTAR-T比CAR-T对抗原低的肿瘤表现出更高的敏感性

小编总结

STAR-T兼具CAR-T的抗体特异性识别抗原以及高亲和力的特点,以及类似天然TCR的信号转导能力。临床前实验证明了STAR-T具有优越的抗肿瘤活性,且无明显毒性。由于天然TCR样信号的优势,STAR-T细胞可能在治疗难治性实体肿瘤方面具有优势。

STAR-T技术平台目前为华夏英泰的创新型T细胞改造技术平台 ,由著名免疫学家林欣教授团队创建,目前已经有多款针对实体瘤的产品在研(图6),我们期待后续的临床进展。

图6. 华夏英泰的STAR-T技术平台的肿瘤管线

参考来源

1.Chimeric STAR receptors using TCR machinery mediate robust responses against solid tumors.

2.华夏英泰官网。


▼点击【阅读原文】,了解更多~