
早期诊断以及区分不同进展阶段的SCLC进行治疗至关重要。
近日,研究团队发现:从SCLC 患者血液中提取的循环 cfDNA 很容易检测到肿瘤基因组改变,突出了这种液体活检作为肿瘤替代物的潜力。
研究团队利用cfDNA甲基化特征开发了新型检测方法,适用于患者衍生模型和患者衍生 cfDNA 样本的全基因组 DNA 甲基化分析的稳健工作流程,用于小细胞肺癌的诊断和分子分型,为肿瘤诊断和分子分型技术带来了全新理念。
该文章发表在《Nature Cancer》上,原文题目为“cfDNA methylome profiling for detection and subtyping of small cell lung cancers”。

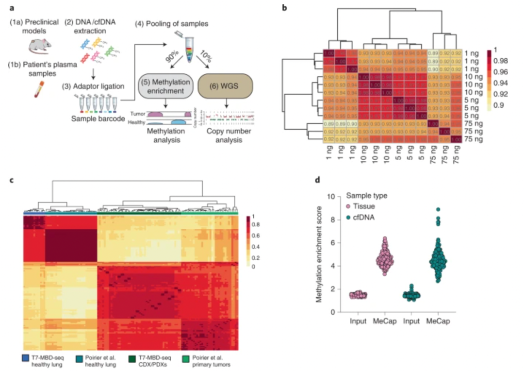
首先,为了评估 SCLC 全基因组 DNA 甲基化模式,研究团队开发了一种新型检测cfDNA甲基化测序检测方法,T7-MBD-seq。
将T7-MBD-seq 方法应用于总共 157 个 cfDNA 样本;78 名来自 SCLC 患者(29 名 LS-SCLC 和 49 名 ES-SCLC)和 79 名非癌症对照(NCC)。
该方法对SCLC模型和健康对照之间最显着的差异甲基化区域(DMR)的主成分分析(PCA)显示出明显的分离,其覆盖范围及组织血液一致性较高,能够准确反映样本的甲基化特征谱。

图1:CDX/PDX 模型和 cfDNA 样本中 SCLC 甲基化模式的工作流程
在 78 个 SCLC cfDNA 样本中重现了在 50 个 循环肿瘤细胞来源的外植体 (CDX) /异种移植物 (PDX) 模型中观察到的复发性 SCLC 特异性甲基化模式,其中在 CDX/PDX 肿瘤中也发现了 cfDNA 中检测到的 84%。
与之前的报道一致,与健康肺相比,SCLC 样本呈现出更多可变的 DNA 甲基化模式,表明潜在的表观遗传异质性。
总的来说,这些数据表明研究人员开发的的 T7-MBD-seq 方法在组织中提供了可重复且具有特征性的 SCLC 甲基化谱,这在 cfDNA 中也很容易检测到,这促使将研究团队将研究工作扩展为 cfDNA 甲基化作为患者临床应用的潜在生物标志物与 SCLC。
然后,研究团队探索了 DNA 甲基化分析在多大程度上可以为基于血液的患者样本疾病检测提供一种敏感的方法。
通过重复训练过程100次构建集成分类器,每次使用 80% 的样本,敏感性和特异性分析确定了一个最佳截止值,用于敏感肿瘤检测的 DNA 甲基化分类器的生成。

图2:敏感肿瘤检测的 DNA 甲基化分类器的生成
将经过训练的肿瘤/健康分类器应用于 119 个 cfDNA 样本的验证集,分类器分别正确分配了 93% 和 100% 的 LS-SCLC 和 ES-SCLC 患者,预测评分与疾病阶段的相关性具有统计学意义。
对于 LS-SCLC 和 ES-SCLC,预测 SCLC 的性能分别为 0.986 (sd = 0.005) 和 100%(sd = 0);在 29 例 LS-SCLC 中的 12 例 (41.4%) 和 44 例中检测到 SCLC 49 (89.82%) ES-SCLC 。
这些数据表明,cfDNA 甲基化分析显着提高了 SCLC 检测的灵敏度,能够良好区分不同进展阶段的SCLC,即使在早期、局部疾病和低肿瘤负荷的患者中也是如此。
最后,研究团队发现通过甲基化评分可以预测 SCLC 患者的存活率。
根据肿瘤/健康分类器使用的基因组区域中检测到的平均甲基化水平得出每个 cfDNA 样本的 SCLC 甲基化评分,并进行了探索性分析,以评估 cfDNA 甲基化对总生存期。
该甲基化评分与分期(两侧 Mann-Whitney U-检验,P < 0.0001)和 ichorCNA 肿瘤分数(Pearson 相关R = 0.84,两侧P < 0.0001)并且与平均 DNA 片段大小呈负相关(Pearson 相关性R = -0.37,P = 0.00082),正如肿瘤负荷替代物所预期的那样。
这些数据表明 cfDNA 甲基化分析在 SCLC 中具有潜在的临床效用,以及对SCLC患者生存期的准确判断。

图3:甲基化评分预测 SCLC 患者的存活率
总之,该方法的高灵敏度开辟了新途径,其中 cfDNA 甲基化分析以及其他技术可以纳入大规模肺癌早期检测计划具有改善 SCLC 临床结果和早期检测化疗后疾病进展的潜力,可以更快地部署进一步的治疗线。
未来基于cfDNA甲基化测序的方法可以用于小细胞肺癌的诊断、分子分型和预后的检测,为今后临床大规模应用奠定基础。
目前已有500+行业精英加入基因俱乐部
![]()
![]()


个人中心
我是园区