Nature重磅突破!首次揭示纹状体多巴胺腺苷影响PKA活性调控神经机制,助力帕金森药物研究新策略
收藏
关键词:
新策略Nature药物揭示Nat神经药物研究药
资讯来源:药渡 + 订阅账号
发布时间:
2022-11-17

一提到帕金森病(PD),大多数人脑海中第一印象便是颤抖的四肢、僵硬的行动姿势。这都是因为
纹状体受损、多巴胺(DA)分泌减少导致患者出现运动功能受损。而在纹状体中,背外侧纹状体(DLS)扮演的角色尤其重要。
在DLS中,约95%神经元为多棘投射神经元(SPN)。SPN根据其投射性质又可分为直接通路dSPN和间接通路iSPN。dSPN/iSPN的平衡对运动功能至关重要。当dSPN/iSPN功能紊乱时,机体便会发生运动障碍性疾病,其中之一便是帕金森病。
之前便有研究发现:机体运动时,纹状体释放DA作用于dSPN表面Gs偶联D1受体,增加胞内cAMP浓度,起到激活蛋白激酶A(PKA)的作用;另一方面,DA还作用于iSPN表面Gi/o偶联D2受体,进而抑制PKA。
除DA外,腺苷等其它神经调质也可能参与运动调控,研究发现Gs偶联腺苷A2A受体特异性表达于iSPN,激活此受体会激活iSPN内PKA、增强兴奋性突触传递等;而Gi偶联腺苷A1受体特异性表达于dSPN与多种输入的突触前末梢,敲除腺苷受体会影响运动功能。
但,运动过程中DLS中PKA的精确动力学仍有待确定以及这一过程中是否涉及其他神经调节物质如腺苷也未可知,有待进一步探究。
近日,《Nature》杂志发布了俄勒冈健康与科学大学(OHSU)钟海宁研究组的研究成果:“Locomotion activates PKA through dopamine and adenosine in striatal neurons”。他们实现了DLS SPN的在体PKA成像,首次发现运动时神经调质如何调控iSPN内PKA信号。明确无误地揭示了腺苷是与多巴胺在对立意义上起作用的神经递质,为药物开发提出新的途径。
10.1038/s41586-022-05407-4
一、在体PKA成像揭示DA对PKA的细胞特异性调控
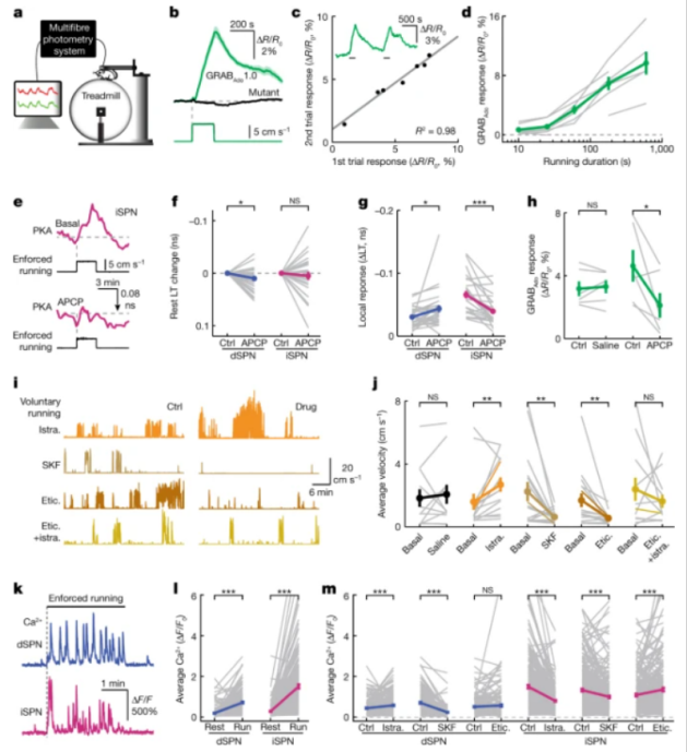
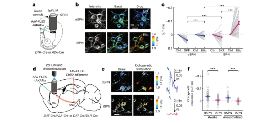
作者在D1R-Cre或Adora2a-cre小鼠的DLS注射了腺相关病毒(AAV)(一种PKA探针),植入GRIN lens,加上双光子荧光寿命显微成像(2pFLIM)技术手段,首次实现dSPN或iSPN的PKA在体成像,成功发现基础条件下SPN中存在PKA活性。
明确PKA在SPN中高表达后,接下来便是分析DA如何调节SPN中的PKA活性(小鼠基础条件下多分泌tonic DA,特殊条件如运动期间多分泌phasic DA)。
作者在小鼠不同期间分别采用D1R拮抗剂SKF83566(SKF)或D2R拮抗剂依替必利(Etic)腹腔注射小鼠。最终发现tonic DA增加dSPN内PKA活性,减弱iSPN内PKA活性,而phasic DA显著增加dSPN内PKA活性,但并不减弱iSPN内PKA活性。综上,DLS dSPN与iSPN内PKA活性受tonic与phasic DA的差异性调控。
10.1038/s41586-022-05407-4
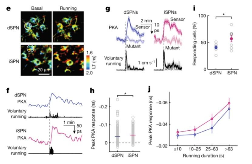
为进一步探究运动与两类SPN内PKA活动之间的关系,作者结合了2pFLIM与treadmill locomotion范式。首先测试动物运动是否受到PKA活动操纵的影响,分别给予小鼠两类不同的PKA活性拮抗剂——Rp-8-Br-cAMPs或H89,发现小鼠运动水平降低80%,提示DLS的PKA活动影响运动。之后作者分别在dSPN或iSPN内特异性表达PKl(一种PKA抑制性蛋白;通过8个注射位点保证DLS充分表达PKl),发现小鼠运动水平显著降低,提示iSPN和dSPN中PKA均对正常运动是必要的。
明确PKA对运动的重要性后,作者探究SPN胞内PKA水平如何受运动影响。他们发现,运动时dSPN与iSPN PKA活动水平明显提高,iSPN提高幅度更大;且随着运动时程的延长,dSPN与iSPN PKA活性升高越显著。
综上,运动需要纹状体PKA功能,且与两类SPN的PKA水平密切相关。
10.1038/s41586-022-05407-4
为探究除DA外,还有哪种神经递质参与iSPN PKA的激活。
作者引入强制运动范式,此范式的运动亦可激活两类SPN的PKA,其中iSPN PKA的激活幅度更高。作者发现在强制运动模式下腹腔注射SKF,会显著降低dSPN中运动诱导的PKA反应,证实了这种PKA活性依赖于DA;而腹腔注射Etic则会强化iSPN PKA的激活,提示iSPN PKA的激活并非由DA引起。
文章开头点明Gs偶联腺苷A2A受体选择性表达于iSPN,因此合理推测运动激活iSPN可能由A2A受体介导。为验证此假设,作者在小鼠DLS中给予A2A受体拮抗剂,发现iSPN中的基础PKA活性以及运动诱导的PKA活性被降低。在小鼠DLS中给予A1受体拮抗剂DPCPX,发现这轻微降低iSPN基础PKA活性而不影响运动激活的iSPN PKA水平。以上结果表明,iSPN PKA的激活由腺苷A2A受体介导。
10.1038/s41586-022-05407-4
那么,按照研究套路,明确了腺苷激活基础下的和运动下的iSPN PKA水平,那DLS腺苷的释放水平如何受运动影响呢?
作者引入腺苷传感器GRABAdo1.0。作者通过AAV注射在DLS神经元内使得小鼠表达GRABAdo1.0,通过fiber photometry记录腺苷释放水平。最终发现,小鼠运动时,DLS内腺苷水平显著升高;且随运动时间延长而累积,提示运动增加DLS腺苷水平。
ATP的细胞外转化被认为是腺苷产生的主要机制,CD73是这种转化的必需核苷酸酶。为探究腺苷增加的上游机制,作者在小鼠DLS内给予APCP以拮抗CD73,抑制胞外ATP转化为腺苷。最终发现,小鼠运动激活的iSPN PKA被显著降低,而dSPN PKA则显著增加,但对于基础条件下的iSPN PKA则无影响,且轻微降低dSPN PKA。此外,作者还发现给予APCP会显著降低运动条件下的腺苷释放过程。这些结果提示,运动引起DLS腺苷累积与胞外ATP代谢过程相关。
之后,作者还探究了腺苷激活iSPN PKA如何影响运动。作者同时施加腺苷与多巴胺受体拮抗剂,发现小鼠运动能力保持在本底水平,表明DLS内腺苷与多巴胺均可影响机体运动水平,且二者作用相互拮抗。
最后,作者探究腺苷与多巴胺影响运动的神经机制。作者采用基于GRIN lens的双光子钙成像,发现运动激活dSPN与iSPN。给予小鼠A2A受体拮抗剂,发现显著降低iSPN钙信号,轻微增加dSPN钙信号;给予SKF,发现显著降低dSPN钙信号,轻微降低iSPN钙信号;给予Etic,发现增加iSPN钙信号,不影响dSPN钙信号。以上结果表明,腺苷与多巴胺通过改变DLS内SPN活性来影响机体运动水平。
10.1038/s41586-022-05407-4
作者结合转基因动物、PKA与腺苷探针与内窥镜双光子成像等技术,证实了DLS内腺苷与多巴胺通过SPN PKA活动影响运动,且二者为拮抗作用。该研究首次探究纹状体腺苷影响PKA活动与机体运动的神经机制,并将PKA在体成像技术应用于基础功能研究,意义重大!
纹状体中多巴胺的损失会导致脑部疾病,如帕金森病。腺苷与多巴胺为拮抗作用,因此腺苷受体可被认为是潜在的治疗靶点。这一研究结果可能有助于设计治疗纹状体功能障碍的策略,有助于新药物的研发。
Ma, L., Day-Cooney, J., Benavides, O.J. et al. Locomotion activates PKA through dopamine and adenosine in striatal neurons. Nature (2022). https://doi.org/10.1038/s41586-022-05407-4
“药渡”公众号所转载文章来源于其他公众号平台,主要目的在于分享行业相关知识,传递当前最新资讯。图片、文章版权均属于原作者所有,如有侵权,请及时告知,我们会在24小时内删除相关信息。