您还不是认证园区!
赶快前去认证园区吧!
有观点,有态度
这是医业观察的第1714-7期文章
来源:金域公告
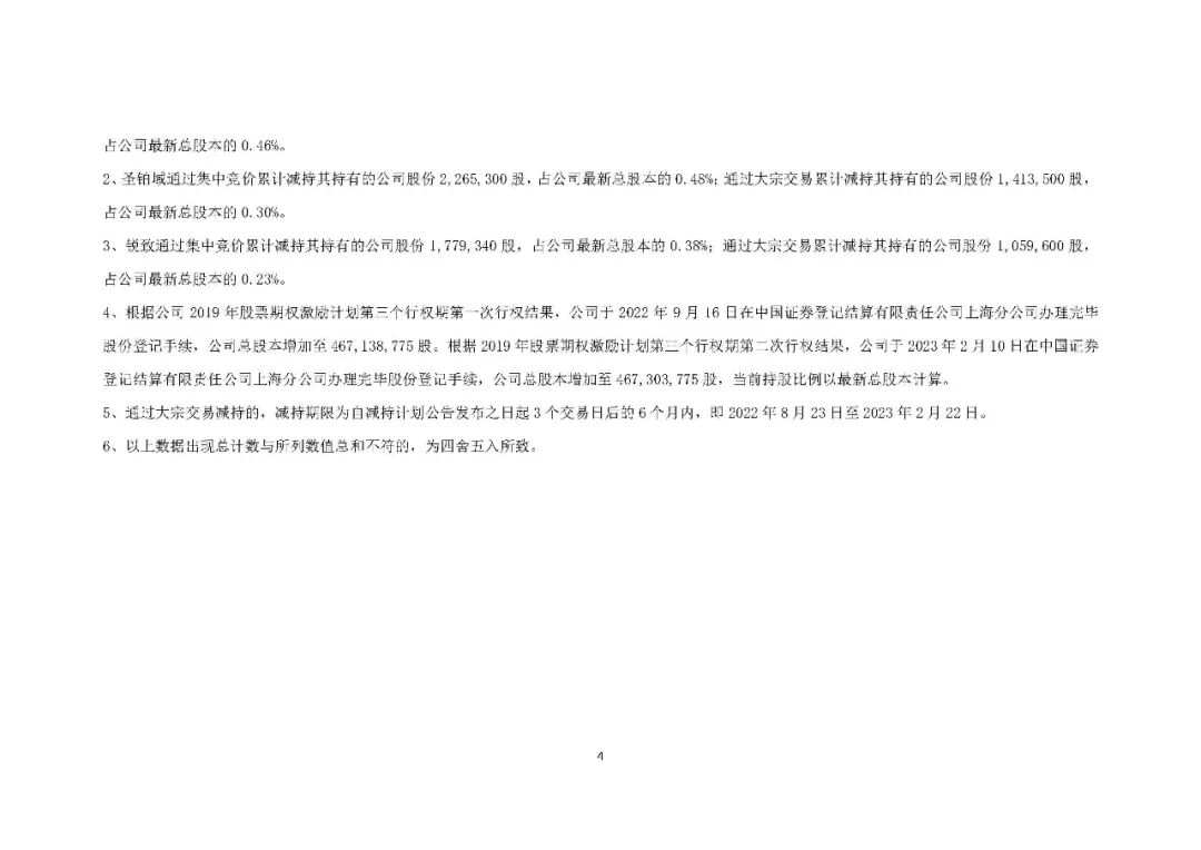
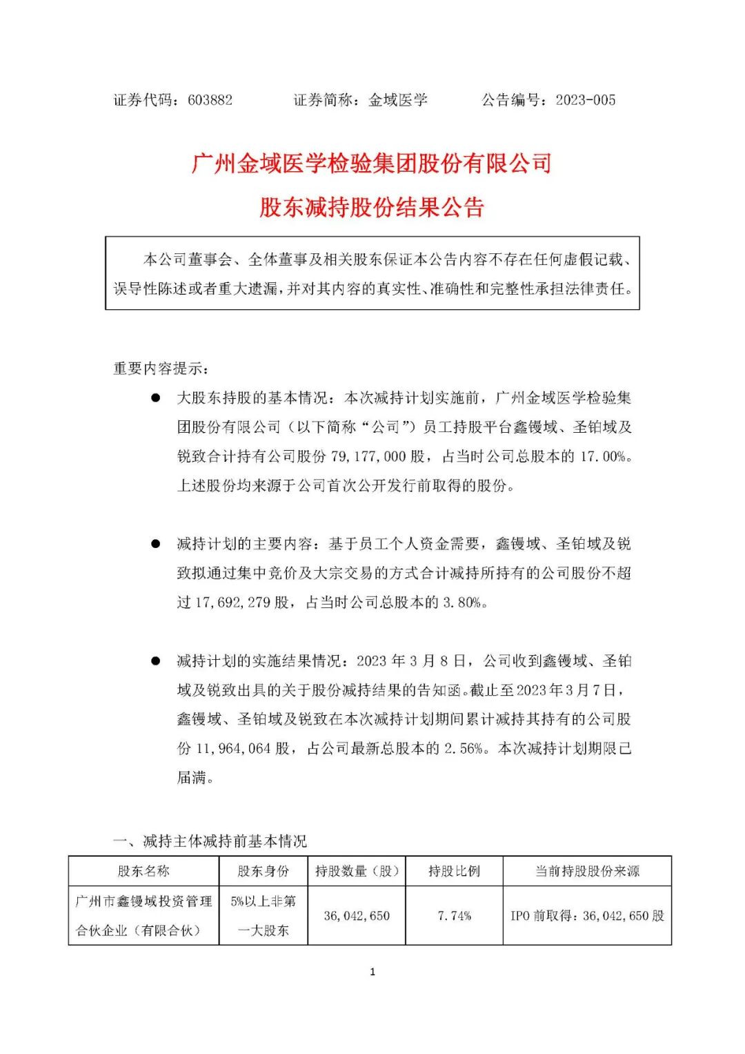
3月8日,金域医学发布公告,公司股东广州市鑫镘域投资管理合伙企业(有限合伙)、广州市圣铂域投资管理合伙企业(有限合伙)、广州市锐致投资管理合伙企业(有限合伙)以集中竞价交易、大宗交易方式减持公司股份1196.41万股,本次减持价格区间为69-92.85元/股,套现合计9.14亿元。
公告显示,减持前鑫镘域、圣铂域及锐致分别持有公司股份36,042,650股、24,346,350股、18,788,000股,分别占公司普通股总股本7.74%、5.23%、4.03%,本次减持后分别持有股份30,596,326股、20,667,550股、15,949,060股,分别占公司普通股总股本比例为6.55%、4.42%、3.41%。
公司披露2022年三季度报告显示,2022年前三季度归属于上市公司股东的净利润2,448,343,227.81元,同比增长46.41%。
---The End---
欢迎点击关注
喜欢就一键三连,点赞,在看,分享!

个人中心
我是园区