您还不是认证园区!
赶快前去认证园区吧!
如果您喜欢CROU制药在线推送的这篇文章
欢迎点赞和转发哦~
↑点击以上链接即可跳转培训内容界面
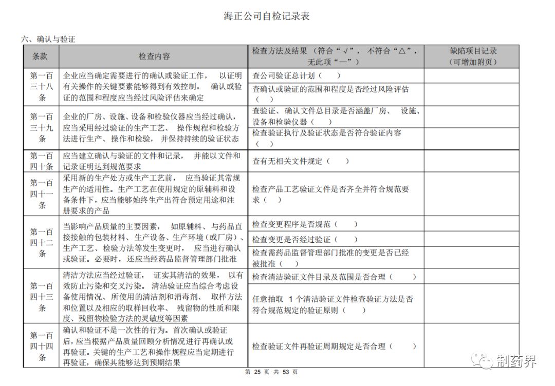
点击图片放大可清晰浏览
近期培训
地点 时间 (点击↓链接阅读全文) 成都 11月05-07日 【成都】新药研发项目管理全流程实操演练培训班 武汉 11月05-07日 【武汉】2021工业结晶技术研究与工艺、装备开发应用研讨会 上海 11月05-07日 【上海】绿色均相催化研究与先进催化材料交流研讨会 上海 11月12-14日 【上海】2021eCTD法规落地实施及实例分析专题培训班 广州 11月19-21日 【广州】新药研发项目管理全流程解析 上海 11月24-26日 【上海】药品冻干工艺、确认与验证和符合性审计技术高级研修班 杭州 11月26-28日 【杭州】2021新型催化技术在绿色合成工艺中的应用专题研讨班 上海 11月26-28日 【上海】QC实验室规范化运营和管理高阶研修班 上海 11月26-28日 【上海】生物制品上市申请(BLA)注册流程及案例分析专题培训班 上海 11月26-28日 【上海】新药开发中DMPK介导的药物相互作用及放射性同位素标记技术应用与实例分析研讨会 南京 11月27-29日 【南京】2021全国药企卓越HR实战能力提升专题培训班 南京 12月03-05日 【南京】2021生物制品工艺变更及可比性研究实操演练高级研修班 广州 12月03-05日 【广州】2021药品研发质量管理体系建立和实施以及在项目管理与注册申报中的应用专题研修班 南京 12月03-05日 【南京】2021制药企业GMP合规性自检和内审管理高级研修班 上海 12月06-08日 【上海】微化工技术研究与装备工程化应用研讨会 南京 12月10-12日 【南京】2021CTD资料准备及申报提交案例分析专题培训班 南京 12月10-12日 【南京】中药最新法规解读和申报要求专题培训班 南京 12月16-18日 【南京】药品研发质量体系建立关键问题分析及QA自身岗位技能如何提升精研班 上海 1月07-09日 【上海】PICS最新质量风险管理实施与风险管理工具应用解析及HACCP方法实操高级研修班
【课程咨询扫描二维码了解详情】
投稿加小编微信:Joe54742
长按二维码关注我们

个人中心
我是园区




















































