
本文系生物谷原创整理,欢迎分享,转载须授权
粘附侵袭性大肠杆菌(AIEC)是克罗恩氏病患者(一种常见的肠道炎症)体内常见的致病菌。尽管这类病原菌与共生性的大肠杆菌具有很多表型方面的差异,通过基因组学的手段往往难以区分这两种不同的亚群,因而导致难以鉴定出关键的致病因子。在最近发表在《Nature Communications》杂志上的一篇研究中,来自加拿大McMaster大学的Brian K. Coombes教授等人通过建立一种高分辨率的体内遗传筛选技术,揭示了AIEC肠道内定殖的必须基因,并且揭示了IV型分泌系统(T4SS)对于AIEC菌膜的形成以及维持其侵染力的必要性。
(图片来源:www.nature.com)
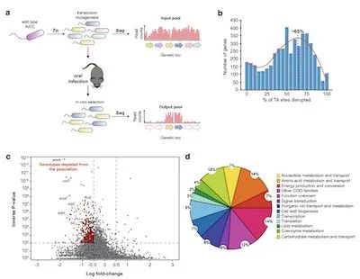
首先,作者应用了一种名为“转座子插入测序(TIS)”的高通量筛选技术。该技术通过在细菌基因组不同部位插入转座子介导基因的突变,从而建立突变体文库。基于这一技术,作者筛选了对于AIEC在宿主体内增殖所必须的基因,并从中鉴定出了377个潜在的遗传位点。除此之外,作者还通过比较转录组学的手段鉴定得到了AIEC中那些与宿主环境有关的基因表达图谱。在众多鉴定出的代谢通路中,T4SS对于AIEC的毒性最为重要,其参与了包括蛋白质的分泌,DNA的转移以及生物膜的形成等在内的诸多生物学过程。

(图1,高通量筛选揭示与AIEC体内定殖有关的遗传因子)
为了鉴定T4SS在AIEC感染过程中的作用,作者构建了T4SS功能缺陷型菌株,并且比较了其与野生型菌株在宿主体内的感染能力。结果显示,相比野生型菌株,T4SS缺陷型菌株的竞争力明显减弱,此外,在接种了突变株的小鼠中,细菌被完全清除的时间相比野生型菌株提前了25天。在此基础上,作者通过体外实验发现T4SS的缺陷会影响菌株在肠上皮细胞表面形成生物膜结构,而且微菌落(microcolonies)的形成数量也明显少于野生型菌株。体内实验进一步证明了上述发现:接种了突变株的小鼠肠道上皮组织中AIEC的微菌落数量明显少于野生型菌株,表明其定殖能力受到了显著的影响。

(图2,T4SS对于AIEC在宿主体内定殖至关重要)
除了AIEC之外,作者还在40多种其它类型的,与克罗恩氏病相关的致病性大肠杆菌中观察到了T4SS相关基因的高表达现象。上述结果表明T4SS能够促进克罗恩氏病患者体内大肠杆菌的定殖与生物膜的形成。
原始出处:Elhenawy, W., Hordienko, S., Gould, S. et al. High-throughput fitness screening and transcriptomics identify a role for a type IV secretion system in the pathogenesis of Crohn’s disease-associated Escherichia coli. Nat Commun 12, 2032 (2021). https://doi.org/10.1038/s41467-021-22306-w


个人中心
我是园区