Cell Host Microbe:研究发现克罗恩病相关细菌的致命弱点

收藏
关键词: 研究发现Cell
资讯来源:生物谷
发布时间: 2021-02-20

本文系生物谷原创整理,欢迎分享,转载须授权
在一项发表于《Cell Host & Microbe》杂志的研究中,威尔康奈尔医学院和纽约长老会的研究人员发现克罗恩病患者体内粘附性侵袭性大肠杆菌过多,这种细菌会促进肠道炎症。实验显示,这种细菌产生的代谢物与肠内壁的免疫系统细胞相互作用,引发炎症。在克罗恩病小鼠模型中,通过减少细菌的食物供给或消除过程中的关键酶可以减轻肠道炎症。研究人员在克罗恩病患者体内发现的这种“致命弱点”可能有助于对此难治之症进行更有针对性的治疗。


 
粘附性侵袭性大肠杆菌用来转化糖发酵的副产品在肠道生长。具体来说,粘附性侵袭性大肠杆菌使用1,2-丙二醇,这是一种被称为岩藻糖的糖分解的副产品,这种糖存在于肠壁中。当粘附性侵袭性大肠杆菌转化1,2-丙二醇时,它产生丙酸盐,研究表明丙酸盐与一种叫做单核吞噬细胞的免疫系统细胞相互作用,这种细胞也存在于肠道内壁,会引发一连串的炎症。
 
鉴于与共生大肠杆菌相比,粘附性侵袭性大肠杆菌中丙二醇脱水酶的表达增加,研究人员首先评估了丙二醇脱水酶基因丰度与罗恩病的相关性。胃肠病和肝病科医学副教授,威尔康奈尔医学和纽约长老会/威尔康奈尔医学中心Jill Roberts炎症性肠病中心主任,论文资深作者Randy Longman博士Longman博士和他的同事们,包括威尔康奈尔医学院的Ellen Scherl和Chun-Jun Guo博士,以及Sloan Kettering纪念馆的Gretchen Diehl博士和康奈尔大学伊萨卡校区的Kenneth Simpson博士,使用24名健康人和22名克罗恩病患者的宏基因组数据测定了丙二醇脱水酶的丰度。与健康对照组相比,患有克罗恩病的受试者的丙二醇脱水酶丰度明显更高,主要对应于大肠杆菌属。
 
为了使用来自克罗恩病患者的人源性粘附性侵袭性大肠杆菌测试丙二醇代谢途径对肠道炎症的贡献,研究人员通过基因工程改造粘附性侵袭性大肠杆菌,使其在这个过程中缺少一种称为丙二醇脱水酶的关键酶,变成了缺陷突变体。缺陷突变株的单克隆导致结肠固有层中免疫T细胞的数量和占比减少,炎症因子产生减少。
 
为了确定丙二醇脱水酶在T细胞依赖性结肠炎模型中对粘附性侵袭性大肠杆菌致病性的贡献,研究人员构建了结肠炎模型小鼠并将缺陷突变体定殖小鼠肠道,发现缺陷突变体定殖小鼠的体重减轻、存活率提高、组织学评分和粪便脂质沉积显著降低,表明缺陷突变体的细菌定殖足以恢复严重的结肠炎表型。


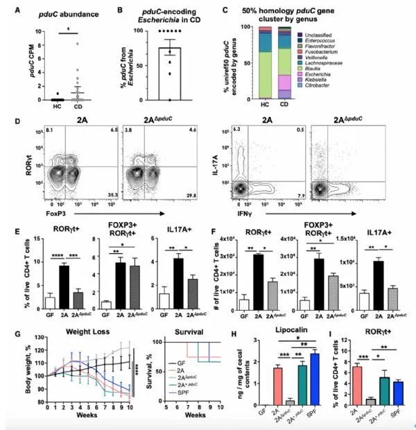
图1. 克罗恩病患者来源的粘附性侵袭性大肠杆菌以丙二醇脱水酶依赖的方式诱导肠道Th17细胞和炎症
 
IL-10限制了粘附性侵袭性大肠杆菌诱导的结肠炎。然而,在没有IL-10的情况下,与对照相比,缺陷突变体定殖小鼠的体重减轻和死亡率显著降低。此外,肠固有层单核细胞的qPCR显示IL-1β表达显著降低。为了确定分泌IL-1β蛋白的调节,研究人员将结肠外植体培养过夜。上清液分泌蛋白的IL-1βELISA显示,IL-1β蛋白分泌需要丙二醇脱水酶,并且IL-1β的诱导不是由另一种革兰氏阴性共生菌类杆菌引起的。为了确定IL-1β是否参与AIEC诱导的肠道炎症,研究人员对结肠炎小鼠使用中和抗体阻断IL-1β。与同型对照组相比,阻断IL-1β可减轻体重,提高存活率,并降低粪便脂质沉积蛋白水平,这些发现强调了在粘附性侵袭性大肠杆菌诱导的肠道炎症中IL-10和丙二醇脱水酶依赖的IL-1β诱导的协同调节。


图2. 丙二醇脱水酶诱导的IL-1β介导粘附性侵袭性大肠杆菌依赖性结肠炎
 
“改变一种细菌的一种代谢途径会对肠道炎症产生很大影响”,该研究的共同负责人,胃肠病学和肝病部门以及威尔康奈尔医学院Jill Roberts炎症性肠病研究所的医学博士后助理Monica Viladomiu博士说。Maeva Metz是威尔康奈尔大学医学研究生院医学科学博士生,也是Longman博士实验室的博士生,也是该论文的共同一作。
 
这一发现可能为克罗恩病带来更好的治疗方法,克罗恩病是一种慢性肠道炎症性疾病,影响全球400多万人。克罗恩病没有治愈的方法,尽管接受了药物治疗,但需要治疗的患者中有近一半发展为难治性疾病。此外克罗恩病还与肠道微生物组的特征性变化有关,包括病理性粘附侵袭性大肠杆菌的扩张,与克罗恩病的肠道和全身炎症负荷相关,并且粘附侵袭性大肠杆菌在临床前模型中足以促进肠道和全身T细胞炎症。目前,克罗恩病患者经常使用抗生素治疗,抗生素可以杀死有益和有害的细菌,造成不必要的副作用。但是,Longman博士和同事们发现的针对炎症级联反应的治疗方法可能有助于减少炎症,同时保留有益的细菌。
 
同时也是Jill Roberts炎症研究所成员的Longman博士说:“如果我们能够开发出抑制丙二醇脱水酶的小分子药物,或者通过改变饮食来减少岩藻糖的可用性,我们也许能够减少克罗恩病患者的肠道炎症,而且副作用更少”。肠粘膜是一个独特的营养空间,包括岩藻糖发酵产物1,2-丙二醇,因次在炎症过程中限制肠道岩藻糖基化可能在功能上调节粘附侵袭性大肠杆菌诱导的丙酸盐和随后对肠道炎症的影响,粘附侵袭性大肠杆菌的代谢靶向性和/或在炎症过程中限制特定营养素的可用性可以作为一种治疗方法减少粘膜炎症的方法。
 
研究小组下一步的工作之一将是测试潜在的治疗方法。他们还计划研究一种名为岩藻糖基转移酶2的酶在保护肠道免受这种炎症级联反应中的潜在作用。Longman博士解释说,许多克罗恩病患者编码这种酶的基因发生突变,使其失去功能。“从临床的角度来看,这很有趣,因为这可能有助于我们对那些可能更有用的干预措施进行分层。” 

原始出处:
1. Viladomiu M, Metz ML, Lima SF, et al. Adherent-invasive E. coli metabolism of propanediol in Crohn's disease regulates phagocytes to drive intestinal inflammation. Cell Host Microbe. 2021 Feb 2:S1931-3128(21)00032-9. 
2.Dogan B, Suzuki H, Herlekar D,et al. Inflammation-associated adherent-invasive Escherichia coli are enriched in pathways for use of propanediol and iron and M-cell translocation. Inflamm Bowel Dis. 2014 Nov;20(11):1919-32.