您还不是认证园区!
赶快前去认证园区吧!

新药研发即发现新化合物并推进成功上市的过程

新药生命周期中涉及到国家相关法规

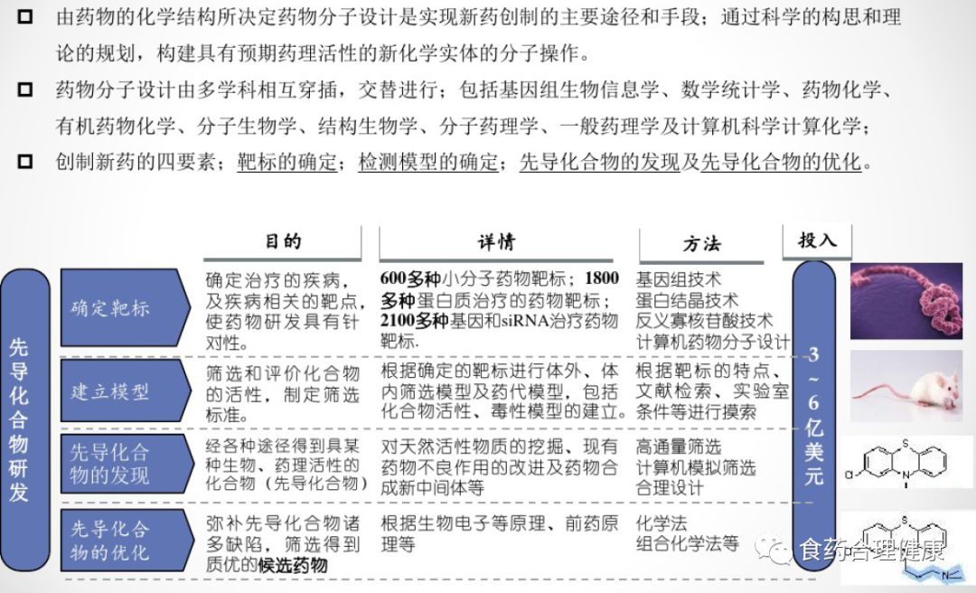
新药的实验室研发流程——候选药物的研发

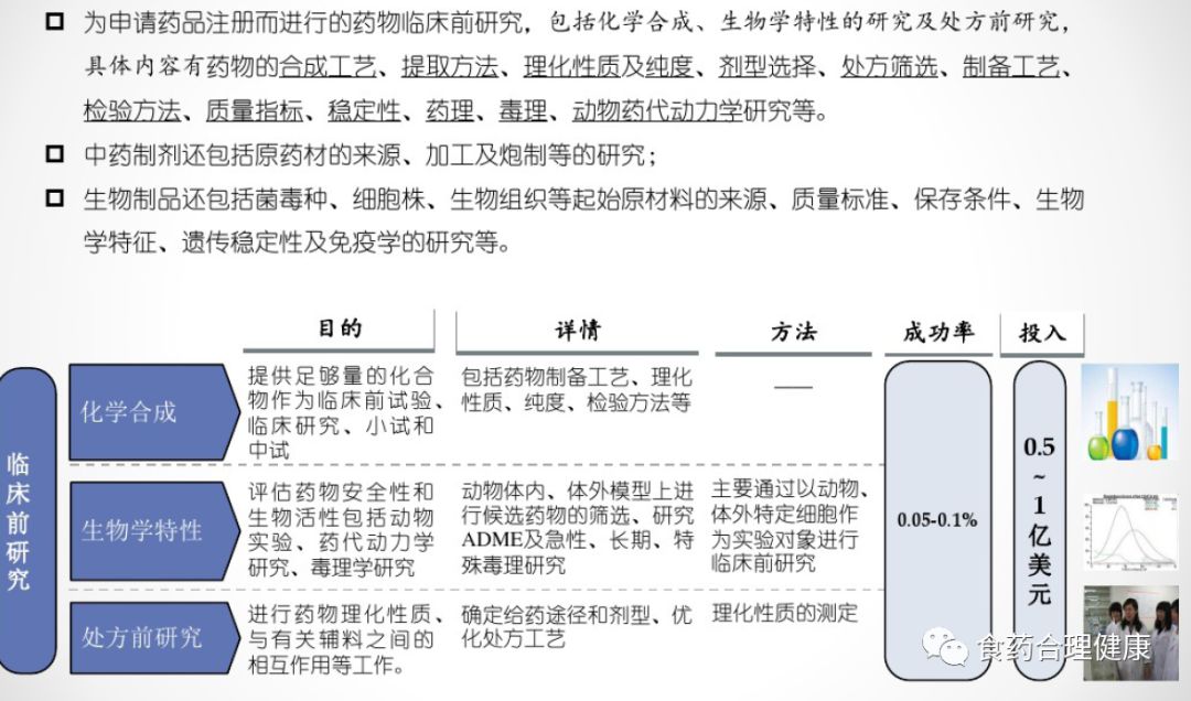
新药实验室开发流程——临床前研究

新药临床试验申请流程

新药临床试验流程

新药注册申报流程

仿制药研发流程

仿制药生物等效性研发流程

仿制药申报生产流程

新药物研发是医药公司运转的齿轮,推动公司发展,所以开展新药研发,了解整个新药研发流程是医药公司生存的命脉

新药研发也是一项投资高、风险高、周期长、竞争激烈、利润高的工程

新药研发项目管理时间轴
(点击图片放大可清晰浏览)



关注群抖音号
加微信群
关注公众号
加QQ群

个人中心
我是园区