您还不是认证园区!
赶快前去认证园区吧!

来源:药事纵横

2)
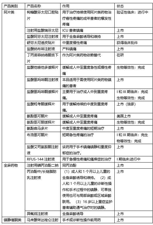
麻醉药靶点及上市药物
全麻药
-
局麻药

-
肌松药
-
苯二氮卓类镇静催眠药,
-
非苯二氮卓类镇静催眠药,

2.
恒瑞医药




免责声明
药选址
来源:药事纵横

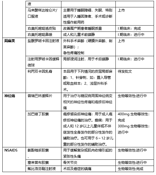
2)
麻醉药靶点及上市药物
全麻药


2.
恒瑞医药




免责声明