留津红包、出行礼包、免费饺子……关于就地过年,天津最新方案出炉!

收藏
关键词: 关于
资讯来源:天津市静海经济开发区新传媒
发布时间: 2021-02-02
春节的脚步越来越近了


疫情原因
我们倡导大家就地过年
非必要不离津

为了保障大家安心就地过年,2月1日,天津市防控指挥部印发《关于做好人民群众就地过年交通运输保障和综合运输春运疫情防控工作的实施方案》,发布交通物资保障、留津过年大礼包,并出台一系列最新防控政策。


市防控指挥部各工作组、各成员单位,各区防控指挥部:

按照中央办公厅、国务院办公厅印发的《关于做好人民群众就地过年服务保障工作的通知》、国务院联防联控机制春运工作专班印发的《2021年综合运输春运疫情防控总体工作方案》、国家发展和改革委、交通运输部等11部门印发的《关于做好2021年春运工作和加强春运疫情防控的意见》和市委办公厅、市政府办公厅印发的《关于做好人民群众就地过年服务保障工作的通知》要求,市防控指挥部组织有关单位制定了《关于做好人民群众就地过年交通运输保障和综合运输春运疫情防控工作的实施方案》,现印发给你们,请认真组织实施。

市防控指挥部
2021年2月1日
《方案》提出:

出行礼包
春节假日期间,共享单车、铁路民航、公交、出租车均推出便民政策。铁路客运免费退票期限由15天压缩至8天,民航旅客可办理免费退票或至少一次改期。

物资保障

保障冷鲜食品、新鲜蔬菜等过节物资快速通过“卡口”查验。密切关注粮油肉蛋菜等重点品种价格变化,强化猪肉、蔬菜等生产调运,完善储备投放方案,严厉打击扰乱市场秩序的价格违法行为。

快递服务

春节假日期间全市10家规模以上寄递企业“不打烊”。

留津过年红包


人社部门组织企业发“留岗红包”“过年礼包”、政府给稳就业补贴,外地人员留津见习增加生活费补贴,外地员工春节期间培训补贴标准上浮和工会系统开展为留津农民工送关心关爱系列活动。

高校错峰开学

优化调整高校春季开学返校时间,原则上避开2月14日(正月初三)至22日(正月十一)、2月27日(正月十六)至28日(正月十七)返校。

加快全国健康码在津通用

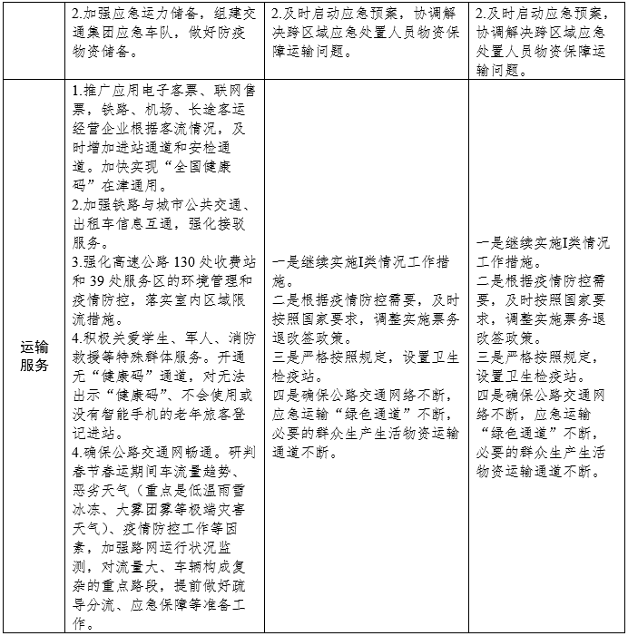
客运场站及时增加进站通道、安检通道,加快推动“全国健康码”在津通用。在售票、值机等环节安排座次时考虑乘客分散就座。

景区限量预约

文化旅游部门督促A级旅游景区严格控制景区游客接待量不超过最大承载量的75%,按照“能约尽约”原则,实行限量预约错峰入园。

建立健全协同联动工作机制

成立春运工作专班,制定了天津市2021年综合运输春运疫情防控分类应对工作预案。

一、切实加强就地过年群众运输保障
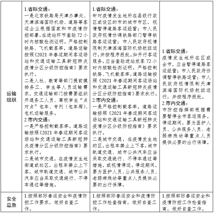
(一)加强运力供给调配。 一是保证公交运能运力。 春运期间密切监测客流变化并及时调整运力,春节假日期间较去年同期日均增投13万公里,增幅25%。二是合理安排地铁运行图。根据客流变化及时采取增投运力、加开备车、大站快运等措施控制列车满载率。三是引导疏散滞留乘客。调配2000部应急出租车及时疏解天津站、天津西站等枢纽场站短时大客流。四是加强运输应急储备。调集冷链、普货、危货、客车619部,24小时承担应急运输任务。五是做好客流接驳转运。加强干线运输与城市交通衔接,遇大面积晚点、旅客集中到达等特殊情况时及时启动紧急联动机制,加强出租车、公交车、地铁等交通接驳,避免造成人员聚集。

(二)优化便民服务举措。 一是发放优惠出行大礼包。 春运期间地铁乘客可以享受地铁联合相关金融机构推出的随机立减活动。春节假日期间共享单车也推出优惠活动:青桔推出免费骑行活动、哈啰推出无限次骑行套餐、美团在7天套餐基础上开展降价优惠。二是降低留津群众退票成本。春运期间铁路客运免费退票期限由15天压缩至8天,民航旅客可办理免费退票或至少一次改期。三是持续开展“保畅通、有温度、优服务”活动。市公交集团在有条件的场站设置“暖心壶”为乘客提供热水服务,96196客服中心对留津群众提供市内各大商业购物中心、旅游、餐饮等公交线路出行咨询服务。巡游出租汽车运用96880电召电话开通网约服务,通过“天津出租”APP和打车微信小程序提供暖心便捷的出行服务。轨道运营企业在“三站一场”和毗邻景点、商圈的地铁车站悬挂“福”字,策划推出“一封家书”由公司代为乘客邮寄,提供“留言板”方便乘客表达对家乡亲人的祝福。高速公路服务区大年三十晚上和初一早晨为留津过年的群众提供免费饺子。四是打造年节暖心工地。公路、港口、机场等建设工地为留津过年的农民工发放“留岗红包”,送春节礼包、团圆饺子,给予生活补贴,组织联欢活动等。五是为特殊群体开通绿色通道。保障老年人、残疾人、母婴等在智能化条件下便捷出行,公交企业在天津站设立“无码”通道,在各公交线路主站提供健康码代查代办、免费打印、咨询指引等服务。

(三)保障交通设施畅通。 一是加强路网监测。 及时发布路况信息,引导公众错峰避峰出行,避免造成车辆、人员拥堵。二是强化路况管理。配齐人员力量在收费站和服务区值守备勤,加强路面巡查,及时排查处置公路设施安全隐患和交通事故。三是确保通行无阻。重点保障通往航母公园、国家海洋博物馆、蓟州旅游区等旅游景点公路的畅通。四是做好日常维护。加强重要通道、易拥堵收费站、跨河桥梁、隧道的日常养护、巡查检查,及时消除路面病害,保持路况良好。五是做好应急保通工作。一旦发生降雪或公路设施损毁,立即启动应急响应,及时清除积雪结冰和恢复公路设施,优先保障津滨双城通道、外环线等重点路线以及桥梁匝道、急弯陡坡等重要路段通畅。

(四)做好物资运输保障。 公路交通落实“一断三不断”“三不一优先”要求,开辟绿色通道,保障冷鲜食品、新鲜蔬菜等过节物资快速通过“卡口”查验。道路运输组建应急物资保障车队,开通24小时应急运输电话,通过ETC、卫星定位、车辆路径核查保障进口冷链食品集装箱管控顺畅。铁路优先保障节日物资、电煤、防疫物资运输,利用客车运输间隙加大货车开行力度,随时办理承运手续,做好接取送达服务。港口开启绿色通道,优先安排民生物资、应急物资作业,落实航道优先、泊位优先、作业优先、疏运优先,确保物资快速接卸周转。机场开展春运志愿服务“暖冬行动”,招募志愿者,加强航空货物作业执勤,调配专用通道接卸重要物资。

(五)开通无忧快递服务。 春节假日期间全市邮政、顺丰、京东、圆通、中通、申通、韵达、百世、德邦、极兔等10家规模以上寄递企业“不打烊”, 保证快递物流正常配送,保障寄递渠道安全畅通。鼓励各寄递企业落实“稳岗留工”要求,督促各企业采取发放实物礼包、“过节红包”、足额支付加班工资、安排暖心“年夜饭”等方式,做好外地员工在津过节生活保障工作。开展“暖蜂行动”、“快递从业人员青年服务月”活动,关心关爱快递小哥,鼓励为留津过年群众提供“最后一公里”服务。

(六)确保群众安全出行。 一是保障公共交通运营安全。 交通运输部门督促公交、地铁运营企业对线路、场站做好安全生产隐患检查,对运营车辆严格技术检查,周密排查应急锤、消防设施配备情况,加大运营行车安全检查力度,全力保障春运期间运营安全。二是及时应对灾害天气影响。加强信息跟踪和沟通协调,遇冰冻、雨雪、大风、雾霾等恶劣天气,及时发布预警信息,启动应急响应和保通保畅预案。三是全面做好执法服务保障,交通运输系统干部职工坚守岗位、下沉一线,加大对道路运输、城市客运、轨道交通等领域春运期间安全生产、物资供应、疫情防控的执法检查力度,重点治理非法运营、站外上客、不文明服务等违法违规行为。
二、全面做好综合运输春运疫情防 控工作
(一)引导减少人员集中流动 一是鼓励在津外地人员留津过节。 通过人社部门组织企业发 “留岗红包”“过年礼包”、政府给稳就业补贴,外地人员留津见习增加生活费补贴,外地员工春节期间培训补贴标准上浮和工会系统开展为留津农民工送关心关爱系列活动等方式, 引导企业外地员工留津过节、稳定就业。二是组织务工人员错峰返岗。人社、住房城乡建设、商务等部门提前摸排务工人员返岗情况,对起迄地相对集中、具有一定规模的返岗需求,及时提供交通运输部门协调开行包车、专列、包机,“点到点”有序运输。公安、交通运输等部门加强包车交通秩序管理服务,确保运输安全畅通。三是组织高校学生避峰开学。教育部门根据我市疫情防控要求和教学计划,优化调整高校春季开学返校时间,原则上避开2月14日(正月初三)至22日(正月十一)、2月27日(正月十六)至28日(正月十七)返校。提前统计每日学生返津规模,对于有集中返校运输需求的高校,及时将运输需求提供交通运输部门协调开行包车、专列(包车厢)、包机等“点到点”运输。四是实行景区限量预约错峰接待。文化旅游部门督促A级旅游景区严格控制景区游客接待量不超过最大承载量的75%,按照“能约尽约”原则,实行限量预约错峰入园。动态掌握A级景区预约游览人数等信息,形成日报,提前1日通报道路运输部门。道路运输部门根据日报信息组织长途客运、城市公交及时调整运力安排和线路,确保运游衔接顺畅。

(二)有效降低人员在途风险。 一是减少交通场站人员聚集。 交通运输部门督促指导客运经营企业推广互联网售票服务,引导旅客采用线上办理方式,减少排队购票人数。客运场站及时增加进站通道、安检通道,加快推动“全国健康码”在津通用。鼓励采用人脸识别、刷证核验等非接触方式进站。强化客运站内客流疏导组织,增加岗位服务人员,有序疏导乘客分散候车(机)和排队登车(机),落实佩戴口罩、“一米线”等要求。在售票、值机等环节安排座次时考虑乘客分散就座。二是严格执行载客率消毒通风等防护措施。认真执行《2021年春运期间客运场站和交通运输工具新冠肺炎疫情分区分级防控指南》。中高风险地区10座及以上省际客运线路应当停运。铁路、民航载客率按照国铁集团和中国民航局有关规定执行。铁路、道路、民航等应按规定在车厢(客舱)指定位置设置隔离区,供发热旅客等留观使用。严格落实站车通风换气、卫生保洁、日常消毒等工作措施,要加强扶手、把手、水阀、卫生间等公共部位擦拭消毒,保持环境整洁。三是切实加强在途疫情防控。交通运输、卫生健康等部门间加强信息共享,发现体温≧37.3℃的旅客,第一时间进行隔离观察,及时移交属地防控指挥部。一旦出现确诊病例、无症状感染者或密切接触者乘坐交通运输工具的情况,要第一时间通知相关司乘人员将确诊病例、无症状感染者或密切接触者送至车厢(客舱)隔离区进行隔离,并以最快方式移交属地防控指挥部,并督促运营企业立即在交通工具上采取隔离、通风、消毒等措施。对同一车厢(客舱)的乘客以及其他有密切接触的人员,将其实名购票或调查登记信息提供卫生健康部门,全力配合开展流行病学调查和必要的医学检查等工作。四是做好重点人员疫情防控。各行业主管部门督促用工单位按照我市春节期间来津返津重点人员健康管理措施,做好入境人员、冷链等高风险行业来津返津返乡人员、中高风险地区来津返津人员、中高风险地区所在城市来津返津人员、低风险地区返乡人员等五类人员疫情防控工作。

(三)“人物同防”防止境外疫情输入。 一是加强冷链物流领域防控。 进口冷链食品物流企业严格落实防控主体责任,规范货物装卸、转运、拆解、消杀等操作流程,严格执行从业人员防护、运输工具消毒、海关通关单证查验、信息登记管理及突发事件应急处置等规定。交通运输、公安等部门和天津港集团对天津港进口冷链食品集装箱运输实施24小时全程监控,通过ETC核查、卫星定位系统核查、车辆路径核查以及路面执法等措施,确保各环节闭环管理。加强对从事进口冷链食品作业的驾驶员、装卸工、船员、引航员、港口作业人员、国际船代外勤人员的劳动保护工作,纳入“应检尽检”范围,定期开展核酸检测,优先接种疫苗。同时,做好进口高风险非冷链集装箱的国内段运输载运工具以及箱体内壁消毒工作。二是加强口岸入境人员闭环转运管理。严格执行公路水运口岸入境运输“货开客关”措施。加强天津滨海机场国际航班旅客转运管理,督促指导疫情应急车队严格落实“车辆人员保障到位、现场指挥调度到位、司乘人员防护到位、车辆消杀到位”工作要求,形成铁桶般无缝管道式转运。按照天津市船员换班专项工作方案及交通运输部关于船员在境内港口换班操作规程等相关要求,稳妥有序做好天津港船员入境换班工作。三是加强一线从业人员培训。各部门要指导督促进口冷链食品物流企业加强防控知识培训,确保了解掌握消毒等防疫操作规程、个人防护用品使用、应急处置流程,严格落实个人防护和操作规程要求。
三、周密组织确保各项工作措施落到实处


(一)建立健全协同联动工作机制。 成立春运工作专班,市交通运输委为组长单位,市发展和改革委、市卫生健康委为副组长单位,市教委、市公安局、市人社局、市商务局、市文化和旅游局、市市场监管委、市住房和城乡建设委、市应急局、市工业和信息化局、天津海关、市气象局、北京铁路局天津办事处、民航天津监管局、天津滨海国际机场、天津警备区保障局、市总工会、团市委为成员单位,协同做好综合运输春运疫情防控和就地过年运输服务各项工作。工作专班办公室设在市交通运输委。

(二)强化疫情防控和民生物资应急准备。 市交通运输委牵头制定《天津市2021年综合运输春运疫情防控分类应对工作预案》,并根据疫情变化及时进行优化调整。根据突发疫情不同规模等级,加强应急运力、保障队伍和防疫物资储备,开展“实战化”应急演练和保障队伍业务培训,做到调度有力、信息准确、处置得当。市发展和改革委、市商务局、市市场监管委等部门完善民生物资价格日监测制度,密切关注粮油肉蛋菜等重点品种价格变化,分析疫情形势以及冬季低温雨雪天气对市场供需的影响,强化猪肉、蔬菜等生产调运,完善储备投放方案,发挥政府储备调节市场供求作用,严厉打击扰乱市场秩序的价格违法行为。 

(三)密切协作确保高效有序运行。 各部门主动宣传我市留津过年政策措施,讲好关心关爱、好人好事等“暖津故事”,及时发布疫情防控要求、旅游安全提示,引导公众非必要不离津和避峰错峰出行。团委系统按照“倡导发动、安全第一、因地制宜、大站为主、精简岗位、优化服务”和“非必要,不上岗”的原则,精准开展志愿服务。气象部门及时提供精细化天气预报,密切关注寒潮、大风、雨雪、冰冻、雾霾等天气变化,及时发布气象灾害预警信息。各部门对春运一线服务人员加强健康管理,按规定开展日常健康监测,纳入“应检尽检”范围,每周开展核酸检测,并优先接种疫苗,尽可能做到“应接尽接”。

各部门要坚持开门搞服务,主动接受群众监督。 市交通运输委建立工作信息日报制度,及时共享疫情发展态势、天气变化、员工错峰放假、高校避峰开学、景区限量预约错峰入园、客流运行、运输组织等信息,每日按时报送工作动态信息,及时研究协调解决存在问题。

春运工作专班及工作预案

结合我市综合运输春运疫情防控工作实际,在市防控指挥部下组建春运工作专班。

一、组成单位


市交通运输委主要负责同志为组长,市发展和改革委、市卫生健康委分管同志为副组长,市教委、市公安局、市人社局、市商务局、市文化和旅游局、市市场监管委、市住房和城乡建设委、市应急局、市工业和信息化局、天津海关、市气象局、北京铁路局天津办事处、民航天津监管局、天津滨海国际机场、天津警备区保障局、市总工会、团市委等部门和单位负责同志为成员。春运工作专班办公室设在市交通运输委,各成员单位指定1名部门负责同志担任日常工作联络员。
二、主要职责



(一)贯彻落实国务院联防联控机制春运工作专班和市防控指挥部工作部署,统筹指挥协调全市综合运输春运疫情防控工作。

(二)按规定组织实施综合运输春运疫情防控分类应对工作预案。

(三)建立春运工作跨部门协调机制,共享各类重要信息,协同做好突发事件应急处置工作。

(四)协同做好务工人员、高校学生等重点群体离津返津错峰控流工作。

各区要结合实际情况和本区域特点,在区防控指挥部下成立春运工作专班(组),切实做好属地春运疫情防控工作。要重点围绕安全应急、宣传引导、重点群体错峰控流等方面,明确本区春运疫情防控措施,并报市防控指挥部春运工作专班备案。


来源:天津市卫健委网站