药选址
首页
找园区
读政策
看活动
资源
行业资讯
投资机构
行业协会
投融趋势
会议精选
帮我选址
个人中心
我是园区
退出
登录
/
注册
您还不是认证园区!
赶快前去认证园区吧!
您的账号尚未开通!
请联系管理员开通账号!
药选址
资讯
资讯详情
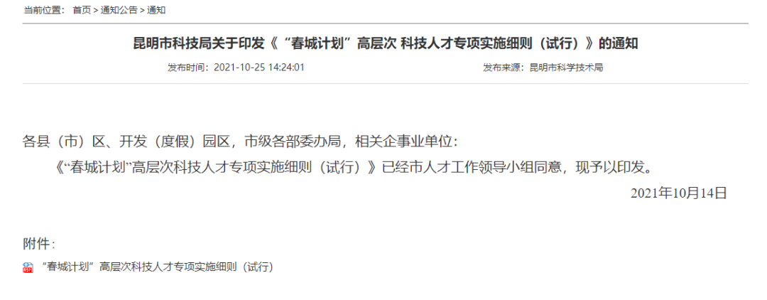
【通知公告】关于印发《“春城计划”高层次 科技人才专项实施细则(试行)》的通知
收藏
关键词:
关于印发
公告
的通知
印发
通知
关于
资讯来源:
昆明国家高新区发布
+ 订阅账号
发布时间:
2021-10-26
各县(市)区、开发(度假)园区,市级各部委办局,相关企事业单位:
《“春城计划”高层次科技人才专项实施细则(试行)》已经市人才工作领导小组同意,现予以印发。
2021年10月14日
附件:“春城计划”高层次科技人才专项实施细则(试行)
往期回顾
坚定信心 精准发力 昆明高新区召开2021年1-3季度经济运行分析会
信息来源:昆明市科学技术局
发布:曾晓媛
编审:金颖
Copyright©2018 药选址版权所有 北京火石创造数据技术有限公司
浙ICP备19028080号-5
400-616-7005
咨询
热线
快速
选址
园区
认证
园区
对比
选址
顾问
微信扫码添加顾问
对比清单
最多可加入4个对比园区
暂无对比企业