您还不是认证园区!
赶快前去认证园区吧!
2021年 第7号
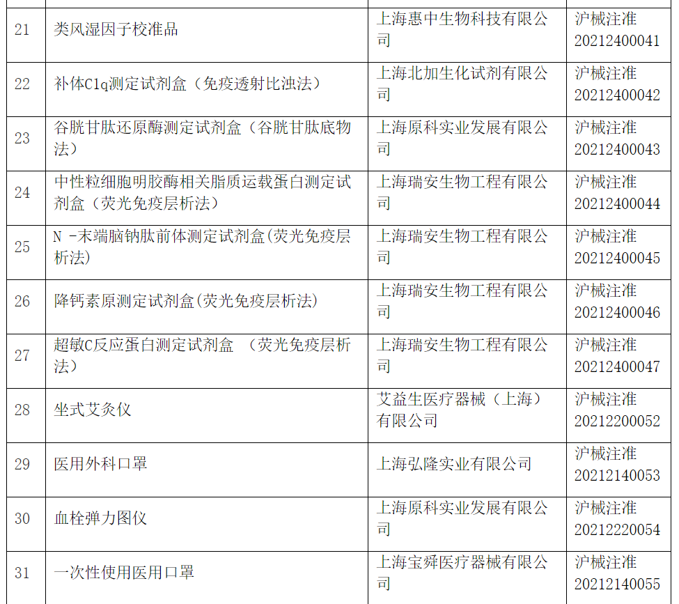
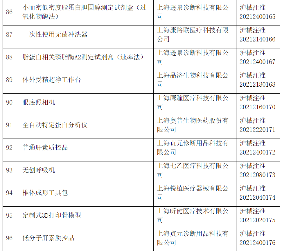
2021年一季度,上海市药品监督管理局共批准首次注册医疗器械产品104项(具体产品见附件)。
特此通告。
附件:2021年一季度批准注册医疗器械产品目录
上海市药品监督管理局
2021年4月11日
(公开范围:主动公开)










end
来源:上海市药品监督管理局
药选址2021年 第7号
2021年一季度,上海市药品监督管理局共批准首次注册医疗器械产品104项(具体产品见附件)。
特此通告。
附件:2021年一季度批准注册医疗器械产品目录
上海市药品监督管理局
2021年4月11日
(公开范围:主动公开)










end
来源:上海市药品监督管理局