
美食,我所欲也,身材亦我所欲也,二者不可得兼,持续性干饭,间歇性减肥。
运动,我所恶也,水煮菜亦我所恶也,减肥遥遥无期,惟愿科学家早日开发出安全高效的减肥方法,若得所愿,信女(信男)愿一生火锅奶茶相伴。
近日,我国科学家解锁了局部热疗减肥法背后的基因机制,此消息一出,瞬间引爆全网热议,直接冲上热搜!
华东师范大学生命科学学院马欣然和徐凌燕研究员发现,局部热疗可诱导米色脂肪棕色化,有望减轻肥胖症状并改善代谢紊乱。该项研究于2022年3月5日发表在国际顶尖杂志《细胞》(Cell)上,并被选作封面文章。

Cell 封面
肥胖是由于脂肪组织中脂肪的过度积累造成的,并容易引起Ⅱ型糖尿病、脂肪肝和心血管疾病等代谢性疾病。脂肪分为白色脂肪、棕色脂肪和米色脂肪。其中,白色脂肪储存人体中多余的脂肪;棕色脂肪将多余的脂肪转换为热能散发出来;米色脂肪在静息状态下类似于白色脂肪,但在冷刺激或者β肾上腺素受体激动剂的情况下,会发生米色脂肪的棕色化,转变为产能的棕色脂肪,从而改善机体的糖脂代谢,对治疗由肥胖引起的代谢性疾病具有潜在的意义。
虽然冷刺激或β肾上腺素受体激动剂可以激活米色脂肪,但是这些方法容易引起心血管疾病,具有一定的副作用。因此,迫切需要发现新的基因靶点和治疗方法,从而安全有效地激活米色脂肪,治疗由肥胖引起的代谢性疾病。
热疗法,如桑拿、热瑜珈或者热水浴等成为了一种治疗代谢性疾病的新方法。但是,其具体的治疗机制仍然不清楚,此外,长时间的热水浴会增加神经和心血管风险。因此,马欣然/徐凌燕研究员通过一种局部热疗的方法,诱导米色脂肪的棕色化,并对其机制进行了研究。

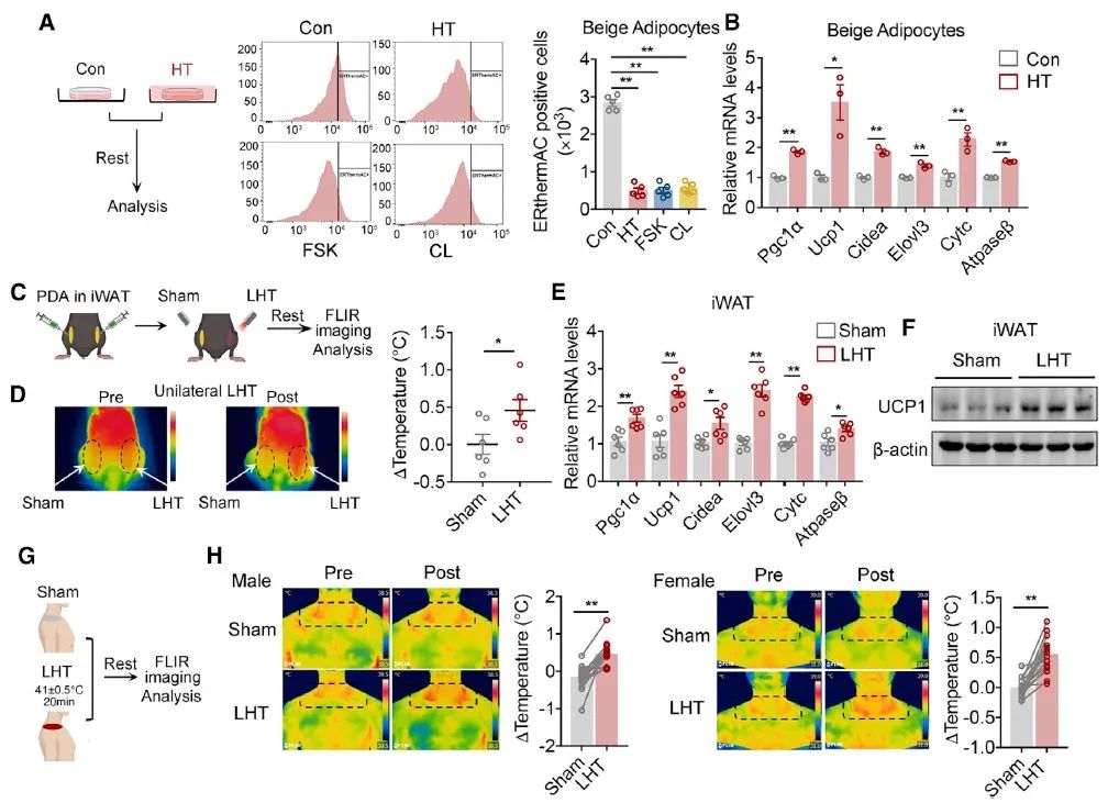
首先,马欣然/徐凌燕研究员证明了热疗法的确能引起米色脂肪中产热基因Pgc1α和Ucp1的表达。然后,他们将聚乙二醇-交联聚多巴胺纳米颗粒水凝胶分别注射到小鼠双侧腹股沟的皮下脂肪组织中,一侧用近红外光进行照射,另外一侧用其他光照射作为对照,探究局部热疗是否能在小鼠体内激活米色脂肪。
此外,他们还对人锁骨处的米色脂肪组织进行了局部热疗。结果发现,局部热疗能促进小鼠和人体米色脂肪细胞中产热和棕色脂肪基因的表达,同时不会引起应激激素水平的变化。研究人员还发现,局部热疗可能通过激活肥胖小鼠的米色脂肪,从而缓解、减轻肥胖小鼠体重,并治疗与肥胖相关的代谢疾病。
接着,马欣然/徐凌燕研究员对局部热疗激活米色脂肪的机制进行了探究。发现HSF1对局部热疗激活小鼠体内的米色脂肪中的作用十分重要。当对HSF1缺陷型的肥胖小鼠进行局部热疗时,小鼠体重以及脂肪细胞数量升高,胰岛素抵抗和肝脏中的脂肪变性严重。当用AAV腺相关病毒让小鼠中米色脂肪组织特异性过表达HSF1时,小鼠体重和脂肪细胞数量减少、肝脏中的脂肪变性减轻、胰岛素敏感性也有所改善。

局部热疗在体外组织和生物体内实验中,均能促进脂肪棕色化
为了进一步探究HSF1在激活米色脂肪中的机制,研究人员使用ChIP-seq技术,在全基因组范围内筛查并对比了HSF1靶向的下游代谢网络。发现HSF1可能通过调控HNRNPA2B1 (A2B1) 的转录激活,而HNRNPA2B1水平与米色脂肪细胞的代谢状态相关:在米色脂肪棕色化的过程中,A2B1的表达量显著增高;而当A2B1的表达量降低时,米色脂肪则容易处于静置状态。
并且通过AAV腺相关病毒递送A2B1或者A2B1 shRNA到小鼠体内,探究A2B1特异性过表达激活或者A2B1缺陷型小鼠体内的米色脂肪组织的功能以及小鼠的代谢特征,发现A2B1可促进米色脂肪棕色化。不仅如此,研究人员还发现A2B1可能是通过影响脂质和糖代谢基因的表达从而对米色脂肪的功能进行调控,而不是通过剪接或miRNA加工。此外,研究人员还发现,位于HSF1下游的A2B1还有可能通过与关键棕色化基因的3’ UTR结合来增强其mRNA转录本的稳定性,从而调控米色脂肪功能。
此外,为了评估HSF1与人类代谢性状关联性,发现人HSF1等位基因上第365位的脯氨酸错义突变为苏氨酸时,其BMI、血清中的甘油三酯、空腹血糖显著降低,口服葡萄糖耐量试验后血糖水平显著降低,γ-谷氨酰转肽酶水平显著降低。说明HSF1在人体代谢中的重要作用,并且HSF1在脂肪组织细胞中的特异性激活可能为预防和治疗肥胖提供一种新的方法。

graphic abstract
综上所述,马欣然/徐凌燕研究员发现除了冷刺激或者β肾上腺素受体激动剂以外,还可以通过局部热疗激活HSF1-A2B1调控途径,诱导米色脂肪的激活和产能,从而安全、有效地治疗肥胖以及胰岛素抵抗等相关代谢性疾病。同时,为后续临床药物研发和精准治疗奠定了重要的研究基础。
文章引用:Li Y, Wang D, Ping X, el. Local hyperthermia therapy induces browning of white fat and treats obesity. Cell. 2022 Feb 24:S0092-8674(22)00144-1. doi: 10.1016/j.cell.2022.02.004. Epub ahead of print. PMID: 35247329.

个人中心
我是园区