中科院微生物所方敏研究组在免疫衰老研究领域中取得新进展

收藏
关键词: 生物免疫进展微生物
资讯来源:广东医谷
发布时间: 2021-04-06


随着经济的发展和医疗水平的不断提高,人类的平均寿命不断延长,人口老龄化进程日益加速。到“十四五”期末,我国将进入“中度老龄化”社会,60岁及以上老年人口将达到3亿人。而人体的健康卫士-免疫系统随着机体生理性的衰老出现功能下降,即为免疫衰老。
免疫衰老导致老年人更易被新冠病毒、流感病毒等病原体感染,并且感染后病情比年轻人更加严重。研究免疫衰老的机制将有助于提高老年人抗感染的能力,减少老年人在感染性疾病中的发病率和死亡率。
MicroRNA(miRNA)通过调节靶基因的表达从而影响细胞的发育和功能。多种miRNAs参与调节自然杀伤细胞(NK 细胞)的发育与功能。然而,miRNAs在NK细胞衰老过程中的作用知之甚少。
2021年3月29日,中国科学院微生物研究所方敏研究组在国际学术期刊Aging Cell在线发表了题目为:“Declined miR-181a-5p expression isassociated with impaired natural killer cell development and function withaging”的文章,揭示了miRNA在NK细胞免疫衰老过程中发挥的作用及机制。
包括方敏研究组在内的多项研究表明, NK细胞的发育分化及功能随着年龄的增长出现缺陷。小鼠的NK细胞可以根据CD27和CD11b的表达分为4个亚群:R0NK细胞(CD27-CD11b-),R1 NK细胞(CD27+CD11b−),R2 NK细胞(CD27+CD11b+),和R3 NK细胞(CD27−CD11b+)。
R0和R1为未成熟NK细胞,R2和R3为成熟NK细胞,其中R3为终末分化NK细胞。与年轻小鼠相比,老年小鼠中的成熟R3 NK细胞比例下降。
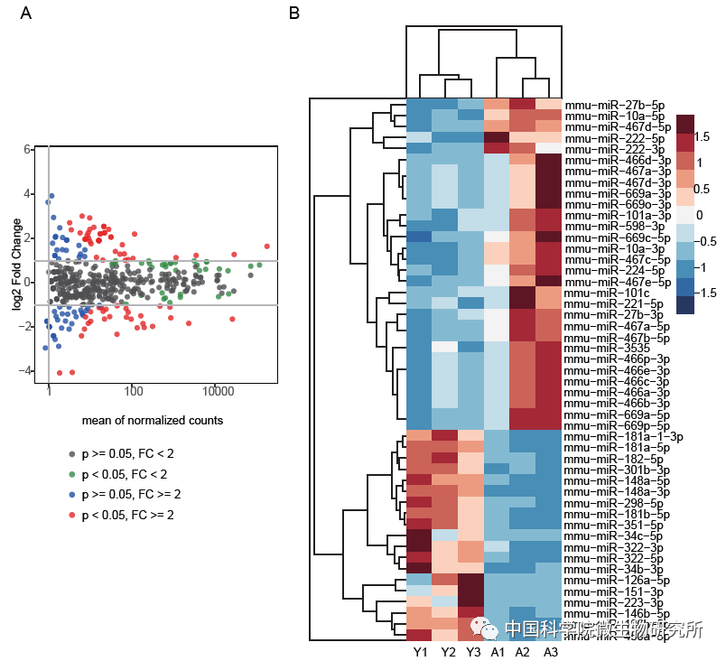
方敏研究组通过对年轻和老年小鼠的CD27+ NK细胞进行深度测序发现,随着年龄的增长,CD27+NK细胞的miRNA表达谱呈现出显著差异。在老年NK细胞中,30个miRNAs表达显著上调,19个miRNAs表达显著下调。
图1 CD27+NK细胞的miRNA表达谱随年龄变化差异显著
进一步研究发现miR-l8la-5p的表达水平随着NK细胞的发育成熟而逐渐升高。而老年小鼠NK细胞中miR-l8la-5p的表达显著降低。
通过体外及体内的NK细胞发育分化实验表明敲低miR-l8la-5p的表达均抑制了NK细胞的发育分化,导致成熟的R3 NK细胞比例显著下降。
图2 敲低miR-181a-5p的表达显著抑制NK细胞成熟
MiR-l8la-5p在小鼠和人类中高度保守。研究发现敲低miR-l8la-5p显著抑制小鼠和人的NK细胞分泌IFN-γ及细胞毒性作用。
研究团队进一步从年轻人和老年人的外周血单个核细胞中分离NK细胞,与小鼠的研究结果一致,发现miR-l8la-5p在老年人NK细胞中的水平显著降低,提示miR-181a-5p的降低也可能影响了老年人中NK细胞的发育与功能。
该研究成果首次证明miRNAs的变化与衰老导致的NK细胞发育和功能缺陷存在联系。
MiRNAs可能作为调节NK细胞发育和功能的潜在治疗靶点,为免疫衰老机制的研究以及老年相关疾病的治疗开辟了新途径。
此外,该研究为通过调节miRNA水平来改善NK细胞的发育和功能,从而提高老年人的健康状况提供了新思路。
方敏研究组助理研究员卢娇和博士研究生李珊是论文的共同第一作者,方敏研究员为通讯作者。相关研究得到了国家自然科学基金的资助。
图3 NK细胞的miRNA表达谱随年龄变化差异显著,miR-181a-5p的表达量降低影响了老年小鼠中NK细胞的成熟及功能。

本文内容来源于《中国生物技术网》
—END—

广东医谷成立于2014年,是中创集团旗下医疗产业集群服务商,专注于生物医药及医疗器械产业的投资孵化平台。当前已在广州、珠海等地布局,预计至2024年累计建成200万平方米医疗产业载体。广东医谷(珠海)医疗产业加速基地位于珠海市高新区唐家湾主园区,总规划建筑面积约22.4万平方米。引入互联网智能管理理念,建设医疗器械和生物医药生产基地、研发中心、品控中心、试验基地及生态办公区。园区已于2020年10月开工,预计2021年底完成一期建设。


往期内容

精彩回看