*图文由浦东政策在线综合整理,转载请注明出处

通知
各区人民政府,市政府各委、办、局:
经市政府同意,现将《上海市市场监管现代化“十四五”规划》印发给你们,请认真按照执行。
上海市人民政府办公厅
2021年6月4日
上海市市场监管现代化“十四五”规划
一、发展基础
(一)市场监管机制更加完善
全面完成工商行政管理、质量技术监督、食品药品监管、物价执法监督、知识产权等领域市场监管职责和行政执法队伍整合,完成反垄断和反不正当竞争机构重组,推进商务领域行政处罚职责集中行使,强化了市场准入和市场监管的部门协同。全面加强市场监管法治建设,完成标准化、反不正当竞争和知识产权保护条例修订,进一步提升了依法行政和规范执法水平。统筹完成信息化系统架构,建成市、区两级事中事后综合监管平台,市场监管由信息化向数字化转型。
(二)市场准入更加宽松便捷
全面深化商事制度改革,优化商事主体登记流程,大力推进“证照分离”改革,取消下放一批行政审批事权,推进实施一批行政审批告知承诺制,着力减环节、减材料、减时间,企业开办效率显著提升,市场活力进一步激发。截至2020年底,上海共有市场主体292.9万户,注册资本28.6万亿元。其中,企业241.9万户,比“十二五”期末增长62%;注册资本28.5万亿元,比“十二五”期末增长71%。日均新设企业增长到1665户,千人拥有企业99户。广告业年营收增长到1943亿元,检测认证高技术服务业年营收增长61%。
(三)市场竞争更加公平有序
持续加强和改善反垄断、反不正当竞争执法,竞争政策基础地位逐步确立。持续加强和改善信用监管,以“双随机、一公开”监管为基本手段、以重点监管为补充、以信用监管为基础的新型监管机制逐步形成。组织开展知识产权保护、网络市场规范、民生领域价格专项整治行动,有效震慑和打击了扰乱市场竞争秩序的违法犯罪行为。市场监管体制改革以来,查处市场违法案件5.04万件,处理公众投诉、举报和咨询265.1万件。
(四)市场安全形势继续向好
全力创建安全、放心、满意的市场消费环境,市场安全监管体系不断完善。主要食品品种信息追溯上传和覆盖率实现100%,主要食品安全总体监测合格率达到99.4%,药品监督抽查合格率保持在98%以上。集体性食物中毒事故年报告发生率为0.26例/10万人,远低于“十三五”规划预期指标。特种设备安全事故率和死亡率持续呈现“双下降”趋势。生产领域产品质量监督抽查合格率保持在88%以上,消费品安全指数进一步提高,市民满意度明显提升。

知识产权创造数量和质量不断提升,亚太地区知识产权中心城市逐步成形,全市有效发明专利总量14.6万件,每万人发明专利拥有量增加到60.2件,远超“十三五”预期40件的目标。有效商标注册总量173.7万件,比“十二五”期末增长217%。主导制定关键性国际标准47项,在研国际标准70余项。8个创新药获批上市,49项创新医疗器械进入国家特别审查通道,涌现一批全球首研新药和国际一流医疗器械,“九期一”填补了全球阿尔兹海默症治疗17年无新药上市的空白。
(六)质量基础设施更加先进
培育商用飞机、智能汽车、核电仪表等一批国家级产业计量测试中心,建成国家时间频率计量中心上海实验室。落户上海的ISO/IEC专业技术机构秘书处增加到6个,完成大型客机、海工装备等国家重大标准化示范项目建设。新建生物医药、卫星导航、机器人等一批国家质检中心和重点实验室,成立“上海临港智能网联汽车综合测试示范区”。“上海品牌”认证影响力进一步扩大,79家企业取得认证。建成自贸试验区“一带一路”技术交流国际合作中心和中东分中心、自贸试验区中沙进出口商品合格评定工作站,商品进出口贸易更加便利。

“十三五”期间,上海总体上完成了市场监管改革发展的阶段性目标,但市场治理体系和治理能力仍有待进一步提升。一是服务高质量发展的作用有待进一步增强。二是助创高品质生活的作用有待进一步发挥。三是实施高效能治理的能力有待进一步提高。
二、总体要求
以习近平新时代中国特色社会主义思想为指导,深入贯彻党的十九大和十九届二中、三中、四中、五中全会精神,全面落实习近平总书记考察上海重要讲话和在浦东开发开放30周年庆祝大会上的重要讲话精神,深入践行“人民城市人民建,人民城市为人民”重要理念,对标最高标准和最好水平,加快构建大市场、大质量、大监管和大区域一体化的现代化市场治理新格局,全力服务上海“五个中心”和具有世界影响力的社会主义现代化国际大都市建设。
(二)基本原则
——坚持改革创新。遵循市场监管基本规律,从全过程和全链条出发,谋划设计市场监管改革,发挥开路先锋、示范引领和突破攻坚作用,深入推进高水平制度型市场监管改革创新。
——坚持依法行政。做到改革创新于法有据、监管职能依法保障、监管权责法定清晰,依法优化减少审批事项,推进权责清单化和清单式监管,促进创业创新,释放市场活力。
——坚持数字赋能。把数字化转型作为推动市场治理体系能力现代化的主动能,推动市场治理模式再造、场景再造、应用再造,加快市场监管整体融入“一网通办”和“一网统管”。
——坚持系统集成。统筹实现活力和秩序、发展和安全等多元均衡,统筹监管线上和线下、产品和服务、主体和行为等各类对象,统筹协同政府和社会、监管和监督等各方力量,统筹运用法律、行政、市场、信用、技术标准等各种手段。
(三)发展目标
“十四五”期间,上海市场监管要站在“四个放在”的高度,以“三大任务、一大平台”、推动高质量发展、构建现代化市场治理体系为牵引,主动对接强化“四大功能”、提升城市能级与核心竞争力的主攻方向,开创国际性超大城市市场治理新模式,努力助推“五型”经济发展,更好地服务“五个中心”能级跃升,为加快构筑新时代上海发展战略优势注入市场监管新动能。
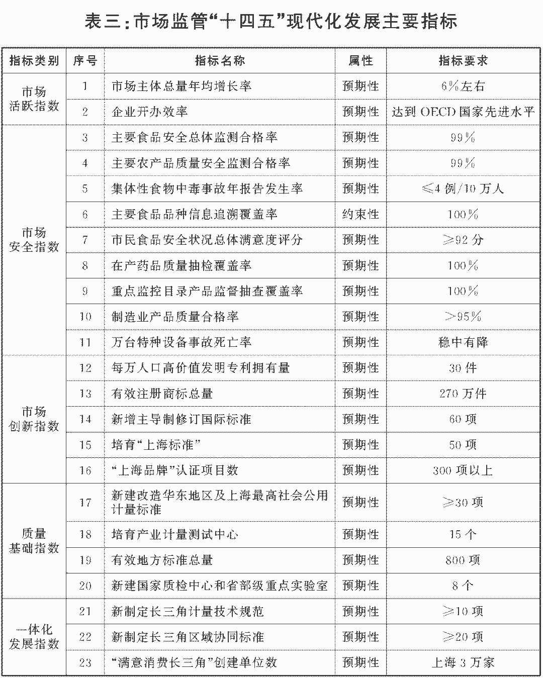
到2025年,围绕“准入开放友好、竞争公平有序、消费安全舒心、创新活跃强劲、基础先进完善”的总体要求,初步建立国内领先、符合超大城市治理规律、适应新时代发展要求的现代化市场治理体系。上海市场发展环境进入国际先进行列,市场安全水平进一步提高,市场数字化治理水平显著提升。市场监管促进高质量发展的作用进一步增强,服务上海重大战略实施的作用进一步增强。
——市场主体活力显著提升。商事主体登记注册和行政审批流程进一步优化,智能化、标准化、便利化水平进一步提高,企业开办效率达到OECD(经济合作与发展组织)国家先进水平。市场主体总量稳步增加,预期增速略高于全市生产总值年均增长率,千人企业拥有量继续保持全国前列。
——市场治理能力显著提升。竞争政策的基础地位进一步强化,公平竞争意识和公平竞争文化显著增强,妨碍统一市场、公平竞争的政策基本得到清理。反垄断和反不正当竞争执法成效显著,线上线下市场得到有效治理,企业主体责任得到有效落实,市场秩序进一步改善。
——市场安全水平显著提升。主要食品和农产品质量安全总体监测合格率、食品安全状况市民总体满意度进一步提高,集体性食物中毒事故年报告发生率保持在较低水平,特种设备事故死亡率稳中有降。制造业产品质量合格率保持全国领先水平,风险监测和缺陷产品召回体系进一步完善。消费者权益保护体系更加健全,建成一批放心消费示范单位。
——市场创新指数显著提升。全市有效发明专利总量达到19.8万件,高价值发明专利占比进一步提升,有效商标注册总量保持较快增速。主导制定关键性国际标准的能力明显提升,“上海标准”影响力进一步扩大,市场类标准供给显著增加。“上海品牌”认证基本覆盖上海市重要产业和重要服务业领域,中高端和高附加值产品供给比重进一步增加。
——技术支撑能力显著提升。新增落户上海的国际和国家标准化技术组织3家,培育10个以上国家级标准化示范项目。研制一批新一代计量基标准和标准物质,培育一批国家和市级产业计量测试中心。新建一批新兴产业领域的国家质检中心和国家级重点实验室。全面建成市场监管数据中心,基本实现市场治理数字化转型。

三、主要任务
围绕建立高标准市场体系,优化市场准入、竞争、消费和产业发展环境,促进市场要素自由流动,率先基本形成市场化、法治化、国际化一流营商环境。
1.优化市场准入环境
建立开放型市场准入体系。发挥自贸试验区及临港新片区改革创新先发优势,积极转变事前许可管理模式,深化并推广商事主体登记确认制改革,更大程度降低市场准入门槛。优化完善新型市场准入机制,统筹推进“证照分离”与市场监管改革联动融合,建立登记注册、行政审批、行业监管无缝衔接的综合监管制度,放大改革效应。对标国际规则,推进外商投资企业登记经营范围与准入前国民待遇加负面清单管理制度高效衔接,打造公平、透明、稳定、可预期的市场发展环境。畅通市场主体退出渠道,完善注销登记制度。强化市场主体履行清算义务的责任,实现清算组备案网上申报。完善注销企业“一窗通”网上服务平台功能,提高注销登记便利化水平。拓展简易注销登记适用范围,降低市场主体退出成本。
建立友好型市场服务平台。全面深化市场准入“一网通办”建设,推动行政审批事项全接入。更好地推动“高效办成一件事”,推动实现市场监管服务全程通办、全网通办和全市通办。优化线上“一窗通”平台,完善线下“一窗通”服务专区,以群众的视角整合再造政务服务流程,打造“自助化”“一站式”政务服务平台。制定实施市场监管“一网通办”指南,统一线上线下业务流程和办理标准,推动“一窗通”服务线上线下同标同质。持续优化全程电子化登记系统,提高智能筛查精准度,大幅减少人工干预,构建材料标准化、流程电子化、审查智能化的政务服务“高速公路”。全面推动电子证照和电子签章在政务商务等各领域高频应用,推动市场快步走进“云经营”时代。
推进实施一批行政许可改革。制定实施行政审批事项清单,依法减少市场监管行政审批项目,严格控制新设审批项目,严禁清单外变相审批行为。有序承接国家行政审批许可事项,试点市级事权在重点区域差别下放,持续推进市场监管审批服务关口前移。在全市范围推广实施“一业一证”改革。深化药械化“证照分离”全覆盖改革,推进临床试验机构备案制,进一步优化审评审批流程,加快创新型、临床急需药品和医疗器械上市。扩大告知承诺改革范围,推动部分计量器具型式批准告知承诺改革,试点企业内部强检授权告知承诺制。探索取消计量校准机构计量标准建标考核。对涉及范围广、市场办理量较大的特种设备生产单位许可等审批事权,依法委托下放各区实施。
2.优化市场竞争环境
强化竞争政策基础地位。强化竞争政策在经济政策中的基础地位,强化公平竞争审查刚性约束,平等对待各类所有制企业。健全公平竞争审查实施机制,推行公平竞争审查第三方评估,清理妨碍统一市场和公平竞争的政策措施。对适用例外规定的重大政策措施,实施报备管理和逐年评估效果管理,促进重大政策措施不断优化完善。加强反垄断和反不正当竞争执法司法,加大平台经营者垄断行为查处力度,建立健全平台经营者垄断认定规则,依法制止资本无序扩张,构建促进平台经济公平竞争、开放包容的新规则体系。严厉打击混淆、虚假宣传、商业贿赂、违法有奖销售、侵犯商业秘密等不正当竞争行为,加强互联网领域新型不正当竞争行为执法监管,加大网络虚假宣传、刷单炒信等不正当竞争行为治理力度。深化临港新片区竞争政策实施试点,优化完善垄断协议豁免机制,为战略性新兴产业发展壮大营造良好的市场环境。
规范市场主体经营行为。加强港口、公用事业、银行等涉企收费监管,推进医药、教育、养老等民生价格监管,进一步规范行政事业性收费,逐步健全经营者价格行为规则。建立广告一体化数据监管平台,加强广告审查、监测、监管和执法,推动形成适应新时期广告业发展的高效监管体系。保持对传销违法行为的高压严打态势,严厉打击网络新型传销行为,坚决遏制传销活动的滋生蔓延。严厉查处食品、药品、产品质量和特种设备安全违法行为,严守市场安全底线。加强计量、标准和检验检测认证监管,规范检验检测认证市场竞争,维护统一的市场交易技术规则。滚动实施“回头看”查访核验,巩固无证无照经营综合治理成果。建立综合性市场秩序监测(评价)系统,提升智慧监测评估技术水平,强化大数据分析研判和自动化预警功能。
规范在线新经济市场秩序。完善网络市场经营主体数据库,优化网络交易监督管理系统,全面落实电商企业“亮照亮证”。推动网络市场综合监管,推进线上线下一体化监管,完善网络市场闭环监管。推进网络市场监管体系一体化建设,建立完善有序高效的网络违法协查机制,强化监管数据共享共用,探索建立跨区域、跨部门、跨平台的失信联合惩戒机制。严厉打击大数据杀熟、默认搭售、侵犯个人信息等侵害消费者合法权益行为。坚持鼓励创新和包容审慎原则,创新新经济、新业态、新模式监管方式和监管手段,试点跨境电商认证,推动相关标准研制,促进短视频电商、直播电商、社交电商健康发展。
加强知识产权保护。持续推进打击侵犯知识产权和制售假冒伪劣违法行为专项行动,强化源头治理,突出全环节覆盖,加强跨部门、跨区域协同治理,推动形成生产、流通、销售全链条打击和线上线下融合发展的知识产权保护态势。严格事关生命健康、财产安全和环境保护的重点产品监管,加强商标权、专利权、著作权、商业秘密等知识产权保护,加大互联网、农村和城乡结合部市场整治力度。强化行政司法保护,完善知识产权民事、行政、刑事“三合一”审判机制,依法准确适用惩罚性赔偿,依法加大侵犯知识产权违法行为的惩治力度。完善知识产权“严保护、大保护、快保护、同保护”体系,为上海战略性新兴产业提供知识产权快速确权、快速维权、协同保护及“一站式”综合服务。推动世界知识产权组织仲裁与调解中心在沪开展仲裁调解业务,加强外资企业知识产权保护,支持国内企业知识产权海外维权。
3.优化市场消费环境
优化消费者权益保护机制。推动实施投诉举报处理职责清单管理制度,强化诉转案,依法打击各类侵害消费者权益行为。推动设立行政调解委员会,探索建立行政调解、司法调解、人民调解、民事诉讼有机衔接的多元纠纷化解机制,推动构建消费纠纷“大调解”格局。探索建立消费集体诉讼制度和消费者权益保护专项基金,构建集体诉讼、公益诉讼、支持诉讼等多层次消费者权益司法救济体系,打通侵害群体性消费者合法权益的损害赔偿与救济路径。创新投诉信息公示方式和载体,晒出消费领域“好差评”,引导企业正确处理自身发展与保护消费者合法权益的关系。推广消费纠纷“云调解”,深化完善在线纠纷解决企业协同联动机制。优化消费教育与警示机制,引导消费者科学合理消费。
完善消费者权益保护网络。完善基层消费维权网络,加强消费维权“五进”联络点规范化建设,开展联络点(站)等级评价,实现联络点(站)在重点市场主体、重要商圈全覆盖,推动消费矛盾纠纷就近处理、在基层化解。畅通消费者权益保护渠道,推动“12315”热线与“12345”热线“无缝衔接、一体运行”,加快“12315”热线标准化和智能化建设,实现公众投诉更便捷、信息流转更高效、热点感知更精准。建设公众诉求综合处置平台,提升公众投诉大数据分析预警能力。发挥消费者权益保护委员会作用,完善消费者权益社会保护网络,建立“上海消费投诉云平台”,打通消费投诉一体化入口,一揽子解决消费需求端和企业服务端差异化诉求,打造与上海国际消费城市地位相匹配的消费者综合服务平台。
创建放心满意的消费品牌。全域开展放心消费创建,在全市建成放心消费示范单位3万家以上。开展“体验上海”系列消费体验活动,积极推广“上海特色伴手礼”,助推消费品更新迭代和供给端提质升级。积极创建全国首个地市级诚信计量示范区,建成一批诚信计量示范社街区。全面开展“放心餐厅”“绿色健康餐厅”“放心食堂”建设,打造具有特色的知名餐饮服务品牌。引导食盐企业完善食盐标准体系和质量控制体系,推动建立食盐电子追溯系统,提升品牌认可度。推进重点商圈和特色街区价格诚信、计量诚信、质量诚信、餐饮服务诚信集成化建设,完善兼顾政府部门监管、行业协会规范、消费者直接感受的放心消费评价体系,积极营造品质消费环境,助推上海建设世界级消费城市。
4.优化产业发展环境
促进广告服务业发展。优化发展环境,深化公共服务平台建设,建立高效的管理体制和完善的市场机制。扩大产业规模,提升产业服务能级,培育具有规模优势的大型广告集团,引导中小型广告公司强化核心竞争力、提升国际服务能力,形成科学合理的产业格局。建设广告业新一代信息基础设施,培育技术要素和数据要素市场,布局智能化广告产业生态系统,发掘强化上海广告业特有的海派文化魅力,打造新经济模式下上海广告业核心优势。提升上海国际广告节知名度和影响力,建设立足上海辐射全国的国际广告资源交流平台,融通国际交流、国际合作与国际业务,推动上海广告业国际化走向新阶段。
促进检测认证服务业发展。简化市场准入,强化市场竞争,加大政府购买服务力度,打破部门垄断和行业壁垒。推进国有检验检测机构改革,优化布局结构。构建数据驱动的新型服务模式,打造“互联网+检验检测认证”新业态。推动检验检测认证服务平台和集聚区建设,鼓励检验检测认证机构加强对外交流与合作,支持检验检测认证机构“走出去”,积极为检验检测认证企业、国际权威行业组织来沪设立总部和分支机构创造条件。鼓励检验检测认证机构跨区域整合资源,打造大型跨区域检验检测认证集团,培育一批技术能力强、服务水平高、规模效益好、具有一定国际影响力的检验检测认证知名品牌机构。
支持“五大新城”建设。把“五大新城”作为改革创新平台,先行先试市场准入改革创新举措,推动下放行政审批事权,优化市场准入服务。做大做强广告产业园区,促进智能化、数字化广告产业发展。围绕优势主导产业,建立一批国家和市级产业计量测试中心,试点一批国家和市级标准化项目,推动形成若干检测认证集团。强化智能网联汽车、燃料电池汽车、智能传感器、智能制造、民用航空发动机、海洋动力、卫星导航、化妆品、物流等产业质量基础和知识产权集成服务功能,优化产业创新生态和知识产权发展政策,培育一批“上海标准”和“上海品牌”,推动形成新的产业发展优势。加强公共服务、社会治理和城市建设等领域标准体系建设,以标准化支撑高起点打造“五大新城”。
(二)实施大质量发展工程
严守市场安全底线,推动供给质量和供给水平提升,综合实施质量强市战略、标准化战略和知识产权战略,促进经济体系优化升级。
1.完善市场安全监管网络
完善智慧监管网络。推动建立全链条食品安全信息追溯体系,扩大追溯平台应用范围,加强追溯平台信息对接,全面打造集食品安全信息追溯、实时智能监控和移动监管执法于一体的智慧监管体系。建立餐厨废弃油脂管理系统,完善餐厨废弃油脂全程闭环治理和循环利用体系,拓展应用范围、拓宽使用渠道。加快完善药品智慧监管体系,建立疫苗药品追溯监管系统,完善医疗器械经营企业信息追溯申报系统,推进医疗器械唯一标识码应用。全面打造“一个中心”(智慧电梯中心)、“两个平台”(电梯应急平台、智慧电梯平台)和“一链一网一圈”(电梯安全管理链、智慧电梯网和电梯共享生态圈)智慧电梯安全监管网络。统筹推进市场安全监管信息化系统建设,着重建立完善移动监管系统,全面实现业务融合、资源共享和数据对接,推动市场安全监管全面融入城市运行“一网统管”平台和上海城市数字化转型,促进形成全链条覆盖、符合超大城市治理需要的市场安全智能化监管体系。
完善风险监测网络。布局完善市场安全风险监测终端,大力发展行业协会、技术机构、平台型和规模型企业、基层所、居村委监测站点,不断拓展风险信息采集范围和采集渠道,实现风险信息监测站在市场监管基层所队全覆盖,实现食品污染物和有害因素风险监测网络覆盖食品全产业链、食源性疾病监测哨点覆盖全市相关诊疗医疗机构。建立与国际接轨的药物警戒体系,健全高风险药品隐患排查长效机制,健全覆盖全生命周期的药品、医疗器械、化妆品风险管理技术支撑体系。强化产品质量安全评估和研究中心建设,推动在上海设立国家分中心。不断提升市场安全风险监测与评估技术水平,推动风险信息智能化采集、自动化研判,提升风险信息采集监测精准度。建立健全风险监测管理机制,推动市场安全风险监测站点共建共享共用,强化消费预警发布和风险信息通报,全方位打造数字化、集成型、综合性风险信息监测评估与预警交流大网络、大平台,做到早发现、早研判、早处置,力争在源头发现和化解重大风险隐患,保护消费者健康安全。
完善精准处置网络。强化市场安全大数据分析应用,推动监督抽查模式改革创新,推进基于问题导向的食品、药品、特种设备和重要工业产品质量安全监督抽查,提高监督抽检的针对性和靶向性。强化市场安全分级分类监管,建立完善食品生产经营企业信用档案和事中事后监管信息化系统,优化完善药品、医疗器械和化妆品分级分类监督检查机制,建立“产品分类、企业分级、监管分等”的产品分类分级监管制度,从严监管保留工业产品生产许可管理的产品,全面打造引领全国、具有上海特色的市场安全分级分类监管体系。建立完善与精准监督抽查和分级分类监管紧密衔接的缺陷产品召回网络,加大缺陷产品召回处置力度,确保在源头发现和化解重大风险隐患,保护消费者健康安全。建立完善市场安全应急管理体系,推进覆盖各级市场监管机构的应急管理体系建设,加快建立风险快速反应和协同处置机制,完善风险分级预警处置措施,不断提高市场安全预警监测、组织指挥和应急保障水平。
完善闭环管理网络。进一步完善从农田到餐桌的全环节食品安全监管体系。加强产地环境安全和农业投入品生产使用监管,强化食用农产品种养殖监管。加强食品供应链建设,严格实施进沪食品产地准出和市场准入制度,严防输入型风险。严格进口食品监管,落实跨境电商零售食品进口监管政策,健全进口食品安全信息监管部门相互通报制度。推动食品经营企业严格落实进货查验、加工操作、清洗消毒和人员管理制度,加强散装和临近保质期食品、现制现售食品销售行为管理。落实餐饮服务食品安全操作规范,严格实施网络食品经营者入网审查和配送服务标准,加强小型餐饮服务提供者临时备案管理,确保食品经营过程持续可控。强化药品监管机构和监管能力建设,探索建立地方性药品监管规则标准,建立完善药品全链条监管工作流程和质量管理体系。突出重点产品质量安全监管,强化行政执法与专项整治衔接配合。滚动实施特种设备风险分级管控和隐患排查治理双重预防机制建设三年行动计划,研究制定一批地方标准和团体标准,推动特种设备重点单位基本建立双重预防机制、非重点单位基本实现隐患排查治理标准化。
专栏一:市场安全监管筑基工程
——食品安全信息追溯管理系统。推进各有关部门食品追溯系统协同共享,建立完善全市统一的食品追溯平台。推广二维码追溯功能,推动全程追溯有效衔接,逐步实现主要食品、肉菜和农产品的全过程追溯管理。升级现有追溯系统,探索食品安全信息追溯与区块链技术的结合,提升食品追溯信息全链条完整性和准确度。
——食品安全健康风险评估和监管技术应用工程。加强食品安全检验检测、风险监测、风险评估、智能预警、监督执法、应急处置、信息追溯、病原溯源、冷链储运、消毒灭菌等领域新技术、新方法、新工艺研究,建立健全食品安全监管技术研究与应用体系,提升本市食品安全监管的专业技术水平。跟踪国内外食品安全监管技术发展趋势,深化国际交流与合作。
——餐厨废弃油脂综合治理系统。完善餐厨废弃油脂综合治理制度体系,鼓励油水分离方式多元化,突出油水分离装置强制性要求。完善“上海市餐厨废弃油脂管理平台”,强化信息管理平台智能化功能,推进科学分类和精细化管理。促进收运企业规模化、规范化发展,鼓励废弃油脂利用综合化多样化,继续扩大餐厨废弃油脂制生物柴油应用领域。
——疫苗药品追溯监管系统。建设“上海市疫苗药品追溯监管系统”,发挥追溯信息在日常监管、风险防控、产品召回、应急处置过程中的作用。推动疫苗药品追溯监管系统与市预防接种信息系统、国家疫苗追溯协同服务平台对接,全面实现本市疫苗全过程可追溯,做到来源可查、去向可追、责任可究。
——医疗器械智能审评系统。以医疗器械智能评审系统为核心,建立完整的数据库,实现医疗器械基础文件和数据库的完整归集、统一管理。构建专家咨询管理模块,创建医疗器械智能咨询答疑模块,通过人机交互,在线解决企业的问题,实现医疗器械技术审评全网通办。
——化妆品安全风险快速预警机制。整合化妆品市场监管手段,建设以风险信号为核心的化妆品安全风险快速预警机制,推动化妆品安全风险预警系统与医院、市场监管部门、上海海关等的数据共享,打通风险信息孤岛,实现化妆品信息快速交换和风险信息快速预警、即时应对。
——产品质量安全风险评估和研究中心。完善工业产品质量安全监测网络,强化政府执法监管、社会监督举报和行业自查信息系统性归集,建立安全数据库和预警系统,完善风险评估预警处置机制,逐步实现工业产品质量安全风险精细化在线智能监测、分级评估和预警处置,推动设立国家分中心。
——机电类特种设备智能监测检测与安全评估中心。建成上海市机电类特种设备大数据技术中心,完善大数据深度挖掘分析、设备故障预测、寿命评价和事故预防体系,提高人员危险行为预警和事故预防能力,实现机电类特种设备在线智能监测、检测和诊断以及大型起重机械安全科学有效智能化评估。
2.实施质量提升工程
推进质量强市战略。着力完善“党委领导、政府主导、部门联合、企业主责、社会参与”的大质量工作格局。完善政府质量工作考核机制,更好地发挥市、区两级质量工作领导小组协调机制作用,推进落实质量工作责任制。完善政府质量奖励制度,发挥标杆企业示范引领作用,引导各行各业加强全面质量管理。深入推进质量强区建设,鼓励街镇开展“一镇一品”质量特色工作。深入开展质量提升行动,推动制造业向高端化、智能化、绿色化方向发展,形成一批产业集群;推动生产性服务业向专业化和高端化拓展,生活性服务业向精细化和高品质提升;不断提高工程建设质量和运行管理质量,持续改善人居质量,不断提升人民群众的质量获得感。加强质量文化建设,深入开展“质量月”活动,引导全社会提高质量意识。加强质量发展国际交流合作,着力打造具有国际竞争力的质量高地。
提升标准化发展水平。完善标准化推进激励工作机制,强化标准化专项资金政策保障。推动更多国际和全国标准化技术委员会落户上海。加大标准国际化人才培养力度,向国际标准技术机构输送更多上海标准化专家。鼓励并支持企业积极参与国际标准制定。聚焦城市数字化转型发展,发挥公共数据、信息安全等地方标准化技术委员会专业技术优势,围绕“一网通办”“一网统管”制定一批关键技术标准。完善智慧公安、城市应急管理和基础设施等城市公共安全标准体系,促进提升城市精细化管理水平。聚焦公共教育、社会保险、医疗卫生、养老服务等重点领域,构建引领公共服务品质提升的标准体系。强化高新技术、社会治理、农业农村和现代服务业标准研制,构建引领创新、助推高质量发展的标准体系。
提升产品和服务质量。围绕集成电路、生物医药、人工智能、汽车钢铁、船舶海工、电气装备等先进制造业和新兴产业,推进实施一批质量攻关项目。实施工程设备监理,提升大型装备质量。在旅游、公共社区卫生、家政养老等领域,开展服务质量监测,实施服务质量提升专项行动。加快消费品标准和质量提升,建立优质服务承诺标识和管理制度,鼓励发展高水平消费品团体标准,构建国内领先、具有上海特色、符合市场发展和消费者需求的消费品标准体系。引导企业进行企业标准自我声明公开,在更多领域推行企业标准“领跑者”机制。实施中小企业质量帮扶行动,加强质量管理体系认证、产品服务认证的推广应用,健全完善认证结果采信机制,推动质量管理体系在更大范围推广应用,推动质量基础设施资源全面向社会共享开放,引导行业企业不断提高产品和服务质量。
提升食品供给质量。全面实施地产农产品绿色发展质量提升工程,建设崇明世界级生态岛和上海农场两大绿色农产品生产基地,推进“绿色田园”先行片区建设,推进“优质粮食工程”行动,提高农产品质量和绿色优质粮油产品供给比重。全面推进食品生产企业建立健全质量管理体系,良好生产规范管理体系、危害分析和关键控制管理体系、供应商检查评价制度覆盖率达到100%。推进“明厨亮灶”工程和“中央厨房”建设,制定实施餐饮单位场所卫生管理规定和病媒生物防控技术要求,全面提升餐饮单位、学校、幼托和养老机构食品质量。实施网络食品经营质量提升工程,全面推进网络食品经营示范建设。推进实施国产婴幼儿配方乳粉“品质提升、产业升级、品牌培育”行动,健全全行业、全链条产品质量安全管理体系。推进实施《上海市国民营养计划(2019—2030年)实施方案》,推进营养健康餐厅和食堂建设,以合理膳食引领健康饮食新风尚。
提升药械化产品质量。把握国家药监局药品审评检查长三角分中心、医疗器械技术审评检查长三角分中心建设机遇,用好先行先试政策,加快新研药品和医疗器械审评审批,促进上海生物医药产业创新发展。依托张江创新药产业基地、临港新片区生命蓝湾、东方美谷、湾区生物医药港和北上海生物医药产业园,发挥市、区两级医疗器械创新服务站和临港新片区药品、医疗器械技术审评服务站作用,推动药品研发全程指导和提前介入,促进创新成果转化。深入实施药品上市许可持有人、医疗器械注册人制度,优化药品医疗器械上市许可和市场监管资源配置,鼓励企业研发高新技术产品。支持化妆品新业态发展,推进化妆品研发和产业集聚,打造“化妆品新品首发地”。
提升质量基础技术水平。加快质量检验公共服务平台质检综合实验基地建设,加快推进上海市医疗器械检测所整体迁建工程,推动建立一批国家和区域质检中心、重点实验室、标准化平台。推进量值传递溯源扁平化发展,建立和升级改造一批达到国际先进水平的社会公用计量标准。深化国家药监局重点实验室建设,重点提升疫苗等生物制品批签发、人因工程、医用电气设备可靠性、医用机器人和药品包装材料检验检测和标准研究能力,构建完善的质量管理标准体系。打造单抗类药品质量控制技术平台,建立新型抗体及制剂质量控制技术平台,推动医用新材料、新技术、新方法科技攻关。建设化妆品安全评估技术平台。提升特种设备检验检测工作质量和专业技术支撑能力,打造国内一流、国际领先的特检机构联盟。建立完善城市地下管网、建设工程、电线电网、新能源设施等智能化检测平台和风险管控平台。全面推进能耗在线监测系统应用,促进经济社会绿色低碳发展。
专栏二:质量基础支撑能力提升工程
——上海质量检验公共服务平台质检综合实验基地建设工程。巩固升级上海综合检测公共服务平台,增设上海计量测试数据中心,全面提升面向社会民生的计量和检验检测技术支撑能力,创建全国一流质检综合实验基地。
——上海市医疗器械检测所整体迁建工程。建设植入性医疗器械检测技术研究中心、大型医疗设备评价研究中心,提升高端新兴医疗器械评测能力,建立和完善“四个公共测试平台”,新建可靠性、可用性、增材制造技术及人工智能技术等4个共性技术实验室。
——食品综合检测实验室和标准化平台建设。建立食品国际标准制修订协作平台,逐步提升标准化工作国际话语权。建立生物降解塑料检测实验室,推动绿色环保塑料制品标准制定和实施,推广生物降解产品认证。建立智慧冷链物流质量安全检测和应急服务平台,研发食品接触材料高通量检测技术。
——国家药监局上海重点实验室建设。加强化学药品制剂质量分析、中药质量控制、治疗类单抗质量控制、药品微生物检测技术、化妆品监测评价、呼吸麻醉设备、医用电气安全设备等国家级重点实验室建设,推进药品包装材料质量标准研制、有源植入器械等实验室升级为国家级重点实验室。
——中药标本馆改造建设。扩大中药标本馆规模,提升软硬件水平,增强科普教育基地功能,为打造国内领先的药材鉴定研究中心奠定必要基础,为弘扬中医药文化发挥积极作用。
——特种机器人工程应用中心。解决特殊环境下服役机器人检验检测系列关键技术,深化特种机器人工程化应用,拓宽应用领域。依托智能机器人检测技术,实现检验检测技术能力质的提升,努力向检验检测产业链、价值链的高端环节拓进。
——氢能储运装备关键共性技术研发应用。研发氢能储运装备检验检测、设计鉴定、型式试验、失效分析、产品研发等方面的关键共性技术,衔接氢能产业链上下游,提高氢能储运效率和安全,降低氢能储运成本和风险,推动建立上海氢能承压部件工程技术研究中心。
——智能家居产品质量共性技术研发应用。研发智能家电、智能家具产品检验检测、设计鉴定、型式试验、失效分析、产品研发等方面的关键共性技术。推动标准制修订,开展产品认证,助推行业质量提升,推动建立智能产品国家级质检中心。
3.实施创新引领工程
加强质量品牌服务。推动实施标准化战略,大力推行“上海标准”标识制度,围绕“三大先导产业”和“六大产业集群”以及金融服务等领域,树立和推广一批国内领先、达到国际先进水平、具有引领示范作用的地方标准、团体标准和企业标准,加快形成一批国家标准的立项建议,加快建设具有国际影响力的标准化高地。对标“国内领先、国际先进”水平,选树一批品牌标杆,构筑覆盖上海服务、上海制造、上海购物、上海文化的高品质品牌集群,扩大“上海品牌”认证国际影响力。实施商标品牌价值提升专项工程,打造商标品牌综合运营平台,大力培育产业集群和公共区域品牌,新建一批商标品牌创新基地,促进商标品牌建设与产城升级融合发展。进一步挖掘上海地理标志资源,强化地理标志运用发展,增强地理标志兴农惠农效应。
加强质量创新服务。增强对接重大战略的技术支撑能力,围绕集成电路、生物医药和人工智能等产业,支持开展基础性、前瞻性质量基础关键共性技术集成科技攻关。建立上海国际认证创新联盟平台,提升质量认证服务“一带一路”战略能级,推动质量基础关键共性技术整体在“一带一路”沿线国家孵化应用。加强质量基础公共技术服务平台建设,构建与科创中心建设相适应的共性质量基础协同服务平台,推动质量基础技术服务融入技术创新和产品创新全生命周期。培育一批具有核心自主知识产权、具备国际影响力的产业计量测试中心、技术标准创新基地,推动质量基础与战略性新兴产业融合发展。深化标准、计量、检验检测认证国际交流合作,加强质量基础共性技术能力和数据结果国际互认,积极参与国际和区域性技术标准规则制定。深化上海质量和标准化公共服务平台建设,强化中国—美洲国家标准信息平台共建共享。
加强知识产权创造运用。促进知识产权政策与产业政策深度融合,健全知识产权运用体制机制,支持和引导企事业单位开展市场化技术合作,鼓励高校院所和国有企业开展知识产权权益分配改革,形成鼓励创新创造的政策导向。引导战略性新兴产业、区域特色优势产业加强知识产权创造,完善知识产权布局,形成一批知识产权竞争力强、布局完善的产业集群。探索标准与发明专利融合发展路径,促进专利成果转移转化。深化知识产权金融服务,扩大质押融资规模,创新知识产权投贷联动、信托、融资租赁、证券化及知识产权保险产品。全面取消专利申请和商标注册的资助奖励,逐步减少对专利授权的各类财政资助,在2025年以前全部取消。鼓励申请国际专利,支持知识产权国际化人才培养,引导企业加强海外知识产权布局,积极参与世界知识产权组织框架下的全球知识产权治理。
专栏三:创新引领融合发展工程
——打造高水平质量基础集成创新服务平台。围绕民用航空发动机、海洋动力装备、智能测控、智能网联汽车、工业互联网、人工智能、氢能、智慧照明等产业,培育一批国家级产业计量测试中心、技术标准创新基地、质检中心和工程技术研究中心,推动形成质量基础创新联盟,引领质量基础关键共性技术联合攻关、科技成果标准化转化应用和共性技术高水平服务,全面加强产业计量测试技术研究、技术标准研制和检验检测认证互认合作,促进产业链上下游合作和创新链紧密衔接,推动计量、标准、检验检测认证和知识产权服务与科技创新、产业升级协同发展。
——打造高水平先进制造业计量测试综合服务平台。加强服务现代制造业的计量基标准建设,建立大空间、大尺寸数字化综合测量系统和智能制造多参数测量系统,完善工业机器人现场测试标准和在线校准标准。建立5G高频高速新材料综合性测试评价和关键共性测试系统,同步研制相关国家标准/行业标准体系框架。建立生物化学标准物质研制生产中心,推动高纯度生物化学标准物质国产化。建立集成电路材料与芯片表征评价技术服务平台,解决集成电路材料在先进制程下表面缺陷剖析、材料微观切割分析等难题。
(三)完善大监管协同体系
围绕提升市场综合监管效能,以法治引领健全综合执法监管协调机制,以数字化转型提高精准监管、智慧监管水平,以信用监管、社会共治推动形成企业自律、行业自治、社会监督、政府监管的新型监管模式,加快建立现代化市场治理新格局。
1.完善市场监管法治体系
完善法规规章政策体系。加强《上海市反不正当竞争条例》《上海市知识产权保护条例》实施,完善配套制度体系。对接《中华人民共和国计量法》《中华人民共和国产品质量法》修订工作,推动《上海市计量监督管理条例》和《上海市产品质量条例》修订,优化完善计量器具型式批准、法定计量检定机构授权制度,改进提升产品质量和计量监督管理效能。完善食品安全地方性法规、政府规章和行政规范性文件体系,推动《上海市食品安全信息追溯管理办法》修订,解决食品安全信息追溯面不够广、力度不够大、合力不够强、处罚不够重等问题。推动上海市药品管理条例制定,推进化妆品管理规章制定,构建有利于加快生物医药产业发展的地方性法规规章体系。推动制定(修订)特种设备安全监管地方性法规和政府规章,完善特种设备安全监管机制。加快“上海品牌”认证政府规章制定,完善“上海品牌”认证工作机制。
完善协同治理制度体系。强化市食品药品安全委员会、市质量工作领导小组、市打击侵犯知识产权和制售假冒伪劣商品工作领导小组功能,完善公平竞争审查、网络市场监管、知识产权保护、消费者权益保护、标准化、计量、特种设备安全工作制度,健全市场监管统一协调、分工负责体系,建立行政执法与刑事司法衔接、诉调对接、仲调对接工作机制,全面深化“放管服”改革,以“整体型政府”理念引领构建大市场、大质量、大监管的市场治理新格局。完善食品安全、打击侵犯知识产权和制售假冒伪劣、特种设备安全督查评议考核制度,完善“两级政府、三级管理、四级网络”监管体系,落实属地责任。严格落实食品安全“处罚到人”制度,落实源头严防、过程严管、风险严控要求。建立完善市场监管工作质量管理体系,不断提升市场监管规范化、精细化水平。
完善综合执法监管体系。建立完善市场综合执法监管工作制度,统筹协调市场治理专项行动、综合执法监管和专业执法监管。建立完善包容审慎监管机制,优化扩容免罚清单。建立健全信用监管与社会共治衔接配合机制。落实全面依法治市考核要求,完善市场监管权责清单,优化行政处罚裁量标准,健全完善市场监管执法监督工作机制,进一步提升依法行政、规范执法水平。全面贯彻行政执法“三项制度”,深入推进市场监管行政执法要素公开,全面实现行政执法过程信息全记录、重大行政执法决定法制审核全覆盖。加强许可审查管理,强化重大行政许可听证,完善许可利益各方权益保障机制,实现许可办理全过程可追溯。持续加强行政应诉能力建设,推动市场监管行政争议实质性解决。
2.完善市场数字化治理体系
整合优化数字化资源。以数据融合为核心、以资源协同为支撑、以统一社会信用代码为纽带,加强市场监管基础数据库的归集、清洗和结构化处理,统一数据存储方式和数据标准,建立市场主体全生命周期数据链,加快实现市场治理数据全汇集。构建市场治理政务信息资源目录和交换体系,建立完善数据交换和共享运行机制,统筹市场监管信息化系统体系架构的系统性、扩展性、可用性。加快市场监管数据资源与“一网通办”“一网统管”数据中心和市场监管总局数据中心对接交换,支撑数据资源跨部门、跨地区、跨层级互认共享,推动市场治理大协同和大联动。完善面向公众的数据服务,形成公众数据需求与监管数据开放的良性互动。
研发推广数字化应用。以市场监管全流程一体化政务数据平台为牵引,推进市场治理各类事项集成协同和闭环管理,加强移动端应用平台建设,实现市场治理要素、对象、过程全息全景呈现,打造集数据驱动、前瞻决策和应急指挥于一体的综合性、数字化新平台。完善数字化政务服务体系,推动全面实现数据通、网络通、业务通,构建面向公众的全项目一站式服务、全流程一次性办理和线上线下功能互补、相辅相成的政务服务新模式。增强大数据和人工智能技术赋能,构建智能化风险监测预警模型,形成泛在感知和智慧认知能力,打造具备态势全面感知、趋势智能研判、资源统筹协调、行动人机协同等功能的智能化市场监管应用集群。积极推动市场监管数据资源面向基层开放,加大个性化应用开发推广力度,着力构建市级统一、区级灵活、交融互补、各具特色的数字化市场治理新格局。
夯实数字化治理基础。建立健全数字化市场监管建设和安全防护标准体系,制定完善数据元标准、数据接口交换标准、应用支撑标准和信息安全标准,推动在统一的标准体系指导下建设数字化市场监管平台,确保市场监管数据规范、信息化系统快速互联互通。强化数据安全防护,以保护关键信息基础设施、重要网络和数据安全为重点,加固网络护盾,构建以密码技术、可信计算、人工智能、大数据分析等为核心的网络安全保护体系,全面加强数据安全防范、监测预警和应急处置。健全审查管理制度,建立统一的数字证书管理平台,提高关键信息系统访问控制能力,在更大程度上保护、开放和共享数字化信息资源。
3.完善市场信用监管体系
加强“双随机、一公开”抽查。完善随机抽查事项清单管理,除直接涉及公共安全和人民群众生命健康等特殊行业、重点领域外,原则上所有市场监管领域的行政检查均根据市场主体的信用等级等因素,通过随机抽取检查对象、随机选派执法检查人员的方式进行,抽查情况和查处结果及时向社会公开。发挥市场监管领域部门联合“双随机、一公开”监管联席会议作用,以各区政府为组织实施主体,依托“互联网+监管”系统开展跨部门联合抽查,实现“进一次门、查多项事”,使部门联合抽查成为部门间协同监管的主要方式,促进市场主体增强信用意识和自我约束力。
完善信用监管协作机制。依托上海大数据资源平台,提升信用监管效能,全面实现市场主体信用信息在“一网通办”“一网统管”“市公共信用信息服务平台”“互联网+监管”系统和企业信用信息公示系统的互连互通、汇聚共享。深化“多报合一”改革,加大公示信息抽查力度,推动全市涉企信息统一归集公示。强化市场主体信用信息共享应用,完善失信联合惩戒机制,积极推进跨行业、跨领域、跨部门的失信联合惩戒,依法对失信市场主体在行业准入、项目审批、获得信贷、出口退税、出入境、高消费等方面予以限制。
推进信用分级分类监管。建立完善信用等级评价机制,依托现代科技手段,实现对市场主体信用信息的科学识别、自动分类。对不同信用风险状况的监管对象,在监管资源分配、监管方法、监管内容、监管频次等方面采取差异化措施,提升监管精准化、智能化水平。加强企业经营异常名录和严重违法失信名单动态管理,规范认定市场主体失信“黑名单”。完善信用修复机制,建立信用修复标准,畅通信用修复渠道,健全异议申诉制度,加强政府部门间信用修复数据共享,支持市场主体依法修复信用并解除相应失信联合惩戒。
4.完善市场社会共治体系
强化落实市场主体责任。大力倡导公平竞争文化,推进实施经营者竞争合规指南地方标准,引导企业建立竞争合规体系。推进落实电商平台经营者和平台内经营者主体责任,以导向监管、智慧监管、信用监管、协同监管的理念,加快形成网络市场社会共治体系。探索建立公益广告市场筹资机制和商业融合机制,创新多元化公益广告运作方式,加快建立公益广告发展基金。创新安全监管市场化运作模式,推广应用食品安全、电梯安全“保险—科技—服务”三结合监管新模式,更好地落实食品生产经营企业主体责任和电梯生产运营单位主体责任。严格落实药品上市许可持有人、医疗器械注册人主体责任。完善政府与市场共治的标准化管理体制,推动形成政府主导制定标准与市场自主制定标准协同发展、协调配套机制。推进落实质量管理市场主体责任,推动建立社会化质量专业技术人才评价制度,全面打造国际高端质量人才、首席质量官、质量专业人才三级高素质质量人才队伍。
激发社会组织自治活力。强化行业组织参与市场社会共治的机制建设,推动第三方购买服务在更深层次试点,拓宽共治渠道,创新共治模式。推动发布地区性、社会化的行业品牌价值评价指数,推动品牌评价与国际接轨。推进广告产学研一体化研究、药品监管和技术攻关社会合作。建立健全第三方技术机构参与的风险评估机制,提高发现和消除市场安全隐患效能。推动市场监管智库建设,支持打造有国际影响力的广告研究机构,支持质量智库开发质量管理数字化转型标准、工具和方法,鼓励行业组织建立行业共享质量数据库。推动科研机构将标准制定纳入职称评价指标,引导科研机构、学术团体、学会协会开展具有全球视野的标准化战略、政策、发展模式研究和高水平标准研制。
鼓励社会公众参与监督。深入推进“双安双创”示范引领行动,深化农产品质量安全示范市和国家食品安全示范城市创建成果,实施食品安全示范“百千万工程”,鼓励引导社会公众共同参与食品安全治理。依托居(村)消费维权联络点、食品安全工作站和科普站,全面加强市场安全隐患排查和宣传教育,推动消费维权就近化服务、消费纠纷自主化处理。深化完善“吹哨人”制度和举报人保护制度,鼓励知情人举报市场安全违法犯罪行为。发挥社会监督员、志愿者和“市民巡访团”的社会监督作用,支持新闻媒体开展舆论监督。打造上海市市场监管科普品牌,建设“上海市食品安全网”科普宣传栏,创新计量科普、产品质量安全科普宣传载体,深化消费品质量安全“进校园、进社区、进乡镇”三进行动,提升宣传品牌形象,强化面向社会公众的市场监管宣传引导。
(四)推进长三角一体化监管
聚焦市场监管治理体系和治理能力现代化,发挥上海龙头带动作用,打破长三角市场监管领域行政壁垒,共同打造“统一开放、竞争有序、安全放心、质量领先、满意消费、创新示范”的长三角现代化市场监管体系。
1.统一协调标准规则
统一市场准入规则。依托长三角“一网通办”,推进全程无纸化登记,实现申请内容可视化、申请流程标准化、申请结果可预期。统一长三角地区市场主体的登记标准、办理流程和办理模式,不断提升企业的获得感和满意度。推动长三角电子营业执照互认,实现长三角地区市场主体身份在线“一次验证、全网通用”和市场主体营业执照的共享复用。完善企业全生命周期登记服务体系,建立覆盖企业准入、业务办理、注销退出全生命周期的便利化服务制度。
统一行政执法标准。统一行政执法移送机制,畅通区域违法线索移送渠道。统一行政执法协助机制,规范跨地区执法办案的协助、配合和支持标准。统一行政执法联动机制,按照“统一时间、统一力量、统一查处、统一裁量”的原则,推进专项联合执法行动。统一行政执法互认机制,依法统一违法证据互认和处罚决定互认标准。统一行政执法信息通报机制,加强具有普遍性、行业性和新颖性问题的通报共享。
统一区域技术标准。建立协调统一、运行高效的区域标准化工作机制,推动区域标准体系融合统一。协同推进华东地区社会公用计量标准建设,推行“沪苏浙皖”计量技术规范制修订、考评专家共享互派和型式评价结果互认制度,在部分领域出台“沪苏浙皖”计量技术规范。完善联动监管协作机制,强化区域检验检测机构能力验证和互认,推动检验检测认证融合统一。共同实施重点服务业和公共服务质量监测,推动区域公共服务质量监测标准融合统一。
2.互联共享要素资源
互联共享市场数据资源。运用数据地图方法和可视化展示技术,建立以市场主体数据为基础、以共享共用为核心、以推动业务应用为目标的大数据平台。促进政务数据资源共享,归集整合跨区域市场准入、行政审批、投诉举报、执法监管、质量发展等相关数据。完善大数据统计分析功能,拓展智慧监管应用功能,构建长三角市场监管综合指数模型,全方位、多层次、多角度分析和展示长三角市场监管一体化现状和发展趋势。
互联共享市场信用信息。共享行政许可、行政处罚、经营异常名录、严重违法失信企业名单等信息。统一长三角地区市场主体失信信息公示范围,明确失信等级和公示标准。健全联合惩戒机制,推动形成失信名单公示、市场准入限制、任职资格限制、实施信用监管、反馈惩戒结果的完整闭环,实现对企业违法失信行为的有效治理。
互联共享质量基础设施。共促技术机构融合发展,聚焦集成电路、人工智能、生物医药等重点领域,共建检验检测联合实验室,共同培育国家质检中心、市场监管总局重点实验室和技术创新中心。共推质量基础技术科研攻关,建立科研需求和科技资源共享机制,联合申报国家重点研发计划质量基础重大专项、国家自然科学基金等科技计划项目。共享质量基础技术服务,共用技术机构检测资源、技术能力、标准信息,面向长三角共同提供质量检验、研发测试、标准制修订、应对技术性贸易措施等高水平公共技术服务。
3.推动市场治理协作联动
开展“满意消费长三角”行动。全面推行一般商品线下无理由退货,推广异地异店退换货。全面推进投诉信息公示,落实消费环节经营者首问和赔偿先付制度,完善有利于消费者权益保护的商品服务质量担保机制。围绕“诚信兴商、品质消费”,聚焦日常消费、服务消费、新兴消费等领域,以质量安全、服务优质、明码标价、纠纷快处为基本指向,以社会认可、消费者满意为基本原则,全面推进放心消费示范创建。
加强跨区域执法联动。全面强化反垄断、反不正当竞争、价格、广告、电子商务、质量安全、知识产权等执法协作,加强执法交流、协助、联动,开展执法重点共商,推动执法标准趋同。推进跨区域突发事件通气、重大舆情预警交流、行政执法快速协查、重大疑难案件联合查办、政策实施协作联动。坚持包容审慎监管,提高对新业态、新模式的监管能力和水平。推动长三角公平竞争审查第三方评估一体化。
加强重点领域监管协作。推动追溯制度、追溯标准互通合作,强化食品安全信息追溯管理。强化新冠疫情冷链物防协作,协同开展餐厨废弃油脂监管。深化网络食品经营监管和食品安全抽检合作,加强食品安全风险会商和预警交流。共同做好中国国际进口博览会等重大活动食品安全保障。充分发挥国家药监局药品审评检查长三角分中心、医疗器械技术审评检查长三角分中心的作用,构建“信息互通、监管互认、执法互助、人员互派”的药品监管区域协作体系。以产品质量监督联动抽查为主要手段,实施产品质量安全联合治理,推进产品质量监督抽查结果互认。建立长三角产品质量风险联防联控机制,深化联动抽查、结果互认、联合发布、联合预警、协同治理。加强缺陷产品召回管理协作,协同开展问题线索的收集、缺陷调查和召回工作。强化特种设备安全监管联动,协同推进电梯检验检测改革和移动式压力容器监管。
协同推进质量发展项目。围绕区域特色产业和特色产品,协同开展质量提升示范试点建设。聚焦公共服务、交通、文化旅游、环境保护等重点领域,推进区域协同标准研制和实施,建立国内领先的长三角区域标准体系。以长三角国际标准化协作平台为载体,以区域产业优势、技术优势、人才优势为依托,建立与国际投资、贸易规则相适应的协同开放的标准体系。协同推进长三角地区国家和省级产业计量测试中心建设,建设完善长三角产业计量云平台,制定实施“沪苏浙皖”计量技术规范,强化能力互补、交叉融合。联合推进长三角绿色产品认证先行区建设。优化知识产权一体化服务,合力强化知识产权创造和运用。
协力支持示范区建设。支持长三角生态绿色一体化发展示范区制度创新,在深化行政审批制度改革、完善事中事后监管体系、夯实质量技术基础等方面先行先试。支持示范区市场监管资源集聚,推动产业计量测试中心、专业标准化技术委员会秘书处、检验检测认证平台、知识产权保护分中心等资源向示范区集聚,提升示范区技术基础服务长三角能级。
四、保障实施
加强党对市场监管改革发展的全面领导,全面增强市场监管系统贯彻党的基本理论、基本路线和基本方略的能力。深化落实“四责协同”机制,严格落实意识形态工作责任制,坚决筑牢意识形态安全屏障。发挥市场监管职能作用,配合加强“小个专”等非公有制经济组织党建工作。
(二)深化队伍融合
坚持党管人才的政治导向,积极培育和践行市场监管核心价值,加强干部岗位交流使用,深化市场监管干部队伍融合,提高凝聚力和战斗力。健全完善专业化、职业化、国际化、复合型综合执法人才队伍培养激励机制,健全年轻干部培养选拔链,不断优化人才队伍的学历结构、年龄结构、专业结构,完善各层次人才梯队,夯实市场监管人才基础。
(三)加强协调联动
各有关部门、各区树立大局观,把加强和改善市场监管作为推动改革、促进发展的一项重大任务,作为优化营商环境、推动经济提质增效的重要保障,切实抓实抓好。加强组织领导,坚持大市场、大质量、大监管理念,着力优化完善市场监管协调联动机制,密切部门协同,强化上下联动,统筹推进重大改革部署和重要任务举措。
(四)明确责任分工
各有关部门、各区强化责任意识,把规划目标任务纳入年度工作任务,明确时间表、路线图,周密部署、扎实推进。加强基础投入,积极宣传引导,切实提高规划实施的保障水平。充分发挥社会组织和行业协会作用,加强市场监管智库建设,强化理论研究和对策研究,调动社会力量参与,促进重大决策的科学化和民主化。
(五)统筹资金保障
统筹规划实施的资金安排,探索形成政府自主建设、政府购买社会服务等多种模式并存的多元化建设方式。创新规划项目工程建设运行机制,合理控制、切实降低建设与运维成本。规范规划项目资金管理,确保项目建设资金的合理使用。条件成熟的应用需求可探索运用购买服务、委托运营和项目代建等专业化和市场化建设模式。
(六)强化督查考核
建立规划实施情况“一年一评估、中期和终期全面评估”工作机制,加强对规划实施情况的动态监测与总结,滚动评估规划实施进展与成效。及时根据评估结果,科学调整规划实施的目标任务,优化完善规划重大举措,推动规划有效落实落地。各有关部门、各区及时报告本领域、本区域的推进情况。
(七)规范基层建设
建立健全所长轮训常态化机制,加强基层骨干“一专多能”建设。结合贯彻“一对多”“多对一”制度机制,优化完善市、区和街镇三级市场监管部门对接协调方式。深入推进市场监管所标准化规范化建设和基层党组织标准化建设,提升市场监管基层治理水平。
点击左下角,阅读原文。
来源:上海市人民政府办公厅
长按二维码关注我们


个人中心
我是园区