
关于举办第五届中国药品监管科学大会的通知
各有关单位:
第五届中国药品监管科学大会将于2021年8月7-8日在北京召开。
本次大会深入贯彻习近平新时代中国特色社会主义思想,准确聚焦进入新发展阶段、贯彻新发展理念、构建新发展格局的战略需要,积极围绕实现十四五发展规划和二零三五远景目标,重点研究复杂国际发展环境和新冠肺炎疫情给药品监管带来的新情况、新问题、新挑战、新举措,助推药品监管体系和监管能力现代化,促进医药产业高质量发展。
大会诚邀研究会会员代表,各省(区、市)药品监督管理部门、科研院校、医疗机构、医药企业、相关行业协会等领导及有关人员参加此次盛会。现将有关事项通知如下:
一、大会主题
新发展阶段、新发展理念、新发展格局—监管科学助推药械妆产业高质量发展
二、会议组织
指导单位:国家药品监督管理局
主办单位:中国药品监督管理研究会
合作单位:国家药品监督管理局信息中心、国家药品监督管理局高级研修学院、国家药品监督管理局药品审评中心、中国健康传媒集团、中国食品药品国际交流中心、阿斯利康投资(中国)有限公司
三、大会报告(内容实时更新中,详见官网)
时间:2021年8月7日 地点:北京会议中心会议楼报告厅

四、分论坛报告
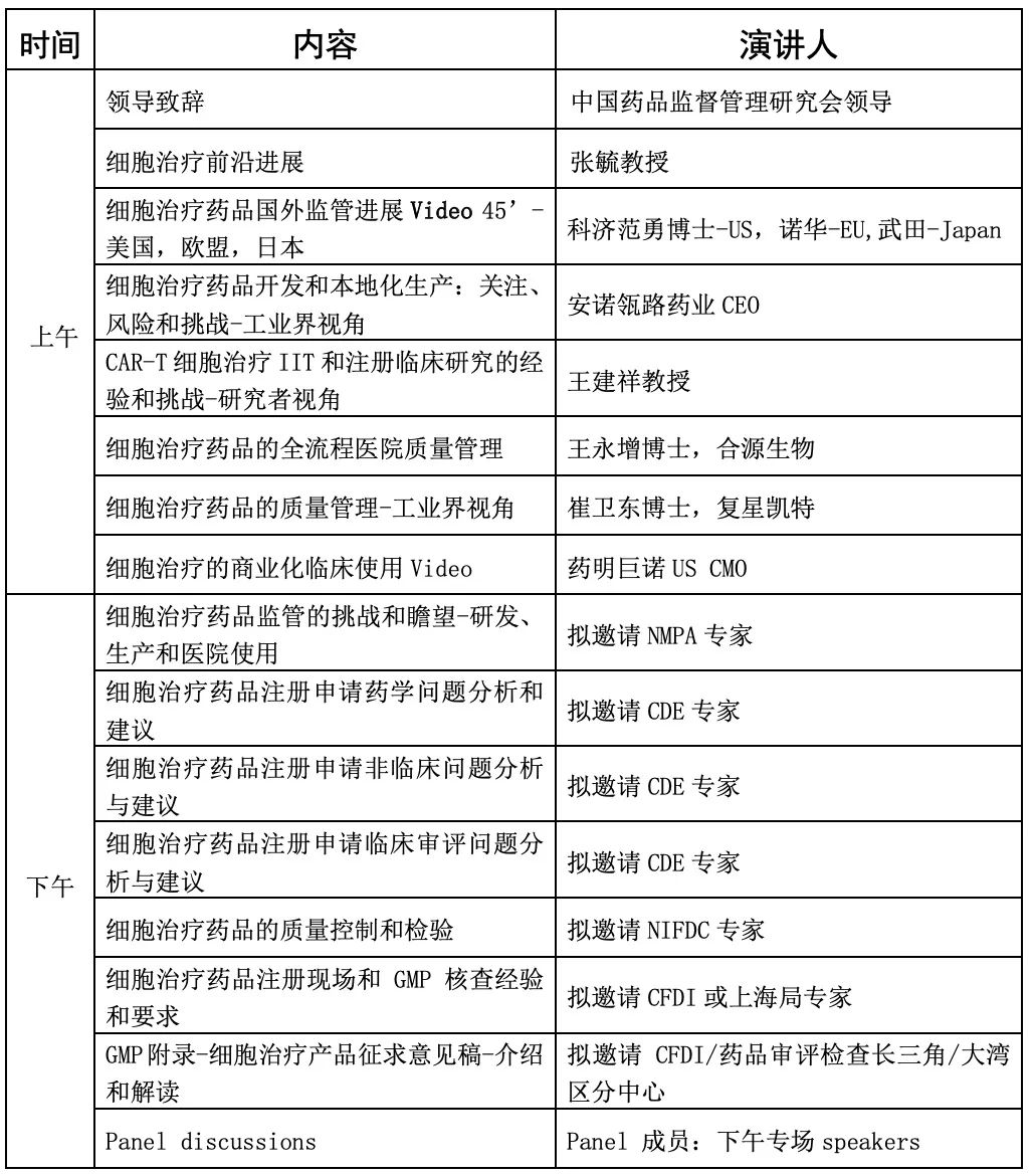
论坛一:细胞治疗产品开发与监管论坛(内容实时更新中,详见官网)
时间:2021年8月8日 地点:北京会议中心6号楼第一会议室

论坛二:药品流通监管论坛(内容实时更新中,详见官网)
时间:2021年8月8日 地点:北京会议中心6号楼第二会议室

论坛三:药用辅料与包材监管论坛(内容实时更新中,详见官网)
时间:2021年8月8日 地点:北京会议中心8号楼多功能厅

论坛四:监管科学论坛(内容实时更新中,详见官网)
时间:2021年8月8日 地点:北京会议中心8号楼会议厅

论坛五:国际仿制药论坛(内容实时更新中,详见官网)
时间:2021年8月8日 地点:北京会议中心会议楼第20会议室

论坛六:医疗器械监管论坛(内容实时更新中,详见官网)
时间:2021年8月8日 地点:北京会议中心东会议厅

论坛七:药品使用监管论坛(内容实时更新中,详见官网)
时间:2021年8月8日 地点:北京会议中心会议楼第10会议室

五、时间与地点
时间:2021年8月7日-8日
地点:北京会议中心(北京市朝阳区来广营西路88号)
六、大会注册及费用
注册方式:
1、网站注册:https://meeting.lcmice.com/?conferenceId=94
2、APP注册:请扫描以下二维码注册

会议费用(含材料及午餐费,不含交通和住宿费):
七、联系方式
邮箱:zss95777@163.com、Lj19870829@163.com
八、注意事项
大会及各分论坛讲演内容可能会做微调,以现场发布为准。
各分论坛秘书处
论坛一:细胞治疗产品开发与监管论坛
联系人:刘 娟
电 话:13910114349
论坛二:药品流通监管论坛
联系人:王宝敏
电 话:18810533714
论坛三:药用辅料与包材监管论坛
联系人:张元媛
电 话:010-82210382
论坛四:监管科学论坛
联系人:邵 华
电 话:010-62210739
论坛五:国际仿制药论坛
联系人:马文利
电 话:13901185677
论坛六:医疗器械监管论坛
联系人:王 艳
电 话:15562681133
论坛七:药品使用监管论坛
联系人:耿莉莉
电 话:18101370949
来源:中国药品监督管理研究会



个人中心
我是园区