您还不是认证园区!
赶快前去认证园区吧!


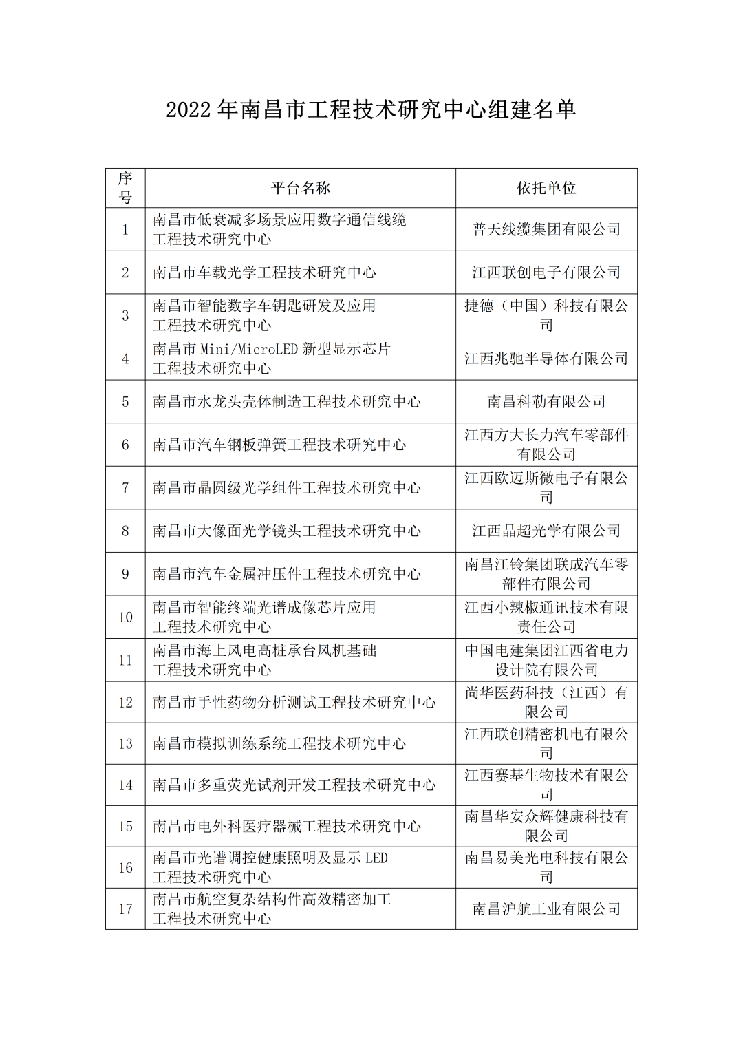
10月10日,南昌市科技局发布了《关于批复2022年南昌市工程技术研究中心、南昌市重点实验室组建名单的通知》,在全市58个市级研发平台中,南昌高新区共有22家单位科研平台获得批复,占全市总数的38%,列全市第一。其中,获得市级工程技术研究中心17个,市级重点实验室5个。此次获批科研平台中,3亿元以上工业企业组建的研发机构有8个。


近年来,南昌高新区积极帮助企业完善研发中心制度建设,鼓励企业加大科技创新投入力度,提高企业研发中心创新能力。特别是今年以来,南昌高新区在全市率先推动年营收3亿元以上工业企业研发机构全覆盖工作,针对企业实际情况,分类指导,专项培训,为企业量身制定科研机构组建方案,辅导企业不断完善科研机构建设要素,全力培育各级研发平台提档升级。
截至目前,高新区企业现已建成各类研发平台297个,增长8.1%;高新区年营收3亿元以上工业企业已建市级以上平台企业36家;其中,市级科研平台占比68%,省级及以上科研平台占比36%。
通过实施企业研发机构全覆盖,企业家的创新意识得到增强,对科技政策的了解更加深入,企业研发投入增长显著。目前,企业积极参与科研创新活动在南昌高新区已蔚然成风。


个人中心
我是园区