
随着经济发展和生活水平的提高,在全世界范围内,肥胖已经成为一个主要公共健康问题。据世界卫生组织(WHO)统计,全球有近20亿人超重或肥胖,从1975到2016年,全球肥胖率翻了近3倍,每年因超重或肥胖导致的死亡高达280万。
全球范围内肥胖率的快速增加很大程度上是因为高糖饮食等生活因素的影响,为了减少糖对健康及肥胖的影响,越来越多的人开始使用人工甜味剂代替正常糖类(代糖),这些人工甜味剂具有糖类的甜味,但通常不能被人体转化,因此不产生热量。人们认为其可作为一种健康的饮食方式,已被广泛应用于食品和饮料中,以降低糖和热量摄入。
赤藓糖醇是一种天然物质,一些蔬菜和水果中也少量含有,身体难以代谢这种物质。因为其具有甜味,而被用作人工甜味剂。近年来一些爆火的主打零糖零脂零卡的饮料,实际上就是大量添加了赤藓糖醇,可以说是名副其实的“网红”代糖。
监管机构一般也认为赤藓糖醇等人工甜味剂是安全的,人们也常建议将其作为代谢疾病(例如糖尿病和心脏病)患者的代糖,但很少有研究调查过其长期健康影响。这些人工甜味剂对人体到底有没有影响?真的健康吗?
2023年2月27日,美国克利夫兰医学中心的研究人员在国际医学期刊 《自然医学》(Nature Medicine) 上发表研究论文,结果表明常用的人工甜味剂赤藓糖醇可能与心脏病事件相关。

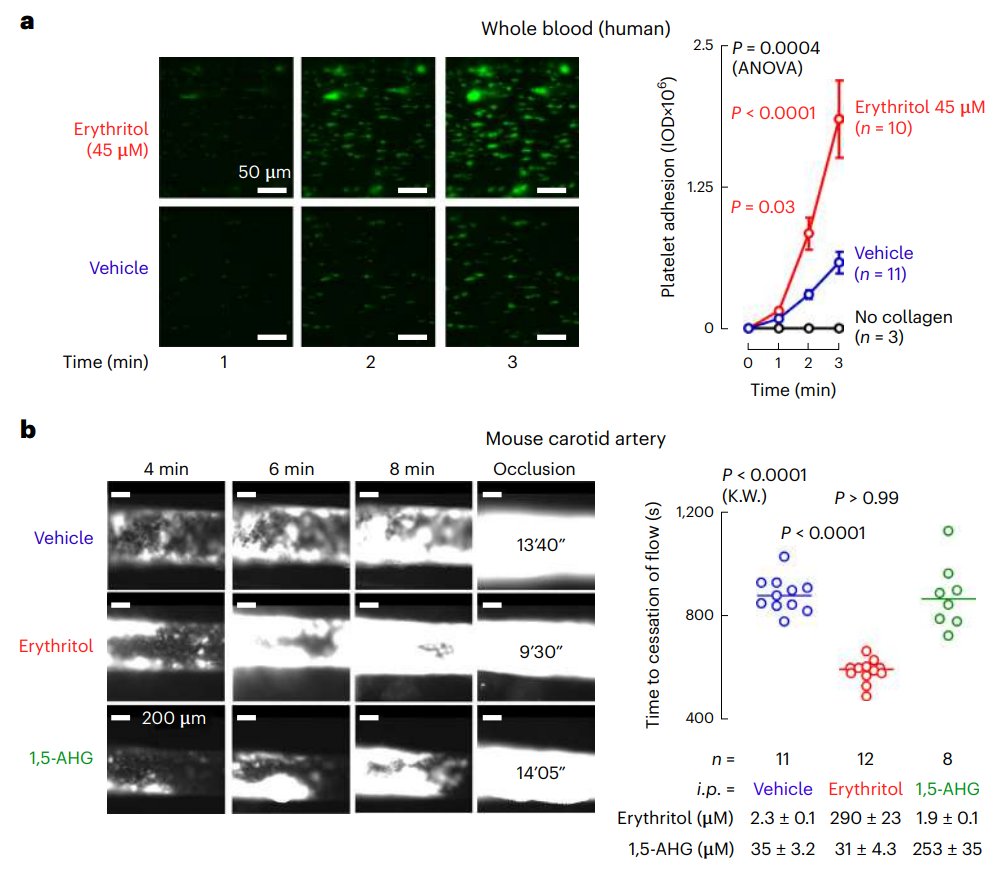
研究团队在1157例经过心脏病风险评估、有3年结局数据的人群中进行了初步研究。通过分析血液中的化学物质,研究团队观察到多种看似人工甜味剂(尤其是赤藓糖醇)的化合物水平在3年随访中与未来心脏病和卒中风险增加有关。

这一相关性在独立阵列研究中得到证实,该阵列研究在美国(n=2149)和欧洲(n=833)进行了选择性心脏评估。

研究团队进一步发现,全血或血小板中的赤藓糖醇导致血栓形成加速,这在动物模型研究中得到了确认。

赤藓糖醇促进体内血栓形成
研究团队还在8例健康志愿者中进行了一个前瞻性干预研究。在志愿者摄入30克赤藓糖醇饮料后,检验其血浆中赤藓糖醇的水平,发现所有志愿者赤藓糖醇水平持续增加,在2~3天里超过了凝血风险增加的阈值。
研究团队认为,这项研究或表明赤藓糖醇水平提高与血栓风险升高相关。但他们也指出,因为他们研究的阵列中心血管风险因子发生率偏高,仍需要确认对明显健康的受试者进行更长期随访中是否能观察到类似结果。
值得一提的是,一项近期的研究显示,人工甜味剂会显著影响人体肠道菌群,进而改变人体血糖水平。
2022年8月,魏茨曼科学研究所的研究人员在《细胞》(Cell)期刊发表研究证实,长期以来被认为是健康的并得到广泛使用的人工甜味剂(代糖)在人体内并不是惰性的,它们会显著影响人体肠道菌群,从而改变人体血糖水平。

早在2014 年,魏茨曼科学研究所的 Eran Elinav 团队就发现,人工甜味剂会影响小鼠的肠道微生物组,从而影响它们的血糖反应。而这一次,他们进一步探索了人工甜味剂对人类的影响。
研究团队仔细筛选了1300多例在日常生活中严格避免使用人工甜味剂的参与者,并从中确定了120人参与后续实验。这些参与者被分成六组:两组对照组和四组实验组,四组实验组分别摄入糖精(Saccharin)、三氯蔗糖(Sucralose)、甜菊糖苷(stevia)和阿斯巴甜(Aspartame),这些摄入量低于FDA允许的每日摄入量标准。两组对照组分别摄入等量葡萄糖或不额外摄入。
结果显示,在食用人工甜味剂的参与者中,可以很容易观察到他们的肠道微生物组成和功能以及分泌到外周血中的分子出现了非常明显的变化。这似乎表明了人体内的肠道微生物对这些甜味剂中的每一种都相当敏感。在这几种人工甜味剂中,糖精和三氯蔗糖能够更显著地影响健康成年人的葡萄糖耐量。而且,肠道微生物组的变化与人们血糖反应的变化是高度相关的。
这些研究提示我们,人工甜味剂并不像我们之前认为的那样安全,有必要通过进一步研究评估人工甜味剂的长期安全性。
来源:生物世界


个人中心
我是园区
