
2021年4月30日,五一假期前最后一个工作日,国家药品监督管理局药品审评中心官网发布《抗HIV感染药物临床试验技术指导原则(征求意见稿)》,征求意见时限为自发布之日起1个月,此指南为指导和规范抗人类免疫缺陷病毒(HIV)新药的临床试验,促进创新药物的研发。本文为大家梳理了本指导原则中抗HIV感染药物临床试验需要重点关注的问题进行了讨论并结合自己的解读与大家分享,如有不妥,恳请大家提出宝贵意见。
一、艾滋病感染机理
艾滋病,即获得性免疫缺陷综合征(acquiredimmunodeficiency syndrome,AIDS),其病原体为人类免疫缺陷病毒(human immunodeficiency virus,HIV),亦称艾滋病病毒。目前,艾滋病已成为严重威胁我国公众健康的重要公共卫生问题。人类免疫缺陷病毒(HIV)感染是一种慢性病毒感染,目前HIV感染在全球及我国的流行情况仍然严峻,我国HIV感染疫情整体保持低流行状态的同时,部分地区流行程度较高,并且存活的感染者和病人数明显增多,发病人数增加,因而对临床治疗的需求也在增加。HIV是一种逆转录病毒,其遗传信息储存于核糖核酸(RNA)上。HIV在人体细胞内的感染过程包括:
(1) 吸附(Binding)、膜融合(Fusion)及感染(infection):HIV-1感染人体后,选择性地吸附于靶细胞的CD4受体上,在辅助受体的帮助下进入宿主细胞。
(2) 反转录(Reverse Transcription)及整合(Integration):胞质中病毒RNA在反转录酶作用下,形成互补DNA,在DNA聚合酶作用下病毒双链线性DNA在胞质完成合成。进入细胞核内,在整合酶的作用下整合到宿主细胞的染色体DNA中。这种整合到宿主DNA后的病毒DNA即被称为"前病毒"。
(3) 转录(Transcription):前病毒被活化而进行自身转录时,在细胞RNA聚合酶的催化下,病毒DNA转录形成RNA,一些RNA经加帽加尾成为病毒的子代基因组RNA;另一些RNA经拼接而成为病毒mRNA,在细胞核蛋白体上转译成病毒的结构蛋白和各种非结构蛋白,合成的病毒蛋白在内质网核糖体进行糖化和加工,在蛋白酶作用下裂解,产生子代病毒的蛋白和酶类。
(4) 装配(Assembly)、出芽(Budding)及成熟(Maturation):病毒前体蛋白与病毒子代基因组RNA在细胞膜的内面进行包装,转运到细胞膜的表面,通过芽生从细胞膜上获得病毒体的包膜,形成独立的病毒颗粒。这些病毒蛋白与子代基因组RNA再进一步地组合,最后形成具有传染性的、成熟的病毒颗粒。

HIV在人体细胞内的感染过程示意图
(出自参考来源2)
二、国内外现有抗HIV病毒药物
目前国际上共有6大类30多种药物(包括复合制剂),分别为核苷类反转录酶抑制剂(NRTIs)、非核苷类反转录酶抑制剂(NNRTIs)、蛋白酶抑制剂(PIs)、整合酶抑制剂(INSTIs)、融合酶抑制剂(FIs)及CCR5抑制剂。国内外现有抗反转录病毒药物梳理见下表:

三、《抗HIV感染药物临床试验技术指导原则》亮点抢先看
《抗HIV感染药物临床试验技术指导原则》对临床试验方案的设计和需要重点关注的问题进行了讨论,旨在为抗HIV感染新药临床试验的设计、实施和评价提供一般性的技术指导和参考。本指导原则主要适用于国内外均未上市抗HIV感染的直接抗病毒药物,包括化学药物和治疗用生物制品,不适用于抗HIV感染的辅助治疗药物和预防用药。
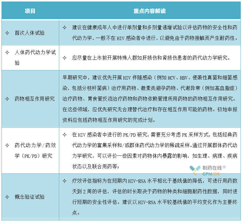
1、早期临床研究

2、剂量探索研究

3、确证性研究

参考文献
[1] www.cde.org.cn
[2] www.aidsinfonet.org
[3] www.sific.com.cn
作者简介:滴水司南,男,生物医药高级工程师,立足于生物医药行业质量管理工作,专注于生物医药产业。
如何布局集采品种与非集采品种?
(早鸟价最后1天)

MAH药物警戒线上论坛扫码报名

近期热门文章推荐
来源:CPhI制药在线
声明:本文仅代表作者观点,并不代表制药在线立场。本网站内容仅出于传递更多信息之目的。如需转载,请务必注明文章来源和作者。
客服热线:400 610 1188
投稿邮箱:Kelly.Xiao@imsinoexpo.com
点击“阅读原文”报名智药商学院直播课!

个人中心
我是园区