6月22日,江西省药监局发布了7则召回通知,通知内容中7家企业对其产品进行召回处理。
此次召回的饿多为一次性使用医用口罩,还有部分一次性使用手术单,医用棉签存在问题责令召回,召回等级全部为三级召回;涉及的生产企业包括南昌永德利医疗器械有限公司、南昌兴兴医疗器械有限公司、南昌市康华卫材有限公司、南昌市恩惠医用卫生材料有限公司、南昌市奥康医疗器械有限公司、江西锦辉医疗器械有限公司、江西爱益卫生材料有限公司,具体存在的问题如下:
南昌永德利医疗器械有限公司报告,由于一次性使用口罩基本尺寸不符合标准要求,南昌永德利医疗器械有限公司对其生产的一次性使用口罩(注册证号:赣械注准20152640077)主动召回。召回级别为三级。涉及产品的型号、规格及批次等详细信息见《医疗器械召回事件报告表》。
南昌兴兴医疗器械有限公司报告,收到客户反映,批号为20200425的一次性使用医用口罩掉耳带严重,南昌兴兴医疗器械有限公司对其生产的一次性使用医用口罩(注册证号:赣械注准20172640271)主动召回。召回级别为三级。涉及产品的型号、规格及批次等详细信息见《医疗器械召回事件报告表》。
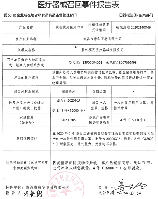
南昌市康华卫材有限公司报告,由于一次性使用医用口罩口罩带、通气阻力、无菌不符合标准要求,南昌市康华卫材有限公司对其生产的一次性使用医用口罩(注册证号:赣械注准20202140049)主动召回。召回级别为三级。涉及产品的型号、规格及批次等详细信息见《医疗器械召回事件报告表》。
南昌市恩惠医用卫生材料有限公司报告,由于医用棉签无菌不符合标准要求,南昌市恩惠医用卫生材料有限公司对其生产的医用棉签(注册证号:赣械注准20152640276)主动召回。召回级别为三级。涉及产品的型号、规格及批次等详细信息见《医疗器械召回事件报告表》。
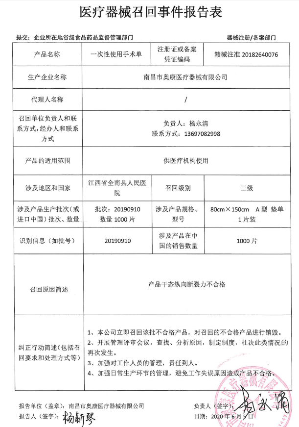
南昌市奥康医疗器械有限公司报告,由于一次性使用手术单干态纵向断裂强力不符合标准要求,南昌市奥康医疗器械有限公司对其生产的一次性使用手术单(注册证号:赣械注准20182640076)主动召回。召回级别为三级。涉及产品的型号、规格及批次等详细信息见《医疗器械召回事件报告表》。
江西锦辉医疗器械有限公司报告,由于一次性使用口罩基本尺寸不符合标准要求,江西锦辉医疗器械有限公司对其生产的一次性使用口罩(注册证号:赣械注准20192140291)主动召回。召回级别为三级。涉及产品的型号、规格及批次等详细信息见《医疗器械召回事件报告表》。
江西爱益卫生材料有限公司报告,由于一次性使用口罩通气阻力不符合标准要求,江西爱益卫生材料有限公司对其生产的一次性使用口罩(注册证号:赣械注准20152640189)主动召回。召回级别为三级。涉及产品的型号、规格及批次等详细信息见《医疗器械召回事件报告表》。
▪ 内容来源 | 医药资讯地方台(yiyaoguanchajia)
▪ 整理 | NO.nine
长按识别二维码,了解医药新风向
点一下你会更好看耶

个人中心
我是园区