Cell报道胰腺癌治疗新突破:PD-1抗体+Pin1抑制剂+吉西他滨,可完全清除小鼠肿瘤

收藏
关键词: 肿瘤PD-1治疗抑制剂制剂新突破Cell抗体
资讯来源:医药魔方Pro
发布时间: 2021-08-23
胰腺导管腺癌 PDAC)是最具侵袭性的实体恶性肿瘤之一,预计到2030年将成为癌症死亡的第二大原因。PDAC对化疗、靶向治疗甚至免疫治疗都具有耐药性,这归因于其固有的肿瘤异质性、高度促结缔组织增生,以及免疫抑制的肿瘤微环境TME)。

肿瘤异质性使肿瘤对旨在阻断单个通路的靶向治疗产生耐药性,因为作为一种代偿机制,多个通路通常同时激活和/或快速上调,特别是在PDAC中,它们是高度异质性的并不断进化。PDAC TME主要由致密结缔组织增生和免疫抑制细胞群控制,这限制了细胞毒性T细胞的应答。肿瘤相关成纤维细胞CAF)在促进结缔组织增生和免疫抑制性TME方面发挥着核心作用。此外,靶向免疫检查点,如由PD-1及其配体PD-L1介导的检查点,可提高各种癌症患者的生存率。然而,由于肿瘤免疫原性降低,包括PD-L1低表达和免疫抑制TME,PDAC患者的应答率非常低。
 
近期,哈佛医学院的研究人员发现一种独特的脯氨酸异构酶Pin1能在TME和癌症免疫治疗中发挥作用。小鼠实验证明,Pin1抑制剂使PDAC可治愈,并且通过与抗PD-1和吉西他滨协同作用,能诱导侵袭性PDAC的完全消除或持续缓解。
 
来源:Cell
 
这些发现可能对PDAC患者的治疗有直接的影响,因为一些Pin1抑制剂已获批上市。
 
部分在研Pin1抑制剂(来源:医药魔方Next Pharma数据库)
 
癌症中一个主要的共同信号机制是脯氨酸定向磷酸化,调节多种癌蛋白和肿瘤抑制因子,其中许多受Pin1进一步调节。异常的Pin1过度激活会通过激活60多种癌蛋白和使30多种肿瘤抑制因子失活来促进肿瘤的发生,包括在PDAC中占主导地位的致癌Kras信号中的许多底物。
 
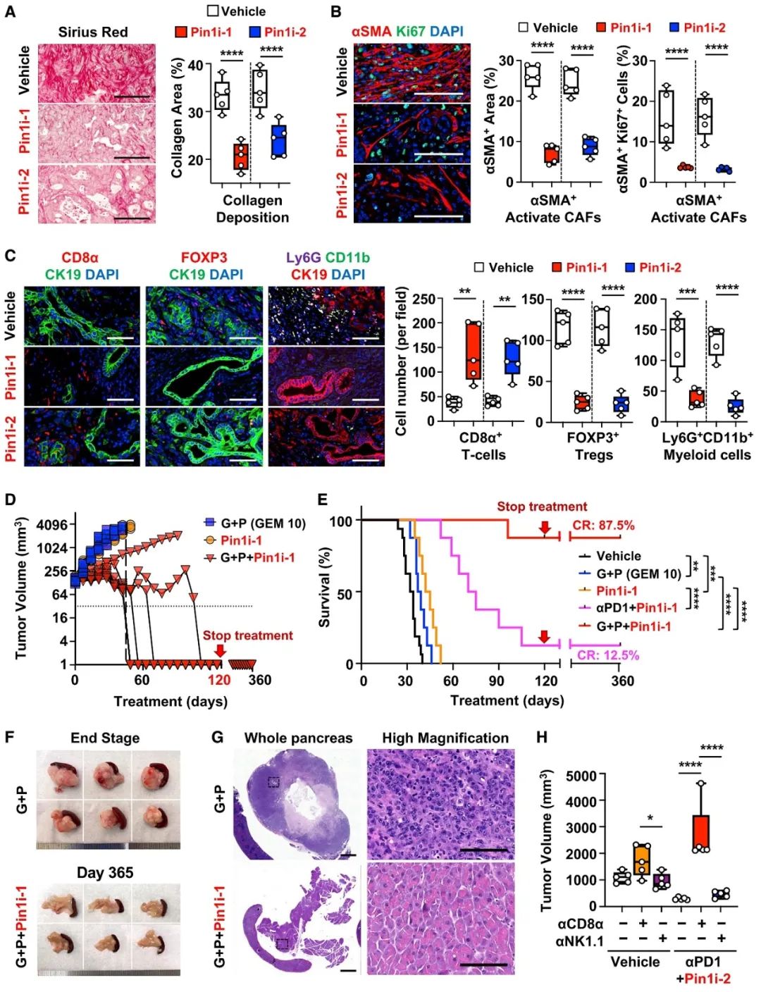
这项研究首先通过3种不同的PDAC小鼠模型 (均为患者来源的肿瘤异种移植模型) 实验证明,Pin1抑制剂(临床可用药物,包括维A酸+三氧化二砷)可显著降低肿瘤生长,阻断CAF激活,并破坏促结缔组织增生和免疫抑制TME。
 
此外,Pin1抑制剂通过与抗PD-1和吉西他滨GEM)协同作用,能诱导侵袭性PDAC的完全消除或持续缓解。
 
靶向Pin1破坏促结缔组织增生和免疫抑制TME,使模型小鼠PDAC肿瘤可通过免疫化疗治愈。(来源:Cell)
 
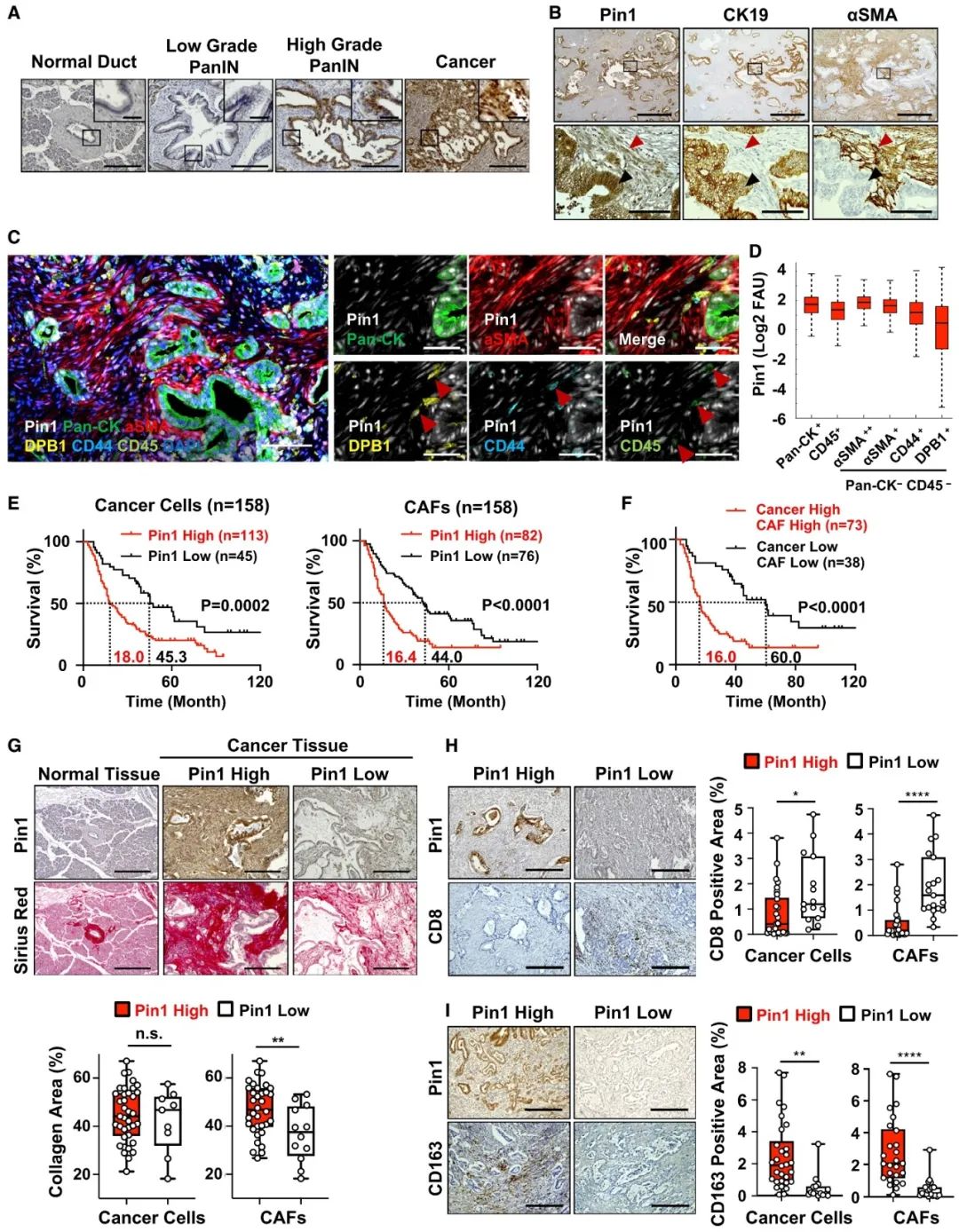
鉴于Pin1在使PDAC可治愈方面具有出人意料的惊人效力,研究人员进一步评估了167例PDAC患者手术切除的肿瘤组织中Pin1的表达及其与TME变化和患者存活率的关系。结果显示,Pin1在癌细胞和CAF中都过表达,与癌症进展呈正相关,并且与PDAC患者的低生存率相关。
 
Pin1在人PDAC癌细胞和CAF中过表达,并和促结缔组织增生、免疫抑制性TME以及患者存活率差密切相关。(来源:Cell)
 
机制研究表明,Pin1通过作用于CAF驱动促结缔组织增生和免疫抑制TME,并通过作用于内吞接头蛋白——亨廷顿蛋白相互作用蛋白1相关蛋白HIP1R)诱导癌细胞中PD-1配体PD-L1和吉西他滨转运体平衡型核苷转运载体1ENT1)的内吞和溶酶体降解,同时激活多种癌症途径。因此,Pin1抑制同时阻断多种癌症通路,破坏促结缔组织增生和免疫抑制TME,并上调PD-L1和ENT1,使PDAC可通过免疫化疗治愈。

来源:Cell
 
总的来说,该研究发现了一种潜在的PDAC新治疗策略(将Pin1抑制剂与PD1抑制剂和吉西他滨联用),并阐明了靶向Pin1通过与免疫化疗协同作用使侵袭性PDAC可治愈的潜在机制,为临床试验和进一步开发新的Pin1抑制剂以评估其对PDAC患者的临床影响铺平了道路。
 

参考资料:

Kazuhiro Koikawa et al. Targeting Pin1 renders pancreatic cancer eradicable by synergizing with immunochemotherapy. Cell (2021)

热门疗法/技术/靶点


蛋白降解剂 | 基因治疗 | NK细胞疗法

CAR-T疗法 RNA疗法  | 多特异性抗体
溶瘤病毒   |  抗体偶联药物   |   iPSC疗法

KRAS抑制剂|PARP抑制剂 |CD47抑制剂



点亮“在看”,好文相伴