病理性心肌肥厚是心血管疾病发展为心力衰竭的必经之路,是室性心律失常、心衰和猝死等心血管事件的独立风险因素。病理性心肌肥厚的发生发展过程涉及细胞内众多的分子变化,包括钙离子紊乱、体内物质代谢、基因转录、炎症、自噬等。尽管在治疗上取得了很大进展,但关于心肌肥厚最终导致心力衰竭的分子决定因素,目前仍不明确。
6月28日,中国药科大学临床代谢组学中心齐炼文/张蕾课题组与合作者们在欧洲心脏杂志European Heart Journal上发表了最新研究成果,他们发现了心肌肥厚的关键启动因子和药物干预靶标——神经氨酸酶NEU1。这一成果对于开发新的治疗策略,阻止心肌肥厚向心力衰竭等心血管恶性事件转变、延长心血管疾病患者寿命,具有重要意义。
鉴定与心肌肥大和重构相关的新信号转导介质是探索改善临床结果的新药靶点的关键。神经氨酸酶(NEU)又称唾液酸酶,是一个在细胞表面分解唾液酸的酶家族。迄今为止,已鉴定出4种哺乳动物NEU(NEU1、NEU2、NEU3和NEU4),它们在亚细胞定位和酶性质方面存在差异,其中NEU1表达最丰富。NEU1除了在溶酶体中具有典型的分解代谢功能外,还可以转移到细胞表面,参与细胞受体的结构和功能调节。
关于NEU1在心血管疾病中的作用,一些研究集中在动脉粥样硬化等血管疾病上。NEU1在单核细胞和巨噬细胞中高表达,促进动脉粥样硬化和斑块炎症。最近发表的一项研究表明,缺血/再灌注后侵袭的单核细胞和巨噬细胞中NEU1的上调通过促进炎症而导致心力衰竭。
众所周知,心肌细胞占成人心室区域的50%以上,远远高于心脏单核细胞和巨噬细胞。这就引出了一个问题:“心肌细胞定位的NEU1在心肌肥大和重构中起什么作用?”
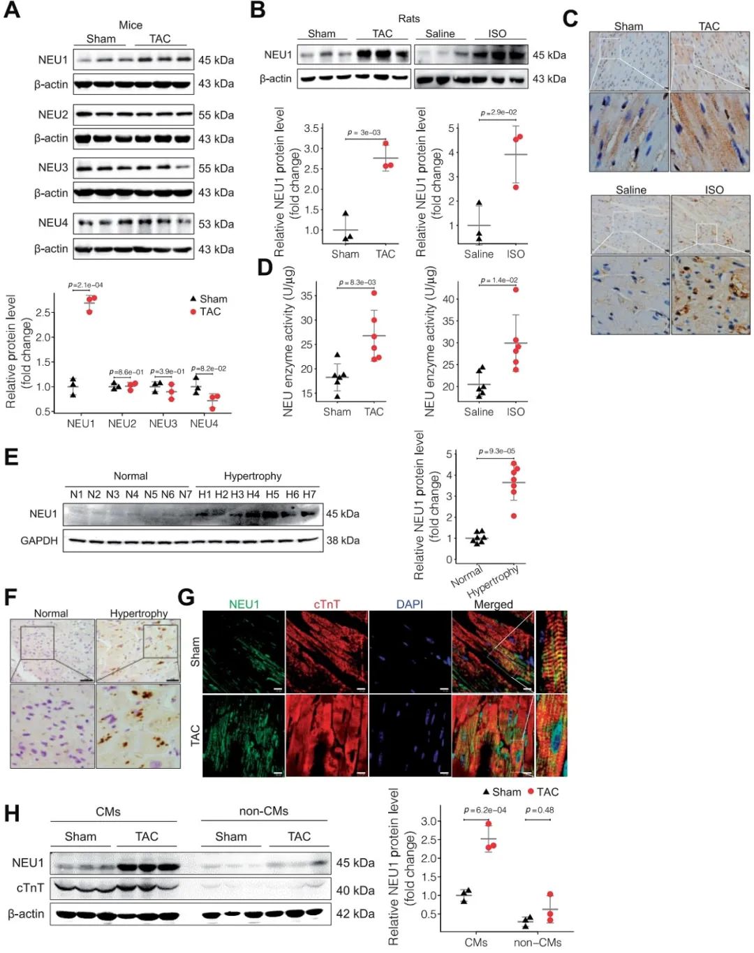
在这项研究中,科学家们首先通过几种小鼠和大鼠模型证实NEU1在肥厚的心脏中高表达,而神经氨酸酶家族中的其他亚型蛋白NEU2、NEU3和NEU4均未见明显变化(图2A–D),并且在肥厚型心肌病患者的心脏组织样本中进一步证实了NEU1水平的升高(图2E,F)。此外,他们还发现NEU1在心肌细胞中的表达水平显著高于非心肌细胞(图2G,H),这提示NEU1可能在心肌细胞中具有重要作用。

图2 | NEU1水平在肥大心脏组织中升高。(来源:European Heart Journal)
为了探索NEU1在体内的功能,科学家们构建了心肌细胞特异性缺失NEU1的小鼠模型。实验结果显示,与对照组相比,NEU1敲除小鼠的心脏纤维化有所改善,纤维化标志物也显著下调。

图3 | 来源:European Heart Journal
除了NEU1功能丧失外,科学家们还验证了NEU1功能获得造成的影响。正如预期的那样,NEU1过度表达加重了主动脉弓缩窄刺激的心肌肥大和重构的发展。令人惊讶的是,在没有任何病理刺激的生理条件下,NEU1过度表达13周导致小鼠心脏大小、心脏重量和心肌细胞横截面积显著增加(图4A–D)。

图4 | NEU1在小鼠心脏的过表达在生理条件下引起心肌肥大和重构。(来源:European Heart Journal)
机制研究表明,NEU1在压力过载的刺激下发生核转位,入核后选择性结合GATA4,促进GATA4与胚胎基因——Nppa、Nppb基因启动子的结合并激活其转录和表达,进而诱导心肌肥厚。

图5 | 来源:European Heart Journal
科学家们进一步探索以NEU1为靶点的抑制剂。利用计算机辅助药物设计策略,他们从160万个化合物中筛选到16个能与NEU1形成合理氢键的化合物(C-01到C-16),并确定化合物C-09可通过靶向NEU1改善病理性心肌肥厚。
可喜的是,他们还发现抗流感药物扎那米韦和奥司他韦(病毒NEU抑制剂)能够显著抑制主动脉弓缩窄和盐酸异丙肾上腺素诱导的NEU1活化、降低心肌细胞肥大、改善心脏收缩功能、降低心肌纤维化水平以及抑制胚胎基因表达,明确了抗病毒药物改善心肌肥厚的新用途。
总的来说,这项研究首次揭示了心肌细胞定位NEU1在压力超负荷诱导的心肌肥大和重构中的重要作用。抑制NEU1为心血管疾病的治疗开辟了一个全新的领域。开发靶向人类NEU1的小分子化合物以及利用现有抗病毒药物拓展新的心脏保护适应症具有重要的临床意义。
热门疗法/技术/靶点

点亮“在看”,好文相伴

个人中心
我是园区